来源 :中国新闻网2022-01-21
中新财经1月21日电 21日午间,针对媒体报道博瑞医药获得授权生产新冠口服药物 Molnupiravir一事,博瑞生物医药(苏州)股份有限公司发布风险提示称,公司主营业务不存在因履行该合同对合作方形成依赖风险,该合同对未来的业绩影响尚无法预计。

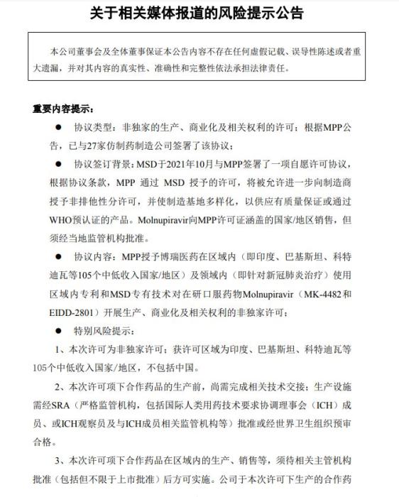
近日,Medicines Patent Pool Foundation(药物专利池基金会,以下简称“MPP”)发布公告及相关媒体报道称,MPP 向包括博瑞医药在内的 27 家药企授权生产新冠口服药Molnupiravir。
对此,博瑞医药发布风险提示称,本次许可为非独家许可;获许可区域为印度、巴基斯坦、科特迪瓦等105个中低收入国家/地区,不包括中国。此外,本次许可项下合作药品的生产前,尚需完成相关技术交接。本次许可项下合作药品在区域内的生产、销售等,也须待相关主管机构批准(包括但不限于上市批准)后方可实施。
此外,博瑞医药于本次许可下生产的合作药品在区域内能否获得当地药品监管机构上市批准、于区域内的上市时间,上市后的销售情况,以及Molnupiravir的临床结果均存在不确定性。
针对授权对上市公司业绩的影响,博瑞医药表示,本次合同签订为公司正常经营行为,不存在关联交易,对公司业务的独立性不构成重大影响,公司主营业务不存在因履行该合同对合作方形成依赖风险。同时,截至本公告日,公司就合作药品尚无在手订单、亦未开展相关生产,本合同的履行对公司当期业绩没有重大影响,对未来的业绩影响尚无法预计。
受上述利好消息影响,博瑞医药今日开盘涨停,报价38.28元/股,涨幅20%。