一、柏楚电子:激光切割运控系统的卡位龙头,产业链扩张正当时
(一)公司简介
激光切割运控系统龙头,卡位激光产业链中游。
公司成立于2007年,主营三维点胶控制系统&全自动滴墨控制系统的研发销售。

2012年逐步退出原有领域,向激光切割控制系统研发商转型,2015年业务全面转型完成。
2018年开始股份制改革,至2019年于上交所科创板上市,同年收购波刺自动化,向激光切割头领域进军。
2022年非公开增发9.78亿元用于智能切割头、智能焊接机器人、超高精密驱控一体项目。

公司实控人为出身于上海交大自动化系的“铁五角”,团队结构稳定,分工明确。
5 位创始人自2007年成立之初便执掌公司至今。其中,唐晔担任董事长和总经理把握全局,代田田、万章、谢淼、卢琳则分别负责CAD&CAM、CAM&NC、NC&嵌入式软件、传感器&硬件领域的研发工作。
公司股权结构稳定,以上 5 人合计持股比例,自上市起均处于 70%以上。截止2022年 8 月,5 人合计持股比例为 70.59%。
公司股权结构清晰明确,软硬件业务兼备。
其中,子公司柏楚数控科技负责激光自动化产品及其衍生系统的集成及销售;控软网络科技负责生产管理 MES 系统及云服务软件产品的开发和销售;柏甯企业管理公司负责企业管理,常州戴芮珂机电负责精密工装夹具、机电设备配件的设计制造销售;波刺自动化负责智能传感器设备及其配件的研发、生产及销售。

公司注重研发团队的培养,技术积累雄厚。
研发型人才占比逐年升高,截至 2022 年 6 月底,公司员工 484 人,其中研发人员 211 人,占比 43.60%,研发人员中硕士以上学历 72 人,占研发人员总数的 34.12%。
在经验丰富的核心技术团队的带领下,公司已拥有 116 项专利技术,以及集中于五大技术领域的多项专有核心技术,形成了能够覆盖激光切割全流程的技术链,技术体系的完整性全球领先,得到了客户的广泛认可。

公司掌握激光运控五大核心技术,提供完整激光切割控制解决方案。
公司完整掌握了激光切割控制系统研发所需的 CAD、CAM、NC、传感器和硬件设计技术五大类关键技术,主营产品使用范围涵盖了激光切割过程涉及的各项流程(包括排版、切割、数控、调高传感等),形成了一套激光切割整体解决方案,各环节与各部件、软件与硬件均可实现良好兼容。
特别的,在高功率激光加工领域,公司自行研制了 6KW 高功率实验样机,同时还与多家激光器厂商和高功率加工设备厂商达成合作,共同研究和挖掘新工艺。因此,公司产品相比于国内外其他竞争对手具有能够提供激光切割完整解决方案、整体兼容性好、加工精度与效率高等优势,受到了越来越多整机厂商的青睐。

(二)以中低功率运控系统为基,谋求三大增长曲线
公司的主营业务为激光控制系统,2022H1 营收占比达 70.63%。
激光控制系统分为随动控制系统、板卡控制系统和总线控制系统,三者 2022H1 营收占比分别为 26.6%/25.4%/18.7%,毛利率分别为 79.9%/85.5%/76.8%。其中,随动控制系统用于控制切割头与待切工件间高度,基本上与板卡控制系统成套销售(2018 年成套销售比达 94%以上),因此可看做同一板块业务。
板卡控制系统和总线控制系统用于切割机的机械传动装置、激光器、辅助气体及其他辅助外设装置的控制。

板卡系统和总线系统的区别在于:
1)使用的激光切割设备功率不同:板卡系统基于英特尔 PCI 标准,用于中低功率的激光切割设备;总线系统基于 EtherCAT 技术,用于高功率的激光切割设备。
2)产品结构不同:板卡系统需自行搭配电脑和软件使用,因此具有灵活性高、应用性广、实用性强的特点;总线系统内部已集成了板卡、随动、工业电脑、显示器等系统组件,因此具有稳定性高、实时性高、集成度高、扩展性强、便于安装等特点。
公司过去的基本盘是中低功率运控系统,而未来的发展规划遵循“全家桶”战略,寻求三大增长曲线,分别为:
1)总线控制系统(高功率)的市场需求及份额提升:
根据中国科学院发布的中国激光产业发展报告和公司业绩估算,公司在中低功率领域的国内市场份额在 2021 年达 66%,而高功率领域的市场份额在 2020 年仅有 17%,其余被德国企业倍福、PA、西门子垄断,因此国产替代空间巨大。
公司自 2017 年投产起,5 年内营收占比从 0.2%增长至 15.38%,2022 年 H1 营收占比达到 18.7%,市占率从 2018 年的 10%提升至 2021 年的 22%,未来 3 年将积极寻求份额提升。
2)智能切割头的大量扩产:
公司在 2022 年 4 月拟投资 6.18 亿元(其中定增融资 3.78 亿元)扩产智能切割头。智能切割头为公司总线/板卡系统的特定适配件,其与国外总线系统无法通用,因此将加固公司产业链,打造“产业链一体化”护城河。预计将于 2025 年底满产 14800 台,业务营收达 8.14 亿元。
3)智能焊接机器人的新领域扩张:
公司在 2020 年便提出了向钢结构焊接领域扩张,2022 年 4 月拟投资 4.07 亿元(其中定增融资 3 亿元)于智能焊接机器人及控制系统的产业化项目。
首批客户为宏宇钢构、八方钢构和金凤钢构等中小型钢构企业。2022 年 7 月宣布与国内最大钢结构制造企业——鸿路钢构达成供应合作,迈出了智能焊接业务产业化的第一步。预计将于 2025 年底满产,业务营收达 4.65 亿元。

二、中低功率运控短期承压,“全家桶”战略打造激光产业护城河
(一)激光加工行业:激光切割是最大下游,加速渗透传统切割领域
按照不同的用途,激光加工可分为激光切割、激光打标、激光雕刻和激光焊接等不同工艺。

激光加工是利用高强度的激光束,经光学系统聚焦后,通过激光束与加工工件的相对运动来实现对工件的加工,实现对材料进行打孔、切割、焊接、熔覆等的一门加工技术。
相对于传统加工工艺,激光加工具有适用对象广、材料变形小、加工精度高、低能耗、污染小、非接触式加工、自动化加工等优点,目前已成为一种新型制造技术和手段。
目前,激光加工已被广泛应用于材料加工、通讯、研发、军事、医疗等领域,激光加工能力一定程度上体现了国家上述领域的生产加工能力和装备水平。

激光加工产业过去十年增速迅猛,激光切割是最大的下游应用领域。
中国激光产业起步晚,在 2007 年前几乎仅存在于高校&研究所等学界,尚未进入产业化阶段。但自 2007 年锐科激光成立以来,发展十分迅猛。
根据 2021 年中国激光产业报告的数据,自 2010 年-2020 年来,激光加工设备的十年 CAGR 达到了 21.7%,2021 年激光加工设备市场规模达 770 亿元,同比增长 11.3%。
按照终端下游划分,可分为工业、信息、商业、医学、科研五大板块。其中,工业领域占比最高:2020 年国内规模达 432 亿元,占比 63%。在工业板块中,切割为最大的应用领域,2020 年占比达 41%,其次为焊接和打标,占比分别为 13%/13%。

激光切割相较于传统切割(气燃体/等离子/水/线)有着明显优势,市场渗透率提升显著。
激光切割采用的激光光是可控的单色光,强度高,能量密度大,通过光学系统聚焦能产生巨大的功率密度,以 CNC 引导材料或产生的激光束,使高能激光束照射在工件的被加工的地方来完成加工。
相较于传统切割方法,首先激光束是无接触地完成其工作,因此工具本身不会磨损,工件上也不会产生变形或损坏。
其次其灵活性强,切缝几乎不比光束更宽,还能光滑且无毛刺地切割出非常复杂精细的轮廓。再者其精度高,可以快速使任何材料蒸发,产生无熔化狭口的高质量切边。
根据国家统计局和激光产业报告的数据,过去几年内激光切割对传统金属切削市场加速渗透,从 2015 年的占比不足 2%持续提升至 2020 年的 12%。

(二)中低功率激光运控系统:市场景气度趋缓,受疫情影响短期承压
中低功率运控业务是公司过去的基本盘,营收增长受市场景气度驱动。
在 2017-2021 年的营收增长中,中低功率运控系统的贡献率分别为 92%/67%/71%/59%/46%。虽呈现逐年下降的趋势,但占比仍处于高位,受益于中低功率市场的需求大幅增长。
在 2016-2021 年的 5 年间,中低功率切割设备销售量从 2016 年的 14100 台,增长至 2021 年的 57650 台,5 年的 CAGR 达到了 32.5%。
而柏楚电子在 2016 年的中低功率运控系统(板卡+随动)营收为 1.18 亿元,2021 年增长至 5.90 亿元,5 年的 CAGR 达到 38.0%,与市场增速差距不大。
将过去 5 年的市场情况与其此块业务的营收叠加后,我们发现其走势是基本相同的。说明其中低功率运控业务,主要依赖于中低功率激光切割行业的高景气度。

得益于公司强大的技术实力和较高的用户粘性,公司中低功率运控系统的市占率长期稳定于 60%以上。
根据 2021 年中国激光行业报告和公司调研,公司在中低功率运控系统的市场份额,在过去 5 年内均维持在 60%上下,头部优势明显。
根据 2019 年招股书披露的数据,其中低功率运控系统达到了 1.57 万元/套,远高于维宏股份的 0.8 万元/套和奥森迪科的 1 万元/套。
根据柏楚 2019-2021 年中低功率业务(板卡系统+随动系统)毛利率几乎没有改变这一事实,可推测售价仍旧维持在 1.6 万元左右的高位,对下游客户的议价能力强,产品溢价高。

中低功率激光器的需求增速放缓,高功率激光器需求仍大。
根据2021年中国激光产业报告,以全球激光市场2021年占比 53.3%的光纤激光器为例,中低功率(6kw 以下)由于技术壁垒低、产品同质化程度高、下游应用增速疲软等原因,在经过了2016年来 3 年的价格战后,利润基本已无压缩空间,国内基本已呈现充分竞争的红海格局。
以 1kw 激光器为例,2017年国产平均价格为 10~15 万元,进口平均价格为 12~20万元。2019 年国产平均价格为 3~5 万元,进口平均价格为 5~6 万元,2 年的下降幅度达 50%~80%。
而高功率(6kw-20kw)由于技术壁垒高、产品单价高、受终端产业锂电、光伏、OLED 的高景气度拉动,是目前中游的激光器厂商(IPG、锐科激光、英诺激光、杰普特)和下游的加工设备厂商(大族激光、华工科技、蒂尔激光、亚威股份等)的发展重点。
以国际光纤激光器龙头 IPG 为例,自 2016 年来已逐渐放弃了中低功率市场,主要聚焦于高功率激光器的研发。

公司的中低功率运控业务短期承压,上海疫情的影响较大。
根据公司 2022H1 的业绩披露,随动系统业务营收为 1.04 亿元,与去年同期的 1.61 亿元同比下降 35.72%。板卡系统业务营收为 1.09 亿元,与去年同期的 1.59 亿元同比下降 31.47%。
公司中低功率运控板块营收同比下降 33.6%,根据公告,中低功率营收下降的主要因素是由于公司地处上海,3 月开始的新冠疫情导致封城数月,使得物流收发及下游客户复工复产的进度严重受阻。
中低功率运控业务受维宏股份追赶,但短期内并无直接竞争风险。
维宏股份的公司所在地同样位于上海,两者仅一江之隔。根据半年报披露,维宏股份的控制卡业务(含激光/木工/水切割等运控)营收由 0.63 亿元上升至 0.67 亿元,同比上升 5.86%。维宏股份的激光运控产品绝大部分为中低功率(6kw 以下)。
根据对维宏股份的调研显示,其激光运控业务 2022Q1 同比增速达到 82%,而在经历了 2022Q2 的封城影响下,2022H1 的激光运控增速仍预计与 2021 年持平。但由于维宏股份的发展策略为满足现有头部客户的需求为主,并没有强烈的扩张意愿。
因此我们判断,在短期内两者不会存在较为激烈的直接竞争或拖入价格战的风险。

维宏股份入局较晚,公司仍把握着头部客户群。
维宏股份对激光切割运控系统的研发投入始于 2019 年下半年,从零开始对套料、CAD、CAM 三大方面的研究投入。
至 2021 年中旬,在中低功率端已逐步接近柏楚电子的技术水平。根据公司公告显示,维宏股份在 2021 年 Q1- Q3 中低功率激光运控业务收入同比增加 61%,高于柏楚电子在 2021 年本板块 36.9%的增速和中低功率激光行业 2021 年 37.3%的市场增速。
截至 2022 年 8 月,维宏股份已发展了宏石激光、邦德激光、迅镭激光等多家头部激光加工设备厂商(营收大于 10 亿元),用户网络的扩张迅速。
但整体而言,柏楚电子仍牢牢把握着下游龙头的客源——例如大族激光、华工法利莱、迪能激光等国内前几的激光加工设备商。且公司实行“高低搭配、捆绑销售”的战略,随着其高功率产品的渗透,仍能维持较高的用户粘性。


我们预计 2025 年中低功率运控系统市场规模达 11.4 亿元,3 年 CAGR 为 11.1%。其中关键假设如下:
1)由于 2022 年疫情带来的制造业受阻,且中低功率激光的下游行业如机箱机柜,门业、杯业、五金制品、广告装饰等经营同样受到疫情的冲击,加之市场高景气期已过,因此增速大幅下调至-5%。2023-2025 年随着市场需求进入稳步增长状态,增速放缓至 15%/12%/10%。
2)中低功率系统单价有望受到维宏股份的竞争影响稍有下降,但由于两者业务并没有恶性竞争的趋势,因此年降幅调整为 1%。

(三)高功率激光运控系统:终端需求拉动景气度上行,公司加速国产替代步伐
金属板材加工对功率要求高,拉动高功率激光设备需求激增。
首先,不同材料和切割要求对激光的功率需求不同,中低功率一般无法满足加工需要。
以 2020 年国内产量占比 31.8%的厚板(20-60mm)为例,仅有 15kw 以上的高功率激光器可进行打样,若需要进行稳定加工,更是必须使用 20kw~40kw 的超高功率激光器。
就 2020 年的钢材市场而言,90%的钢板(中板及以上)需要高功率(6kw 以上)才能稳定加工,其中的 43%更是需要超高功率激光设备(15kw 及以上)。

高功率激光器的加工效率和毛利率“双高”,拉动激光行业的功率竞赛。
激光加工效率一般随着功率的提升呈现一定的非线性提高,这一特性促使着激光器厂商不断提高激光器功率。对终端企业而言,在切割 16mm 厚的钢板时,30kw 激光器的切割效率是 12kw 的 5.3 倍,而前者的市场价格仅为后者的 3 倍。
与此同时,对于激光器企业而言,功率越高则产品的毛利率越大。1kw 激光器的平均毛利率仅有 10%-15%左右,而 10kw 激光器的平均毛利率能够达到 30%- 40%。

高功率激光运控仍受德国厂商主导,但公司过去 3 年市占率提升显著。
目前在国内的高功率激光运控行业,德国厂商的市占率依旧维持在 70%以上。主要包括倍福(Beckhoff)、PA(Power Automation)和西门子(Siemens),均为德国血统的跨国企业。国内仅柏楚电子一家在高功率激光运控领域实现量产,且市占率增速快。从 2018 年的 10%一路跃升至 2021 年的 22%。

高功率运控技术壁垒相对中低功率更高,技术积累重要。
与此同时,高功率激光运控相较中低功率,除上述提到的厚度外,对加工品质(如纹理、粗糙度、垂直度)、材料利用率(因原材料更昂贵)、智能化程度(与工厂自动化平台对接)、安全性(抗干扰能力)这四大方面的要求均更高,因此技术难度大、壁垒明显。

“低价、同质、高转移成本”是公司的三大抢滩法宝。
根据市场询价,倍福(Beckhoff)、PA(Power Automation)和西门子(Siemens)的高功率运控多在 6-10 万元,而公司仅售 3-5 万元,显著低于其竞争对手。
与此同时,根据对下游厂商的调研结果,公司的高功率运控系统和倍福、PA 相比,在各项参数指标(运动控制、非接触距离测量、随动控制、计算机图形学)上基本已达到相近的水平。而在客户粘性方面,由于高功率运控系统与其他零件的适配程度高、专一性强,若更换其他品牌将产生较高的研发、设计和测试成本。因此客户粘性较强。

我们预计 2025 年高功率运控系统市场规模达 27.7 亿元,3 年 CAGR 为 28.7%。
其中关键假设如下:
1)根据市场调研得知,2021年各大激光设备厂商开始集中投产高功率设备。但由于疫情等因素影响,不少客户发现厂房不足以铺开建设,导致 2022 年各厂出现了一定的现金流紧张情况。同时,参考柏楚上半年在疫情的严重影响下,其高功率控制系统收入仍实现了同比增长 16.6%,因此适当调低 2022 年市场规模增速至 30%。但未来将随着高功率的大批放量,将迎来一个集中爆发期,因此预测 2023-2025 年增速为 45%/35%/25%。
2)高功率运控系统单价因为 2020 年以前主要为德国厂商把控,因此平均单价较高(6-7 万)。随着柏楚电子的加速渗透,受其较低售价的驱动,预计单价将有所下降。

(四)智能切割头:“智能”为溢价增色,优质服务+“全家桶”策略为国产替代赋能
激光器为“心”,运控系统为“脑”,切割头为“手”。激光器、运控系统、切割头并称为激光切割设备的核心部件。其中,切割头负责将激光器产生的激光在切割头内经聚焦镜聚焦,作用于被加工材料表面进行切割。切割头一般由光纤接口、准直模块、聚焦驱动模块、保护镜模块、喷嘴模块等五大基本单元组成。其中,准直、聚焦、保护三大模块均需要光学镜片的参与。因此,光学镜片是第一大溢价筹码。
由于高功率激光切割的工作环境粉尘污染严重,因此光学镜头常常受到污染,所以切割头为消耗品,需要定期更换。

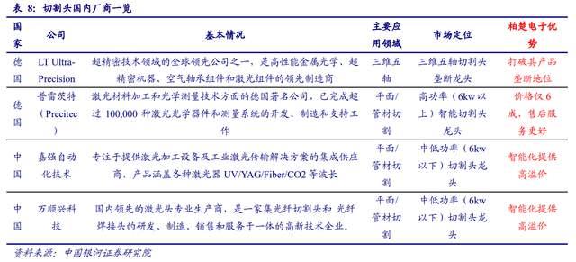
中低功率切割头(6kw 以下)国产化率高,高功率切割头(6kw 以上)是德国厂商的天下。
根据市场调研结果,2020 年中低功率端(6kw 以下)切割头出货量为 3 万台左右,基本被嘉强自动化技术与万顺兴科技两大国产厂家瓜分。
高功率端(6kw 以上)切割头出货量为 6 千台左右,基本上属于德国普雷茨特(Precitec)或下游厂家自研,国产化率较低。以上主要是平面/管材切割领域。在特定的三维五轴切割领域,更是由德国 LT 公司垄断,目前市面上无替代品。

在中功率端,公司的“智能化”是溢价筹码。
对于切割头而言,第二大溢价筹码便是“智能化”。智能切割头与普通切割头基本原理一致,但智能切割头加装更多传感器,能实现更多信号输出(例如温度、气压、电压等),可以更方便判断切割头的工作状态,进而智能判别是否需要返修或镜片更换。因此在中功率端,公司的智能化切割头售价可达到其他国产厂家(嘉强和万顺兴)的两倍以上。
在高功率端,公司的“低价+售后优”是提高市占率的法宝。
在高功率端,公司切割头定价仅有普雷茨特的 60%,颇具性价比。同时在服务方面,公司相较普雷茨特而言更加完善便捷,受到客户认可。
以售后更换镜片为例,普雷茨特的切割头必须返回工厂进行更换,而公司的切割头由于进行了模块化组装和标准化设计,可以在现场直接更换,大大节约了时间。因此在高功率端,有望开辟新市场,逐步提升市占率。
“全家桶”战略的重要支柱,拉动上游运控系统业绩。
由于切割头与运控系统处于同一产业链,因此相较于其他厂家而言,不仅由于目标客户群的重叠,更加容易理解真实的客户需求和相关痛点,提高两者之间的耦合程度。同时由于切割头、配套软件、智慧工厂等一体化产品的渗透,会逐渐让客户倾向于使用“柏楚全家桶”进行全流程的应用,进而拉动运控系统的销量。

公司新募投项目预计于2023年开始量产,2025年满产,满产营收预计达 8.14 亿元。
公司在2018年以成立波刺自动化为契机,进军切割头市场,分别于2019年研发成功 BLT83X 系列(6kw-15kw,售价 10 万元,小批量),2020年研发成功 BLT42X 系列(3kw-6kw,售价 3 万元,主推款)和 BLT64X 系列(6kw-15kw,售价 6 万元,主推款)。
2021年 H1 已收回前期投资扭亏为盈,净利率达 39%,未来随着切割头的后续放量,盈利能力将逐步提升。
2022年 4 月,公司投资 6.18 亿元(其中定增融资 3.78 亿元,其余为 IPO 超募资金)扩产智能切割头,预计2025年量产 14800 套,涵盖 3kw-20kw 以上的大部分功率段,达产后本板块的年营收将达到 8.14 亿元。


我们预计 2025 年中低功率切割头市场规模达 6.9 亿元,23-25 年 CAGR 为 10%。
其中关键假设如下:
1)在中低功率端,呈现“一机配一头”。根据市场调研,2020 年 6kw 以下切割头出货量在 3.5-4.0 万台左右,激光设备出货量在 4.2 万台左右。
2)价格预计下降幅度小。在中低功率端,厂家利润不高,价格预计下降幅度小,预测 2022- 2025 年价格下降率 2%。

我们预计 2025 年高功率切割头市场规模达 26.8 亿元,23-25 年 CAGR 为 26.6%。
其中关键假设如下:
1)在高功率端,呈现“二机配一头”。根据市场调研,2020 年 6kw 以上切割头出货量在 6 千台左右,激光设备出货量在 1.3 万台左右;2021 年 6kw 以上切割头出货量在 1 万台左右,激光设备出货量在 2 万台左右。
2)价格预计下降幅度稍高。在高功率端,根据市场调研,由于竞争影响,在过去 3 年的年均价格下降率为 10%左右。加之柏楚电子的售价仅普雷茨特的 6 成,随着未来大规模放量,渗透率提升,预测 2022-2025 年价格下降率 5%-8%。

(五)智能钢焊接机器人:积极探索无人蓝海,推动钢结构企业智能化转型
钢结构具有强度高、自重轻、工业化程度高、施工周期短、绿色环保、适用范围广等优点,近年来相关产业受到国家政策的积极支持。“十四五”规划和 2035 年远景目标纲要中提到,发展智能制造,推广绿色建材、装配式建筑和钢结构住宅。

到2035年,我国钢结构建筑应用将达到中等发达国家水平,我国钢结构制造关键工序数控化率要超过50%,全行业全员人均劳动生产率平均要超过100吨/年。
根据中国钢结构协会的预估,2025年全国钢结构用量将达到 1.5 亿吨左右,5 年的 CAGR 达到 11%。

钢结构焊工短缺且用人成本高,使用智能焊能缓解用工难+降本增效。
2022 年 Q1 在人力资源和社会保障部发布的“最缺工”排行榜中,焊工职业位列第 11 名。若使用智能焊能大大缓解“用工难”的窘境。同时,根据 2021 年的相关数据显示,焊工的平均年薪为 18 万元。而按照公司公告披露,其 1 台智能焊可代替 2 名焊工。若以 3 年的使用寿命计算,平均一台可节约 80 万元的人工成本。

公司的智能焊接机器人为免示教,无需人工干预。
焊接机器人可分为示教焊接机器人和智能焊接机器人两类。示教焊接机器人需要通过人工示教来编辑焊缝的加工路径,由于非标准化操作的示教过程耗时较长,因此示教焊接机器人大多应用于标准化组件的加工中。
而公司的智能焊接机器人抛弃示教思维,通过自主研发的离线编程软件自动提取焊缝、生成免碰撞空移路径与焊接路径、优化焊接工艺。使用自研的 3D 相机,只需将工件摆放在机器人工作区域即可识别,搭配寻缝器实现焊缝的寻位与跟踪,用于矫正工件下料和装配的偏差。

钢结构智能焊接机器人市场为无人蓝海,目前无相关产品。
在工业机器人领域,国际制造商有 ABB 集团、FANUC(发那科)、KUKA(库卡)、Yaskawa(安川)等,可应用于装配、搬运、焊接、铸造、喷涂、码垛等生产环节,并没有厂家针对钢结构焊接的细分赛道做单独开发定制,因此公司将是第一位开辟新赛道的玩家。
且目前国产焊接机器人为需要人工示教的半自动化模式,公司通过 CAD、CAM、NC 三大核心技术进行焊接机器人加工工艺控制,达到取代人工示教模式进行自动化智能焊接的效果。

公司已与多家下游厂家合作获 200 套购买协议,并与部分公司达成测试方案。
公司目前已与下游多家钢结构企业建立合作关系,进行智能焊接机器人产品对接。
根据公司公告,公司已分别与江苏宏宇重工科技有限公司、江苏八方钢构集团有限公司和中建钢构江苏有限公司签署了意向购买协议,各方拟采购公司研发完成的智能焊接机器人及相关配套系统、配件合计分别不低于 50 套、20 套、5 套,金额分别为 1750 万元、700 万元、175 万元。
除签署意向购买协议外,目前公司与终端客户的其他合作包括:鸿路钢构、宏宇重工科技、中建钢构拟对研发中的实验样机进行实验和测试;宁大钢构拟为公司进行工件视觉定位系统精确度测试。

公司已募投 4.07 亿元规划建设 3000 台智能焊接机器人产品项目,2025 年满产,预计满产营收 4.65 亿元。本次项目所规划的 6 大类产品组合起来形成一套完整的智能焊接机器人解决方案。
其中,智能焊接离线编程软件、智能焊缝跟踪系统、智能焊接控制系统为智能焊接机器人的必备部件,工件视觉定位系统、焊接变位机以及智能焊接机器人工作站为可选部件。
未来公司将从实验样机到小批量生产再到大批量交付,逐步开拓国内终端市场。在终端市场逐步铺开的同时,公司将结合向焊接机器人 OEM 厂商销售智能焊接机器人控制系统方向拓展。

三、财务情况
(一)近四年营收净利润持续高增,研发投入不断加大
近四年公司的营收和归母净利润持续高增,研发费用率&研发人员数不断增长。2017-2021 年,4 年营收复合增长率达 44.4%,归母净利润复合增长率为 43.1%,两者保持高增长的原因主要有:
1)2017-2021年中低功率激光运控景气度高;
2)2019-2022年高功率激光运控的国产替代加速,2019年后成为营收增长的第二级;
3)2019年募投的智能切割头等项目按计划投产,2021年后成为营收增长的第三极。与此同时,公司研发投入不断加大,研发费用率和研发人员数均不断增长。

(二)费用率和毛利率较稳定,现金流充裕
从盈利能力的角度,公司的费用率均呈现稳中有降的趋势,综合毛利率略有下降。
公司的销售费用率、管理费用率、财务费用率 2022H1 较 2021 年分别下降 1.1pcts/0.9pcts/2.6pcts,说明公司对期间费用的管理能力进一步加强。
除此之外,公司的综合毛利率在激光产业链(激光器、激光运控、激光设备)中属于最高水平,常年维持在 80%左右,2022H1 毛利率为 79%,相比 2021 年同期略下降 1.8pcts。未来预计随着硬件占比的提高,毛利率仍将有所下降。

从资本结构的角度,公司的流动资产比例高(现金+银行理财产品),资产负债率极低。
公司的流动资产占总资产的比重维持在 90%左右,且其中绝大部分为现金和银行理财产品(固收型,年化收益率 2%-4%),表明管理层的经营风格较为稳健,风险偏好低。与此同时,公司的资产负债率自上市以来极低,2022H1 更是降至 3%以下,表明公司基本没有财务杠杆,违约风险很低。

从现金流的角度,公司的现实流充裕,收益质量优质。2017 年-2022H1,公司的收益质量优质,经营活动现金流净额占到营收的 55%-70%左右。现实流充裕,2021 年企业自由现金流达到 20.18 亿。

四、盈利预测与估值分析
(一)盈利预测
核心假设如下:
1)中低功率运控系统:
2022H1 由于疫情封城对其影响较大,业绩短期承压,我们预测此项业务全年营收增速下降至-20%,2023-2025 年随着疫情影响减弱,营收增速逐步回升至 12%/10%/8%,对应营收分别为 4.72/5.28/5.81/6.28 亿元。由于 2016-2021 年此块业务的毛利率均在 83%±1%浮动,预测 2022-2025 年毛利率为 83%。
2)高功率运控系统:
2022-2025 年随着公司技术实力的增强和“全家桶”战略的实施,我们预测公司此项业务的市占率稳步提升,因此在市场增速的基础上叠加 3%的额外增速,2022-2025 年营收增速 30%/48%/38%/28%,对应营收分别为 1.83/2.70/3.73/4.77 亿元。由于 2017-2021 年此块业务的毛利率均在 75%±1%浮动,预测 2022-2025 年毛利率为 75%。
3)智能切割头:
根据募投说明书,2022-2025 年预计达产率分别为 0%/60%/80%/100%,对应营收分别为 0.00/4.88/6.51/8.14 亿元,毛利率预计为 53.23%。由于智能切割头多与公司高功率系统配套售出,预计需求旺盛,我们预测其 2023-2025 年产能利用率分别为 90%/90%/85%。
4)智能焊接机器人:
根据募投说明书,2022-2025年预计达产率分别为0%/40%/70%/100%,对应营收分别为0.00/1.86/3.25/4.65亿元,毛利率预计为57.50%。我们预测其2023-2025年产能利用率分别为 85%/80%/80%。
5)其他业务:
2021-2022 年公司的智能切割头收入归类于其他业务中,除此之外,其他业务还包括高精度视觉定位系统、通用及专用扩展模块、运控系统的套料软件。2023 年以后智能切割头收入将单独剥离,其他业务我们预计将保持 20%左右的年增速。由于 2016-2021 年此块业务的毛利率均在 75%±1%浮动,预测 2022-2025 年毛利率为 75%。


根据上述盈利预测假设,我们预计公司2022-2024年实现营收 9.48/15.72/20.12 亿,同比增长 3.75%/65.88%/27.95%;实现归母净利润 5.76/7.87/9.59亿,同比增长4.68%/36.58%/21.95%;对应 EPS 分别为 3.96/5.40/6.59,对应动态 PE 为 50.40/36.90/30.26。
(二)估值分析
公司所在的细分赛道为激光运控系统,属于激光产业链,也属于工业软件板块,具有国产替代预期。因此我们选取了相关行业(包括激光运控、激光器、工业软件等)的可比公司,2022-2024年的动态 PE 的平均值分别为 54.46/40.13/29.85 倍。公司的估值低于平均,且具有较高的成长性。

五、报告总结
公司是国内激光运控的卡位龙头企业,在把握中低功率运控的基本盘的同时,其高功率运控、智能切割头、智能焊接机器人有望成为三大增长曲线。
我们预计公司2022-2024年实现营收 9.48/15.72/20.12 亿,同比增长3.75%/65.88%/27.95%;实现归母净利润 5.76/7.87/9.59 亿,同比增长 4.68%/36.58%/21.95%;对应 EPS 分别为 3.96/5.40/6.59,对应动态 PE 为 50.40/36.90/30.26。
六、风险提示
行业竞争加剧的风险;产业发展进度不达预期的风险;中美科技战导致的供应链风险;疫情带来的订单延迟的风险。