6月17日,云路股份(688190.SH)股价从前一日的大涨转为大跌。截至收盘,云路股份收跌6.92%,每股报86.47元,总市值103.76亿元。

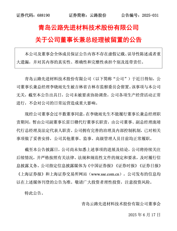
消息面上,云路股份于6月16日晚间披露称,公司董事长兼总经理李晓雨已被吉林省吉林市监察委员留置。尽管云路股份同步撇清了关系,并安排了其他高管代职,但二级市场似乎并未买账。
董事长突遭留置
云路股份算得上是资本市场上的新秀,该公司于2015年12月成立,2021年11月登陆上交所科创板。
云路股份主营业务是先进磁性金属材料的设计、研发、生产和销售,包括非晶合金、纳米晶合金、磁性粉末及其制品的研发、生产和销售。在核心产品非晶合金薄带方面,云路股份常年位居全球市场占有率第一。

本次被留置的是公司创始人兼掌舵人李晓雨。
截至5月27日,中国航发资产管理有限公司为云路股份控股股东,持股比例为28.5%,穿透股权后由国务院国资委实际控制。李晓雨、郭克云为公司第二大股东、第三大股东,持股比例分别为20.82%、17.42%。
截至目前,上述留置原因及其他情况尚未披露。而从公开履历来看,李晓雨过往工作经历与吉林省吉林市并无太多关联。
李晓雨现年55岁,历任韩国电源株式会社生产课长、开发课长、品质课长,青岛云路聚能电气有限公司董事长兼总经理,青岛云路新能源科技有限公司(下称“云路新能源”)董事长兼总经理,珠海黎明云路新能源科技有限公司董事长兼总经理。
除了在上市公司担任董事长兼总经理之外,李晓雨如今还担任着云路新能源董事长,青岛英柏投资有限公司执行董事,青岛宇霆光电有限公司执行董事,青岛思能动力科技有限公司执行董事,沈阳工业大学特聘教授、博士生导师、“材料科学与工程一级学科”学科带头人。
此次留置消息较为突然,云路股份此前最新公告(5月28日)中还提到,公司董事会、全体董事及相关股东对相关内容作出保证。这也意味着,李晓雨当时仍在正常履职。
云路股份则迅速作出了反应。该公司表示,上述留置事项与本公司无关,目前公司未被要求协助调查,各项生产经营活动正常进行,不会对日常运营造成重大影响。
与此同时,云路股份还安排了高管代职。经董事会过半数董事同意,在李晓雨不能履职期间,暂由副董事长雷日赣代行董事长职责,由董事、副总经理庞靖代行总经理及法定代表人职责。
值得注意的是,就在留置消息披露当日,云路股份股价罕见大涨。6月16日,云路股份收涨9.4%,为近几个月来最高涨幅。
治理层曾有分歧
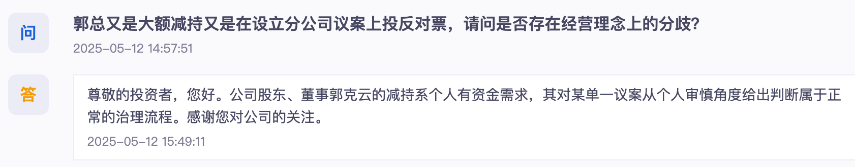
市场关注点还在于,为何不是由同样担任副董事长的郭克云来暂代职务。
记者注意到,郭克云也是云路股份初始股东之一,但上市后不断减持所持上市公司股份。
iFinD数据显示,2023年11月至今,郭克云通过二级市场买卖等方式多次减持,持股比例已从2023年11月的20.84%降至如今的17.42%,共计套现超3亿元。
郭克云此前还与公司董事会产生过分歧。
2024年8月,云路股份曾计划使用3000万元的自有资金在深圳市投资设立全资子公司深圳云路先进材料技术有限公司,用于推进公司现有业务布局及业务结构的完善与优化。
郭克云是唯一一个对该议案投出反对票的董事。郭克云认为,当前经济形势不宜盲目乐观,应当将重心放在提高经营质量,谨慎甚至减少投资;在深圳设立全资子公司,必然增加成本支出,耗费管理资源,增加管理和管控难度。
2024年10月,上述子公司成立,由庞靖担任法人、经理和董事。
今年5月,有投资者在互动平台询问,郭克云与公司“是否存在经营理念上的分歧”。云路股份则回应称,公司股东、董事郭克云的减持系个人有资金需求,其对某单一议案从个人审慎角度给出判断属于正常的治理流程。

业绩层面,云路股份业绩自上市以来稳步增长。2021年至2024年,云路股份分别实现营业收入9.36亿元、14.47亿元、17.72亿元、19亿元,归母净利润1.2亿元、2.27亿元、3.32亿元、3.61亿元。
但今年一季度,云路股份出现增利不增收的现象,公司营业收入同比下降4.87%至4.21亿元,归母净利润同比上涨4.34%至0.79亿元。