来源 :前瞻网2022-12-05
行业主要上市公司:久日新材(688199)、扬帆新材(300637)、强力新材(300429)等
本文核心数据:全球光引发剂市场规模、全球光引发剂应用领域等
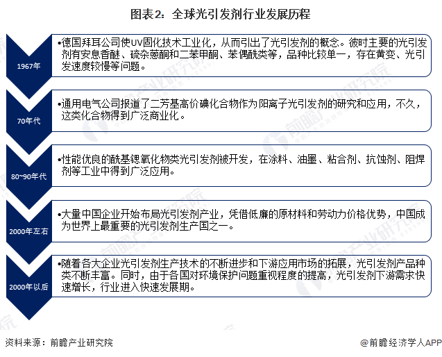
光引发剂发展史
光引发剂,又称光敏剂或光固化剂,是一类能在紫外光区(250-420nm)或可见光区(400-800nm)吸收一定波长的能量,产生自由基、阳离子等,从而引发单体聚合交联固化的化合物。
光引发剂种类繁多。按照反应机理的不同,光引发剂可以分为自由基型、阳离子型、阴离子型以及开环易位聚合光引发剂等,其中自由基型光引发剂又分为裂解型和夺氢型,裂解型包括安息香及其衍生物类、苯乙酮类、芳香酮类及酰基腾氧化物等,典型的商业化产品有1173、1116、184、907等,夺氢型包括二苯甲酮、硫杂葱酮类、樟脑孔配和双咪唑等;阳离子型光引发剂主要有芳基重氨盐、二芳基碘筛盐、三芳基硫鹤盐和芳基茂铁盐等;阴离子和开环易位聚合光引发剂尚未实现大规模工业应用。按照吸收辐射类型分类,光引发剂又可以分为紫外光(250~420nm)引发剂和可见光(400~700nm)引发剂。

光引发剂的概念是随着UV固化技术工业化的实现而被引出的,20世纪60年代,光引发剂发展初期,产品种类比较单一,且存在黄变、光引发剂速度较慢等问题,随着光引发剂行业企业数量的增多和相关研究的深入,光引发剂产品种类不断增加,产品性能不断改善。2000年左右,中国部分化工企业开始进入布局光引发剂产品,并凭借低廉的原材料和劳动力价格在国际光引发剂市场抢占了一定的市场份额。2000年以后,随着各国对环境保护问题重视程度的提高,行业下游需求快速增长,光引发剂行业进入了快速发展期。

光引发剂应用领域
根据Markets and markets公布的数据,2021年涂料和油墨是全球光引发剂下游最主要的应用领域,其中油墨用光引发剂占光引发剂总需求量的38%,而涂料用光引发剂占光引发剂总需求量的49%,而胶粘剂用光引发剂仅占光引发剂总需求量的3%。

市场规模已经达到10亿美元
受益于光固化市场的整体发展,光引发剂的市场规模呈快速增长态势。根据Lucintel的统计,2016-2021年,全球光引发剂市场规模以5.8%的年均复合增长率快速增长,2021年已经达到10亿美元。

龙头企业产能已突破两万吨
目前全球光引发剂产能在10万吨左右,而荷兰IGM Resins和中国久日新材两家企业产能均已突破两万吨,在全球光引发剂行业内具有较为明显的优势,且两家企业销售布局均已经覆盖全球主要的消费市场,实现了全球化经营。光引发剂竞争第二梯队企业包括Arkema Group、TCI Chemicals、Rahn AG等企业,这些企业生产能力稍弱,业务覆盖面积也多局限于一定区域以内。第三梯队企业为其他规模较小,技术较为落后的光引发剂生产企业,这类企业数量较多,竞争能力较弱。
