来源 :充电头网2023-11-30
前言
WPC作为制定无线充电标准的组织,而qi认证则是最广泛被认可的无线充电认证标准。市场上几乎所有的无线充电产品都采用了qi标准,甚至苹果公司也是WPC无线充电联盟的成员之一。因此,WPC的每一次的动作都牵动人心,WPC的设备认证也是同样的广受厂家、品牌、业内从业者的关注。获得WPC联盟认证的产品终端可以在所有标有该LOGO的充电板上进行充电。
无线充电技术是一种通过电磁场实现能量传输的技术,它可以实现电子设备的无接触充电,为用户提供了极大的便利,让用户可以随放随充,相信随着时代的发展,无线充电技术的不断提高,人们也可以体验到更高效率的无线充电体验。然而,无线充电技术的实现与进步离不开无线充发射端控制器芯片的支持。
无线充电发射端控制器芯片是无线充电系统中的关键部件,它负责控制无线充电的整个过程,包括能量的发送、接收和转换等。近年来,随着无线充电技术的发展和应用的普及,无线充发射端控制器芯片的需求也在不断增长。充电头网了解到英集芯推出了一款高集成度的符合WPC qi标准的无线充电发射控制芯片IP6801,采用了专利H桥架构,解决了传统单片机发射方案无法直接12V供电以及小占空比下驱动可靠性差等痛点,可实现更高性价比的无线充电方案。
英集芯IP6801
IP6801是英集芯新推出的一款高集成度,符合WPC qi标准的无线充电发射控制芯片,最高支持15W无线充电,支持为5V 500mA适配器与PC USB接口供电。IP6801内部集成H桥驱动模块、ASK通讯解调模块、适配器快充Sink协议等必要的无线充电资源。

IP6801支持12V供电工作,内部集成的8位MCU和OTP ROM提供了强大的计算和控制能力,集成单通道触摸按键检测,支持CBB/NPO/X7R谐振电容。同时IP6801具有极低的功耗,工作待机功耗小于10mA,睡眠模式下功耗仅为5μA。

IP6801支持在PC端上位机自定义指示灯、协议功能、异常保护等参数,同时内置完善的保护机制,包括支持空载和带载异物检测、NTC温度检测、输入过压/欠压/过流保护,以确保系统的稳定性和安全性。

IP6801采用SOP16封装,PIN脚功能排布针对无线充电应用进行了优化,非常便于方案PCB绘制。

英集芯IP6801实物展示。
IP6801专利驱动方案优势
IP6801采用专利H桥驱动架构,通过低压引脚驱动高压H桥架构实现了高效稳定的无线充电发射功能。

传统MCU直驱MOS方案5V/9V应用驱动原理图
上图是传统MCU直驱MOS的无线充电发射架构,外围驱动2P2N全桥MOS。其方案成本低,但是其驱动电路存在无法调和的缺陷。这种利用对侧SW开关节点驱动上管PMOS的方式,无法支持半桥和小占空比(定频调占空比模式)状态下工作,在半桥和小占空比模式下,上管PMOS无法关闭,会导致PMOS烧毁。
另一类常用MCU无线充电架构是MCU搭配模拟前端全桥IC(全桥IC集成了全桥驱动、ASK解调、4NMOS)。MCU只需要完成qi协议部分的控制逻辑,而不用操心功率部分的硬件。这类方案集成度较高,具备高可靠性和灵活性,但是方案成本相对更高,另外由于全桥IC内部集成了4颗MOS,MOS内阻、温升和成本的调和上不如外置MOS灵活。

IP6801专利驱动方案5V/9V应用驱动原理图
英集芯推出的IP6801专利驱动方案结合了上述两种方案的优势,该方案首创了一种独特的低压引脚驱动高压H桥架构,同时搭配外部的2P2N MOS,实现了与MCU搭配全桥IC相当的功能。IP6801在驱动方面的创新标志着MCU不再需要外部配备全桥IC,从而进一步提升了无线充电发射方案的性价比。

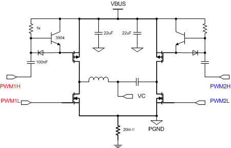
IP6801专利驱动方案5V/9V/12V应用驱动原理图
英集芯IP6801采用的专利H桥驱动架构,支持5V/9V/12V(或更高电压)下半桥/全桥工作模式,解决了传统单片机方案无法12V输入下工作、无法半桥模式工作以及小占空比下H桥驱动失效等痛点。
充电头网总结
英集芯IP6801是一款高度集成的无线充电发射控制芯片,符合WPC qi标准,支持最高15W的无线充电,具备12V供电、低功耗、完善保护机制等特性。其专利H桥驱动方案创新性地结合了传统MCU直驱MOS和MCU搭配全桥IC的优势,通过低压引脚驱动高压H桥架构,搭配外部的2P2N MOS,提升了无线充电发射方案的性价比,简化了硬件配置,为电子系统设计提供了更为灵活的解决方案。