今天(11月8日),新点软件(688232)申购。
新点软件位于苏州张家港,公司属于软件和信息技术服务业,是国家规划布局内重点软件企业,专注于为智慧城市中的智慧招采、智慧政务及数字建筑三个细分领域提供以软件为核心的智慧化整体解决方案。
新点软件此次首发价格48.49元/股,发行市盈率40.75倍,共计发行8250万股,募集资金总额40亿元,超额募集资金9亿元。公司首发保荐机构为国泰君安证券。
新点软件此次募集资金将用于基于AI、大数据的新点应用开发底座,下一代智慧招采平台研发项目,补充流动资金等10个项目。
政府是主要客户
新点软件的业务包括智慧招采、智慧政务、数字建筑等三大领域,公司在上述领域为客户提供以软件为核心的智慧化整体解决方案,具体包括专业化的软件平台、运营维护服务、智能化设备产品、智能化工程实施服务等产品和服务。
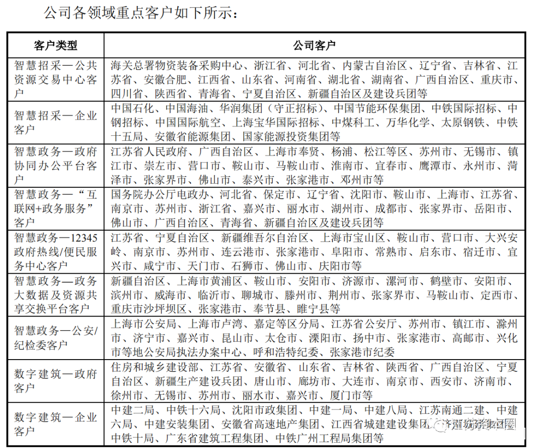
智慧招采领域,公司为政府提供智慧公共资源交易平台,为企业提供智慧企业招采平台等软件平台。
智慧政务领域,公司专注于社会治理信息化,主要为政府部门提供“互联网+政务服务”平台、政府协同办公平台、智慧公安平台及政务大数据平台等软件平台等。
数字建筑领域,公司一方面为满足政府住建部门需求,提供覆盖全业务全生命周期的“互联网+智慧住建”平台等软件平台,另一方面为建筑企业提供清单计价软件、BIM算量软件及BIM 5D协同平台等产品。
新点软件在政府智慧招采的需求中市占率较为领先,是行业龙头。
截至2020年9月末,公司累计承建省级公共资源交易平台21个,省会城市公共资源交易平台17个,地市以下级公共资源交易平台超过700个;在企业招投标领域,公司累计承建了约 40家大型央企、国企的企业招标采购平台,客户包括中国国际航空、中国海油、中国石化、华润集团、中钢国际招标、万华化学等。

不难看出,新点软件主要客户是政府。数据显示,2018年、2019年、2020年、2021上半年(以下称“报告期”),新点软件对政府部门的销售收入占主营业务收入的比例分别为73.26%、66.08%、62.21%和50.19%。

报告期内,新点软件营业收入分别为11.88亿元、15.27亿元、21.24亿元、9.07亿元,归母净利润2.16亿元、2.63亿元、4.10亿元、823.52万元;研发投入分别为1.86亿元、2.31亿元、3.24亿元、2.20亿元,占当期营收比重分别为15.66%、15.14%、15.24%、24.29%。
由于受政府类客户的采购付款周期的影响,这些客户的付款时点存在集中的情况,主要集中在每年的12月至次年的春节前,新点软件主营业务收入存在明显的季节性特征,第四季度收入一般能占到公司当年收入的约五成。
苏州资本市场最大IPO
新点软件此次首发价格48.49元/股,将发行8250万股,其中网上发行1986.95万股,网下配售约5048.25万股,保荐机构和主承销商为国泰君安,发行完成后,公司总股本将达到3.3亿股。
如无意外,新点软件此次IPO募集资金将达到40亿元,这一数字将是苏州A股市场最大的一笔IPO融资,综合海外市场情况,这也很有可能是苏州资本市场最大的一笔IPO。
Wind数据显示,截至2021年11月7日,苏州一共有168家A股上市公司,其中首发募资最多的是东吴证券,金额达到32.5亿元,不过那也已经是十年前。

近日,苏州本地A股待发行的公司中,募资金额也未有超过40亿的公司。新点软件上市之后,无疑将刷新东吴证券保持十年之久的首发募资纪录,成为苏州本地A股“IPO募资王”。
把视野放宽到江苏全省,新点软件此次首发募资金额也能挤进前十,和江苏租赁并列第六。
值得一提的是,截至目前,江苏A股前十大IPO融资中,主要以金融机构和国有企业为主。
新点软件第一大股东为国资股东——国泰国贸,发行前,国贸国泰持有公司25.08%的股份,但是由于新点软件股权结构分散,公司并无控股股东和实际控制人。
苏州上市公司众多,主要以中小企业、民营企业为主,首发募资规模相对较小,也因此,新点软件此次首发规模引人注目。
招股书显示,新点软件此次募投资金将投向7大类型、共计10个项目中,项目总投资31亿元,拟投入募集资金29亿元。

(特别说明:本文不构成任何投资建议。)