
导语:国产AI芯片龙头寒武纪,正陷入一场备受关注的天价诉讼案。
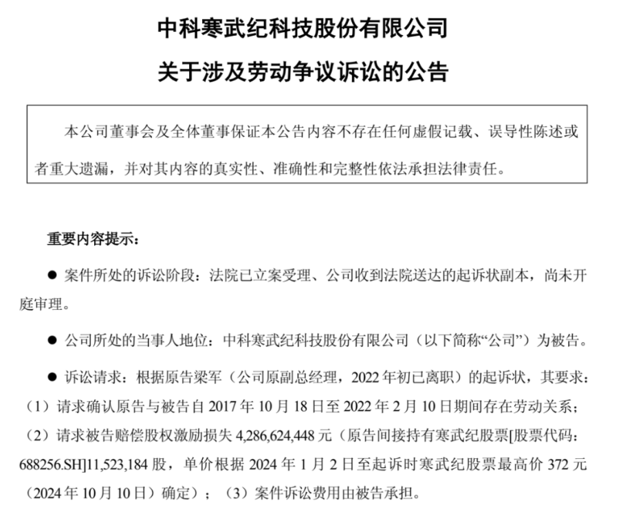
近日,寒武纪发布公告称,公司收到原副总经理兼首席技术官梁军提起的劳动争议诉讼,索赔金额高达42.87亿元。这一数字,甚至超过了寒武纪今年前三季度的全部净利润。
梁军曾是寒武纪的核心技术骨干,领导开发了公司首颗7nm训练芯片。他于2017年加入寒武纪,2022年因“与公司存在分歧”而离开。
一笔5万多元的投资,如今市值高达158亿元,悬殊的价值认定背后,是一场关乎百亿财富归属的激烈博弈。
天价索赔
根据寒武纪发布的公告,梁军提出的诉讼请求主要有两项:一是请求确认他与寒武纪自2017年10月18日至2022年2月10日期间存在劳动关系;二是请求寒武纪赔偿股权激励损失42.87亿元。
这笔天价索赔的依据,是梁军间接持有的1152.32万股寒武纪股票。按照起诉时寒武纪股票最高价372元/股计算,这些股票的价值达到了42.87亿元。

梁军在诉状中陈述的理由是:2017年7月31日,寒武纪向他发出《入职意向书》,双方约定了年薪、股权授予等内容。他自入职后担任首席技术官岗位,并获得寒武纪股权激励。
2020年7月20日,寒武纪在科创板成功上市,梁军间接持有公司1152.32万股股票。
梁军声称,2022年2月10日,寒武纪未履行《入职意向书》的约定,且未按照劳动合同约定提供劳动条件,他被迫解除劳动合同。2024年1月2日,其间接持有的寒武纪股票解禁,他曾提出减持申请,但寒武纪不配合减持。
对于梁军的指控,寒武纪作出了强烈回应。公司表示,在梁军离职前,其并未直接持有公司股份。2019年,梁军与其他参与公司持股计划的主体共同签署了《持股计划》。
寒武纪指出,梁军诉讼请求中提及的“股权激励”,对应的是他在两个员工持股平台的出资额合计仅5.26万元——北京艾溪科技中心出资额25067.4元,天津玄算九号企业管理合伙企业出资额27574.1元。
寒武纪在公告中强调,《持股计划》明确约定,持股主体在持股权益不得被处分的期间内离职的,触发回购条件,其持有的持股权益应按约定被回购。
公司表示,梁军因与公司存在分歧,于2022年2月10日通知公司解除劳动合同。由于梁军离职时间处于其持有的持股权益不得被处分的期间,其在员工持股平台的出资额及对应的持股权益被要求按照《持股计划》约定转让给指定的股权激励相关主体。
寒武纪还透露,公司股权激励相关主体已于2023年起诉梁军,请求人民法院判令梁军配合完成回购所涉工商变更登记,该“回购案件”已开庭审理,正在等待法院的判决中。
同股不同价
这起诉讼的核心争议在于,同一笔股权在不同语境下的价值认定差异巨大。
梁军方面按照起诉时寒武纪股票历史最高价372元计算,提出了42.87亿元的赔偿请求。
寒武纪方面,则坚持应按照《持股计划》约定的程序和价格回购股份,即梁军在这两个员工持股平台的总出资额仅为5.26万元。
而按照寒武纪2025年10月31日的收盘价1375元/股计算,这笔争议股权的市值已达到惊人的158.44亿元。
从5.26万元到42.87亿元,再到158亿元,同一笔股权在三重维度下呈现出天壤之别的价值认定。
悬殊的价差背后,是双方对股权激励性质的不同理解。梁军主张,自己获得股权激励是《入职意向书》中商定的年薪、股权授予等内容,属于薪酬的一部分。
而寒武纪则认为,梁军应受其后续签署的《持股计划》的约束,既然他是在不得处分的期间内离职,就应按照约定被回购。
这并非双方首次对簿公堂。寒武纪在公告中表示,在本次诉讼前,梁军自公司离职后,因持股权益被依据《持股计划》的约定回购,其先后提起两起案件,均以梁军败诉结案。
梁军此前提起的两起案件,一是要求确认其签署的员工持股平台天津玄算九号的最新一版《合伙协议书》中的仲裁条款不成立;二是要求撤销其签署的员工持股平台北京艾溪科技中心的最新一版《合伙协议书》。

梁军
人民法院及仲裁机构经审理认为,梁军承认该等文件上的签名均为其本人签字,梁军提出的请求缺乏事实及法律依据,两案均驳回了梁军的请求,裁判文书已发生法律效力。
对于梁军在本次诉讼中提及的《入职意向书》里股权激励的约定,生效仲裁裁决书认定,不论《入职意向书》自身应作何种解释,双方均可合意进行变更。
梁军在签署《持股计划》时已经了解其基本内容,并同意根据该内容来确定自己接受股权激励的具体条件,应受其后续签署的相关文件的约束。
颇具戏剧性的是,就在梁军提出天价索赔的同时,寒武纪刚刚交出一份亮眼的业绩成绩单。
2025年前三季度,寒武纪实现营业收入46.07亿元,同比增长近24倍;归属净利润16.05亿元,同比扭亏为盈,均创下历史最高纪录。
这一业绩与寒武纪上市后的持续亏损形成鲜明对比。截至10月31日收盘,寒武纪股价报1375元/股,自梁军2022年离职以来,寒武纪股价累计已上涨超过7倍。
寒武纪的业绩逆转主要来自于AI浪潮的推动。公司表示,云端算力芯片在多个重点行业实现规模化部署。随着AI模型发展,国内算力芯片采购需求快速增长,国产芯片采购比例加速提升,公司作为国内AI芯片龙头显著受益。
此外,寒武纪今年9月刚刚完成定增,发行价达到每股1195.02元,募资净额39.53亿元,为公司后续发展提供了充足的资金支持。
各自新征程
梁军与寒武纪的分手,被公司归因于“与公司存在分歧”。据上海证券报引市场传闻称,梁军与创始人陈天石在发展策略上存在重大分歧,梁军倾向于技术深耕,而公司更需要快速商业化落地。

陈天石、陈云霁兄弟
梁军出生于1976年,拥有中国科学技术大学通信与信息系统硕士学历,曾在华为、海思就职近17年,历任工程师、技术专家。2017年加入寒武纪后,他担任副总经理兼首席技术官,是寒武纪早期的核心技术人员之一。
离开寒武纪后,梁军已经开启了创业征程。2024年8月,他正式出任上海昉擎科技有限公司的CEO,该公司专注于“上下文相关”与“上下文无关”解耦的分布式计算架构研发。
2025年7月,昉擎科技宣布完成了数亿元的天使轮融资,领投方包括小米战略投资部、蔚来资本和上海临港科创投。
而寒武纪则在创始人陈天石的带领下,继续在AI芯片领域开疆拓土。公司近期公告募投项目变动,为“面向大模型的芯片平台项目”与“面向大模型的软件平台项目”新增全资子公司作为实施主体,以推进项目的顺利实施。
这场天价诉讼最终如何裁决,尚待法院判决。但无论结果如何,它都已在中国科技界投下了一枚重磅炸弹。
一边是凭借技术创新实现业绩爆发、股价飙升的AI龙头;一边是曾为企业发展立下汗马功劳、如今却对簿公堂的前核心高管。双方争执不下的,不仅是百亿股权,更是对科技创新企业人才激励、契约精神的界定与考量。
截至公告披露日,该案件已立案受理,尚未开庭审理。寒武纪表示,公司将积极应诉、答辩,全力应对离职高管对公司的不当诉求。