来源 :海量财经官方账号2025-09-25
9月23日下午,上海市浦东新区琥珀路63弄1号M10会议室内暗流涌动。
南模生物(688265.SH)2025年第二次临时股东大会在此召开,57 名股东代表带着77.97%的表决权参与表决,最终上演了戏剧性一幕:11项议案中,涉及未来三年规划、管理层稳定等5项核心议案集体被否,仅修订治理制度等常规议案艰难过关。
这场被股民戏称为疑似“内讧现场”的临时股东大会,实则是公司几大股权阵营围绕董事会换届展开的控制权博弈。
股权版图格局早已埋下伏笔。
作为“模式动物三巨头”(南模生物、药康生物、百奥赛图)之一,南模生物的股权结构呈现鲜明的三足鼎立态势:创始人费俭及其控制的砥石咨询以35.62%持股稳居控股股东阵营;上海科投凭借13.80%持股代表上海国资力量;而海望合纵与浦东新产业组成的一致行动人阵营则以18.50%持股成为第三极,其背后实际控制人均为浦东新区国资委。

更微妙的是,控股股东阵营内部并非铁板一块,今年4月,费俭与持股10.22%的总经理王明俊解除一致行动关系,被市场解读为内部裂痕的信号。

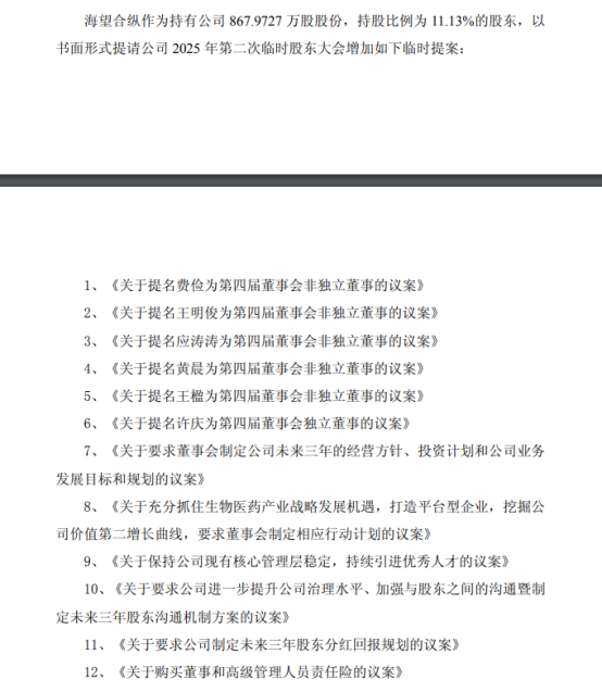
记者注意到,换届选举或是南模生物股东矛盾爆发的导火索。根据修订后的公司章程,公司董事会由11名董事组成。会前,浦东国资阵营突然发难,不仅要求增补3名非独立董事和1名独立董事候选人,还抛出6项临时议案,涵盖发展规划、股东沟通机制等核心议题,试图通过制度设计扩大话语权。



但控股股东阵营的反击同样坚决,在投票中以弃权票主导了表决结果。5项被否议案的弃权票占比均达68.77%,恰好与费俭阵营的持股比例高度吻合。

最终出炉的董事名单成为多方妥协的产物。6名非独立董事中,费俭、王明俊、孙瑞林、房永生为控股股东方砥石咨询提名,杨利华为第二大股东上海科投提名,应涛涛为浦东国资方海望合纵与浦东新产业共同提名。在当选的4名独立董事中,尹向东、郑依彤为砥石咨询提名,于谦龙为上海科投提名,许庆为海望合纵提名。
记者注意到,股东三方阵营各有斩获,职工代表董事则成为平衡力量。
然而,议案之争背后,是对公司发展路径的深层分歧。
浦东国资提出的“打造平台型企业”“挖掘第二增长曲线”等议案,或在直指公司长期依赖传统模式动物业务的瓶颈。而控股股东阵营的消极态度,或许与业绩的微妙变化有关。

业绩情况(来源:东方财富)
2025年中报显示,公司营收1.96亿元同比增长10.69%,归母净利润1816.74万元同比激增298.69%,毛利率更是提升至52.11%。
2025年半年报中提及的应收账款的坏账风险
但亮眼数据难掩隐忧,应收账款余额占当前营收比例高达81.21%,而公司坦言“若公司主要客户的财务状况和经营状况发生重大不利变化,公司将面临应收账款不能及时足额收回的风险”。

南模生物股价情况(来源:百度股市通)
资本市场用脚投票反映了对内耗的担忧。股东大会当日,南模生物股价下跌3.53%,报收53.28元/股。次日股价再跌1.75%,收于52.35元/股,较9月17日的阶段性高点60.98元/股跌幅已超14%。
对于议案被否和股权分歧,公司在公开沟通中始终保持低调。海报新闻记者以股民身份致电南模生物证券部了解到,被否掉的议案仅是股东的议案,并无具体事项。“对于股东提出的临时提案和要求,董事会的权利只是做一个形式上的审核。”该公司证券部工作人员称,董事会如果做实质性的审核,可能会涉嫌到妨碍股东权利。