一场股价的突然波动,将射频芯片大厂再次推向舆论焦点。
9月26日收盘,臻镭科技报65.11元/股,单日下跌1.77%。而前一天刚经历了一波暴涨。对此,股吧里议论纷纷:“昨天仓位上猛被套了几个点,今天水下只加了一点”“郁老师什么时候出来?都好几天了,也没有一个公告”……
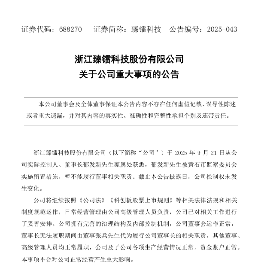
市场情绪的起伏,源于四天前的一则公告。9月22日,臻镭科技披露,公司实控人、董事长郁发新被湖北省黄石市监察委员会实施留置措施,暂不能履行董事长职责,由董事张兵代行职责。公司称生产经营正常,资金账户正常。

图片来源:臻镭科技
尽管如此,上述消息仍引发资本市场震动。公告当天,臻镭科技股价暴跌12.56%,市值蒸发超18亿元。
这份留置通知来自外省的黄石,而非臻镭科技所在地杭州,引发市场广泛猜想。
对于郁发新被留置的原因,臻镭科技方面表示,未收到相关机关对公司的任何调查或者配合调查文件,亦未知悉留置调查的进展及结论。
根据相关规定,留置通常针对涉嫌贪污贿赂、失职渎职等严重职务违法或犯罪,且案情重大、复杂等情形。
郁发新并非首位被留置的企业家。据不完全统计,截至9月4日,2025年以来全国已有超过35家公司的37名高管被采取留置措施,而2024年全年为51人,显示监管力度在加大。
臻镭科技成立于2015年,注册地在杭州,主营射频收发芯片及高速高精度ADC/DAC芯片、电源管理芯片等产品,在特种通信和卫星互联网领域具有重要地位。2025年上半年,公司刚交出一份净利润同比增长10倍的靓丽业绩。
或许,也正是基于这份成绩单,在实控人被留置后,资本市场给臻镭科技投出了“信任”的一票。有股民在雪球上分析:“马上进入业绩炒作期。公司业绩非常好,接下来新高是大概率。机构保守预测2025年公司归母净利润均值为1.39亿元,同比增长679.46%。实际上,全年应该在1.8亿左右。”
不过,源媒汇注意到,拥有名校教授与亿万富翁双重标签的郁发新,在被留置前,通过多家控股企业,刚对臻镭科技完成一笔超4亿元的减持套现。
这不免令人疑惑,郁发新是真的缺钱,还是对臻镭科技缺乏信心?
01
双面实控人
郁发新并非普通的上市公司董事长。
1975年出生的郁发新,在哈尔滨工业大学完成通信与信息系统专业硕士、博士学业后,先任职于UT斯达康公司,担任高级研发工程师;2006年回到学术界,任浙江大学航空航天学院教授。
2015年9月,郁发新踏上创业之路,创立臻镭科技。教授身份与企业家角色的结合,为其在科技界和资本市场赢得了独特地位。
作为臻镭科技的核心技术人员,郁发新2024年从公司获得的税前年薪为96.08万元,远高于一般高校教授的收入,但相对于其他上市公司董事长的薪资则显得较为保守。截至2025年中报发布,郁发新直接持有臻镭科技4504.30万股股份,持股比例为21.04%,是公司第一大股东。
以9月26日收盘价计算,郁发新的持股市值近30亿元,他也因此被网友戏称为“浙大最有钱教授”。
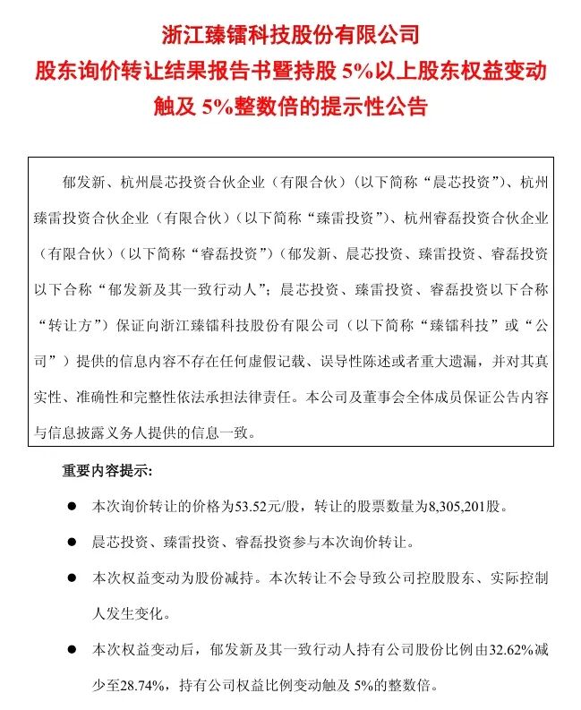
值得注意的是,就在郁发新被留置半个月前,其控制的企业对臻镭科技完成了一次大规模减持。
9月4日,臻镭科技发布公告称,郁发新控制的杭州晨芯投资、杭州臻雷投资、杭州睿磊投资三家合伙企业,通过询价转让方式减持公司830.52万股股份,占总股本的3.88%。

图片来源:臻镭科技公告
这次减持价格定为53.52元/股,合计套现约4.44亿元。公告解释减持原因为“合伙企业自身资金需要”。此次减持后,郁发新及其一致行动人对臻镭科技的持股比例从32.62%降至28.74%。
从减持到被留置,相隔仅17天。如此紧凑的时间点,不免引发市场质疑:这次减持是正常的资金需求,还是感知到风险因而紧急套现?
针对实控人被留置、减持套现等情况,源媒汇日前向臻镭科技致函询问,截至发稿未获回复。
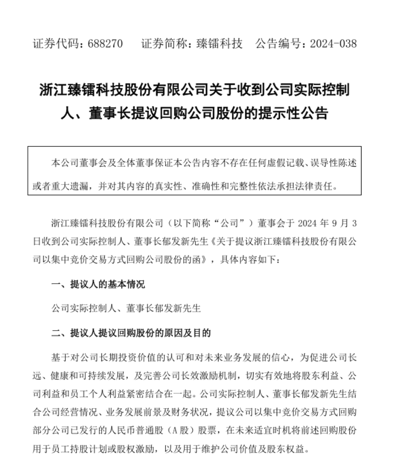
对比公司同期进行的股份回购操作,此次减持更显得意味深长。2024年10月,由郁发新本人提议,臻镭科技启动了股份回购计划,预计回购金额2000万元至4000万元。

图片来源:臻镭科技公告
而在2025年8月12日,臻镭科技还专门召开董事会,审议通过《关于调整回购股份价格上限的议案》,将回购股份价格上限由38.13元/股调整为74元/股。
一边是公司出资回购股份,一边是实控人大举减持套现,两个截然相反的资金流向背后,是否隐藏着不为人知的信号?
02
业绩过山车
臻镭科技的业绩表现同样充满戏剧性。
2025年上半年,公司实现营业收入2.05亿元,同比增长73.64%;归母净利润激增1006.99%,达到6231.97万元。
对于业绩爆发,臻镭科技解释为“下游特种行业需求回暖”,数据链、电子对抗、相控阵通信等领域订单大幅增加。同时公司紧抓商业航天、低空经济等新兴产业机遇,部分产品已从“小批量、实验星阶段转入持续批量交付阶段”。
臻镭科技2025年上半年的亮眼数据,与前三年的业绩连续下滑形成强烈对比。
数据显示,2022年至2024年,公司归母净利润分别为1.08亿元、7248.04万元、1784.96万元,连续三年呈现断崖式下滑。

业绩剧烈波动,与臻镭科技的产品结构及客户集中度脱不开关系。
臻镭科技的销售模式以直销为主,占比高达96.81%。2024年,公司前五大直销客户销售收入合计2.02亿元,占直销收入的68.78%。
这些客户,主要为国内特种行业集团下属企业和科研院所。从披露的信息来看,前五大直销客户均为长期合作客户,销售产品涵盖射频收发芯片、电源管理芯片、微系统及模组等。
高度集中的客户结构,带来了明显的经营风险。一旦主要客户的采购政策或需求发生变化,公司的经营业绩将产生较大波动。
值得注意的是,2024年臻镭科技的经销收入仅为966.12万元,占比3.19%,民用市场拓展缓慢,进一步强化了对特种行业大客户的依赖。
更令人担忧的是臻镭科技的应收账款情况。2024年末,公司应收账款账面余额高达4.12亿元,远超全年3.03亿元的营业收入。这意味着公司大量的销售收入未能及时转化为现金回流,坏账准备计提已达4756.53万元。
应收账款高企,直接导致公司的现金流量不稳定。各季度经营性现金流量净额大幅波动,以及信用减值损失计提金额较上年同期增加1023.22万元,进一步侵蚀了公司本已薄弱的利润。
臻镭科技的产品结构变化,也是影响业绩波动的一个重要因素。2024年,公司不同产品线的毛利率呈现普降趋势——数据显示,射频收发芯片及高速高精度ADC/DAC芯片以及微系统及模组等产品的毛利率均遭遇不同程度下滑,其中微系统及模组出现营收和毛利率同比双降。

图片来源:臻镭科技2024年年度报告
值得注意的是,臻镭科技2024年的研发费用高达1.55亿元,研发费用占营业收入比例达到51%。虽然高研发投入有助于保持技术领先,但同时也增加了公司短期成本压力。
臻镭科技面临的挑战,代表了一个普遍现象:核心技术优势不一定能直接转化为稳定的业绩。
03
未来成谜
作为芯片概念股,臻镭科技自登陆科创板以来就备受关注。
2022年1月27日,成功登陆科创板的臻镭科技,发行价格为61.88元/股,首次公开发行股票募集资金总额高达16.90亿元,超募资金达8.32亿元,足见资本市场对芯片概念的热烈追捧。作为科创板上市公司,臻镭科技享受着高科技板块带来的高估值溢价。
然而,臻镭科技的股价表现同样波动剧烈。数据显示,9月19日至9月26日,公司股价涨跌幅为-8.8%。但把时间线拉长,源媒汇发现,今年以来其股价涨跌幅高达86.03%。这样的走势背后,是投资者对芯片行业的高度预期,与对公司治理风险的深深担忧之间的拉锯。

随着有关部门展开调查,郁发新个人的命运与臻镭科技的未来或紧密相连。董事张兵在代行董事长职责后,面临的首要任务就是稳定团队和业务。但更重要的是,他需要应对可能出现的信任危机和业务合作关系动摇。
如今,臻镭科技站在业绩回升与实控人遭调查的十字路口。调查结论,将直接影响这家芯片公司能否穿越风波,稳住百亿市值。
当学术与利益交织,企业核心人物的双重身份,无疑需要更严格的监督与更高的透明度。
部分图片引用网络如有侵权请告知删除