chaguwang.cn-查股网.中国
查股网.CN
富吉瑞(688272)内幕信息消息披露
 
个股最新内幕信息查询:    
 

富吉瑞面临营收下滑30%与营收利润下滑1204%的双重压力,实控人黄富元及其一致行动人同步推进协议转让减持

http://www.chaguwang.cn  2026-02-27  富吉瑞内幕信息

来源 :基本面解码2026-02-27

  根据北京富吉瑞光电科技股份有限公司(以下简称“富吉瑞”)披露的《2025年度业绩快报公告》,公司在2025会计年度的经营成果呈现出显著滑坡,这一现象与其在2024年度表现出的“业绩反转”态势形成了对比。笔者观察,这种短时间内业绩由盈转亏、营收大幅萎缩的异动,往往预示着企业核心业务逻辑或外部市场环境发生了根本性扭曲。

  在营业收入维度,富吉瑞2025年度实现营业总收入21,013.81万元,较2024年度的30,227.19万元大幅下降30.48%。这一数据的下滑不仅标志着公司在红外热成像领域的市场拓展遭遇阻碍,更暗示了其此前披露的“核心产品市场竞争力提升”可能存在逻辑瑕疵。公司在2024年年报中曾表示,由于积极开拓市场及募投项目投产,核心部件自供比例提升,民品收入增长较快。然而,2025年的营收表现却直接证伪了这种增长的持续性。

  下表清晰展示了2024年至2025年间核心经营指标的非对称波动:

  从利润表的结构化逻辑分析,营业收入下降30.48%,但营业利润却从盈利736.59万元直接坠落至亏损8,138.84万元,亏损规模的扩张幅度远超收入下滑的比例。这种极高的经营杠杆负向效应,揭示了公司成本结构的僵化。在收入萎缩的情况下,固定成本如折旧摊销(尤其是募投项目投产后的产能负担)、研发支出、管理费用等并未能同步削减,反而因产销规模的缩减而大幅推高了单位成本,或侵蚀了毛利空间。2025年上半年,公司毛利率已降至36.23%,同比减少6.27个百分点,这种趋势在下半年不仅未能扭转,反而因第四季度的潜在集中计提而进一步下滑。

  此外,2025年业绩预亏公告中提到的亏损区间为-7,200万元到-8,800万元,而最终业绩快报定格在-7,906.24万元,处于预告的中轴区域。然而,这种“精准”预亏的背后,是资产减值准备计提的巨大操作空间。公司将业绩亏损主因归结为“客户采购计划延期”及“新订单下发放缓”,但这种解释在面对如此较大的利润缺口时显得苍白。如果仅仅是交付延期,财务报表本应体现为存货的增长而非巨额的经营性亏损;现实情况或为,公司在收入大幅下降的同时计提了高额资产减值,这不得不令人怀疑其在2024年实现“扭亏为盈”时,是否通过调节收入确认时点或递延减值计提来制造一个短暂的盈利假象?

  资产减值准备计提之谨慎性边界疑虑是否反映公司存在跨期利润调节?

  在富吉瑞2025年度的会计处理中,“资产减值准备”的计提成为了左右净利润走向的核心变量。2025年第三季度,公司公告计提减值准备774.32万元,其中信用减值损失(主要为应收账款坏账)占比显著。然而,根据业绩快报推算,全年净利润亏损约7,900万元,考虑到前三季度已有的经营亏损,第四季度计提的减值规模可能远超第三季度的水平。

  在资产负债表勾稽关系中,存货与应收账款是减值的“高发区”。2025年9月30日,公司存货跌价准备累计余额为2,705.55万元。在营收萎缩30%的背景下,存货的周转效率必然大幅下降。根据《企业会计准则第1号——存货》,企业应按成本与可变现净值孰低计量。若2025年末计提了更大规模的存货跌价,必须审视公司在2024年末是否存在“应提未提”情形。

  下表列示了2025年三季度末的主要减值构成,以此为切入点剖析资产质量:

  从上述数据可见,单季度423.85万元的应收账款坏账计提反映出客户回款能力的下降。富吉瑞的客户群体中,特种行业客户占据较大比重。

  此类客户通常信誉较好,但付款周期长。公司在2025年大幅计提信用减值,是否说明了部分客户出现了经营危机或合同纠纷?抑或是在2024年为了冲刺业绩而采取了极其激进的信用政策,导致大量“质量存疑”的收入入账,最终在2025年不得不通过坏账计提进行“账务清理”?

  更为深思的合规风险在于资产减值计提的时点选择。2024年度,公司通过减值冲回或少计提实现了盈利。而2025年,在实际控制人一致行动人计划大比例减持的敏感时刻,公司抛出了一份包含巨额减值的亏损快报。这种“先推高业绩实现扭亏、后集中减值进行洗澡”的财务手法,在监管审核中常被质疑为通过调节利润波动来配合大股东的股权资本运作。如果2025年的减值是基于“谨慎性原则”,那么2024年的审计结论是否真实反映了当时的资产质量,亦或是审计机构在持续监督期内的失职,均需进一步论证。

  实控人一致行动人群体协议转让之动机或与回避业绩下行期股价波动

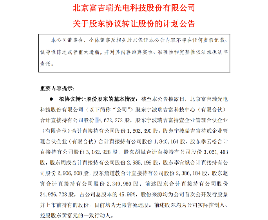
  在业绩预亏公告发布的次日,富吉瑞公告了一项涉及总股本12.20%的股权转让计划。转让方涉及9名股东,包括宁波瑞吉富科技中心等,这些股东均为实际控制人、控股股东黄富元的一致行动人。

  此次协议转让的规模之大、参与方之广。9名一致行动人拟通过协议转让方式向北京丰汇投资和共青城胜恒投资分别转让7.20%和5.00%的股份。虽然公司声称这不会导致控制权变更,但实际控制人一致行动人群体的持股比例将从45.96%大幅降至33.76%。

  笔者从合规角度分析,一致行动人在2024年10月18日股份解禁后不久便启动大比例转让,且恰逢业绩“变脸”期。根据《证券法》及证监会关于大股东减持的若干规定,大股东及其一致行动人在预知公司经营重大不利变化时,应严格遵守信息披露回避制度。富吉瑞在1月27日披露预亏,1月28日披露转让计划,时间点重合。

  此外,受让方背景。北京丰汇投资和共青城胜恒投资作为私募投资基金,在公司基本面下降、营收下滑30%、归母净资产缩水17.50%的情况下,为何愿意以协议价格受让大比例股权?受让方(丰汇投资)实缴资本仅2,000万元,却要受让价值数亿元的股权,其资金来源及最终受益人是监管审核必须穿透核查的核心细节。

  信息披露乐观预期与实际经营成果是否背离,是否存在前期核心竞争力描述存在误导?

  富吉瑞在2024年年度报告中对核心竞争力及未来发展前景的描述,与2025年度的实际财务表现产生了逻辑断差异。2024年,公司称由于募投项目非制冷探测器实现部分自供,综合毛利率水平提升,推动公司扭亏为盈。这种披露向市场传递了极其正向的信号,引导投资者认为公司已经跨越了技术壁垒和盈亏平衡点。

  然而,2025年的数据却揭露了另一番景象。如果核心部件自供确实提升了产品竞争力,为何在市场竞争加剧时,公司的营业收入反而下降了30.48%?通常情况下,具备核心部件自研自产能力的企业,在行业下行期应展现出更强的抗压能力和成本优势。富吉瑞的业绩表现不仅没有体现出这种优势,反而出现了亏损规模数倍于同行业波动的现象。这引发了对公司前期披露的“募投项目投产效果”真实性的质疑。

  这种“断裂式”的披露风格,是否损害了信息披露的连贯性和严肃性。根据《科创板上市规则》,发行人必须保证信息披露的真实、准确、完整,不得有虚假记载或误导性陈述。富吉瑞在2025年初仍有机构频繁调研并传达积极预期,随后在年度内即发生如此大的业绩逆转,说明公司管理层在面对机构投资者时,是否存在选择性披露。

  进一步分析,公司的资产状况也在2025年发生了质变。报告期末,归属于母公司的所有者权益为41,523.83万元,较期初减少17.50%,主要系亏损所致。净资产的大幅缩水是否意味着公司的抗风险能力显著下降?而在这种背景下,一致行动人群体减持12.20%的股份,无异于在公司财务根基受损时抽走流动性支持。这种利益背离行为,必须结合《证券法》关于上市公司实际控制人诚信义务的规定进行定性分析。

  免责声明:本文为,【基本面解码】原创文章,未经作者同意禁止转载,转载必究。本文所有内容参考资料均来自三方机构公开信息、法定义务公开披露的信息。【基本面解码】原创内容及观点客观公正,但不保证其准确性、完整性、及时性等,本文信息仅为阅读者交流学习为目的,不构成投资建议,投资者不应以该信息取代其独立判断或依据该信息作出决策。【基本面解码】不对因使用本文所采取的任何行动承担任何责任,如内容侵权请联系小编。

查股网为非盈利性网站 本页为转载如有版权问题请联系 767871486@qq.comQQ:767871486
Copyright 2007-2025
www.chaguwang.cn 查股网