来源 :佰傲谷BioValley2021-06-25
2021年6月25日,长春高新子公司百克生物正式在科创板挂牌上市,开盘股价涨230%,市值达到500亿元人民币。
百克生物此次科创板上市发行4128万股,发行价为36.35元,募资15亿元。

百克生物近三年来的营业收入分别为10.2亿元、9.8亿元、14.4亿元,净利润分别为1.28亿元、2.21亿元、4.18亿元。

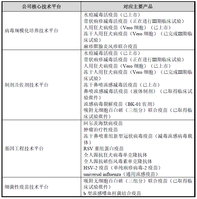
百克生物建立了多个技术平台,包括病毒大规模培养技术、制剂和佐剂技术、基因工程技术以及细菌性疫苗技术。

的此次IPO募集资金主要用于谁都减毒活疫苗、带状疱疹减毒活疫苗的生产线,百白破疫苗生产线、流感疫苗生产线、狂犬疫苗生产线,其余约一半资金用于在研项目的研发。

百克生物已经上市3款疫苗,分别为水痘疫苗、狂犬疫苗和流感疫苗。

水痘疫苗贡献了大部分营收,2020年流感疫苗贡献了约四分之一的营收。

的百克生物另有16款疫苗处于研发阶段,带状疱疹疫苗和冻干任用款犬疫苗处于三期临床,百白破疫苗获得IND许可,其他13款疫苗均处于临床前研究阶段。

百克生物的股权结构如下图。

长春高新目前市值为1600亿元,百克生物市值体量约为长春高新的三分之一。