chaguwang.cn-查股网.中国
查股网.CN
特宝生物(688278)内幕信息消息披露
 
个股最新内幕信息查询:    
 

大赚1.5倍!不追热点的特宝生物正在闷声发财

http://www.chaguwang.cn  2023-10-29  特宝生物内幕信息

来源 :药渡2023-10-29

  10月20日,特宝生物发布三季度报,今年前三季度,其总营收14.6亿元,同比增长27.69%;净利润3.69亿元,增长84.08%;归母扣非净利润4.11亿元,增长68.69%。其中,第三季度净利润1.67亿元,大涨1.5倍,实现大幅跳跃。

  在减肥药成为主旋律的当下,特宝生物的大赚并未引起市场太多关注。但持续多年高增长的成绩,说明了踏实钻研擅长领域,不跟风,不追求时髦的研发管线,也能闯出一片属于自己的天地。

  专注长效

  特宝生物自成立以来,以免疫相关细胞因子药物为主要研发方向,专注重组蛋白质及其长效修饰领域20余年,所处细分行业主要涵盖聚乙二醇干扰素α、肿瘤治疗相关造血生长因子药物市场等。

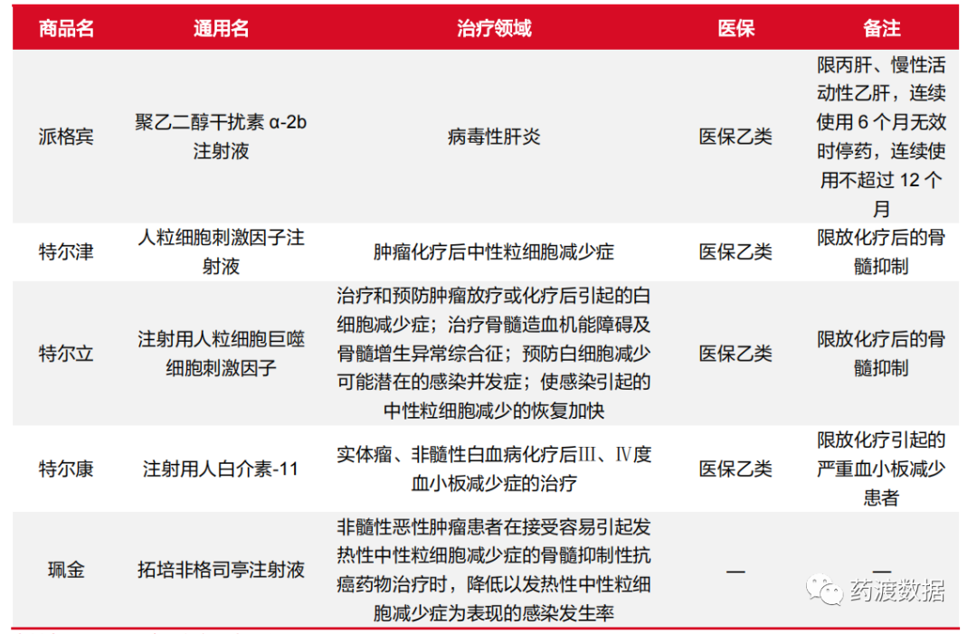
  目前已上市五个产品,分别为派格宾、特尔立、特尔津和特尔康,数量虽少,却款款精品。

  特宝生物已上市产品情况

  来源:东海证券研报

  派格宾(通用名:聚乙二醇干扰素α-2b注射液)是全球首个40kD聚乙二醇干扰素α-2b注射液,于2016年上市。基于抑制病毒复制和增强免疫的双重作用,派格宾临床上主要用于病毒性肝炎的治疗,是慢性乙型肝炎抗病毒治疗一线用药。根据药渡数据,2018-2022年间,派格宾销售额从1.83亿元增长至8.52亿元,营收占比从42%快速上升至77%,成为拉动特宝生物营收快速增长的主要产品。

  慢性乙肝治疗药物主要包括两大类——核苷类似物(NAs)和干扰素(IFN-α),NAs类药物包括恩替卡韦、替诺福韦、拉米夫定等,IFN-α包括短效和长效制剂。此前,我国长效干扰素α类产品只有两款在售,一款为罗氏的派罗欣(聚乙二醇干扰素α2a),另一款就是特宝生物的派格宾。

  根据药渡数据,近五年派罗欣销售额呈现波动下降趋势,从2018年的3.35亿元下跌至2022年底的2.42亿元。2022年底,罗氏与歌礼制药终止派罗欣在中国大陆地区市场的推广合作,同时罗氏也表明不会在中国大陆地区开展派罗欣的商业推广。因此,2023年一季度,派罗欣的销售额暴跌87.28%。

  如今这部分市场由派格宾独占。

  2018年-2023Q1,派罗欣与派格宾销售趋势变化

  来源:药渡数据

  特尔津(通用名:人粒细胞刺激因子注射液),主要用于治疗肿瘤化疗后中性粒细胞减少症,于1999年获批上市。这是一款短效G-CSF,根据药渡数据,2022年,国内短效G-CSF总市场规模23.04亿元。其中,特宝生物的特尔津销售额2亿元,市占率9.34%,排名第二。

  国内2022年短效G-CSF市场竞争格局

  来源:药渡数据

  2023年6月,特宝生物的1.1类新药珮金(拓培非格司亭注射液)成功上市,这是一款Y型聚乙二醇(PEG)修饰的人粒细胞刺激因子(rhG-CSF),与目前已上市的同类长效产品相比,珮金具有较长的药物半衰期、较低的药物剂量,与公司现有产品特尔津为长短效产品组合。目前该产品已与复星医药签署独家商业化合作协议,借助复星医药强大的商业化能力,有望助力珮金快速放量。

  此外,特尔康在国内重组人白介素-11(rhIL-11)药物市场占有率排名第三位,并实现注射剂成品出口;特尔立长期在国内重组人粒细胞巨噬细胞刺激因子药物市场占有率排名第一,取得多个国家的GMP证书和产品注册证书。根据药渡数据,2022年,特尔康和特尔立分别实现收入0.99亿元0.66亿元。

  多款精品药物的上市,主要得益于特宝生物的技术平台厚积薄发,早在2000年左右,其便开始探索研究蛋白长效修饰技术。依靠该技术平台,后续还有数款颇有潜力的产品即将登场。

  潜力品种

  围绕重组蛋白质及其长效修饰药物研发和产业化,目前特宝生物已形成了涵盖药物筛选和优化、蛋白质药物生产、聚乙二醇重组蛋白质修饰三个方面的主要核心技术。

  聚乙二醇化修饰技术是目前主流的重组蛋白质药物长效化修饰技术,具备更好的成药性,是经美国FDA批准的极少数能作为体内注射药用的合成聚合物之一。蛋白质药物经PEG化修饰后,其药物特性有显著改善,有利于降低免疫原性,提高疗效。

  从历年研发投入趋势看,特宝生物在研发方面持续加大投入,2018-2022年,研发费用从的4300万元增长至1.5亿元,增长幅度达3.5倍。2023年上半年,特宝生物研发投入达1.67亿元,增长95.9%,占总营收比重达到18.50%。

  2018-2022年,特宝生物研发费用投入趋势

  来源:百度股市通

  从研发管线看,特宝生物多个在研项目正在加快推进。其中,Y型聚乙二醇重组人生长激素(YPEG-GH)已完成三期临床;Y型聚乙二醇重组人促红素(YPEG EPO)已完成二期临床。随着在研管线的逐步推进,长效产品陆续上市有望对依从性较差的短效产品形成良好替代。

  生长激素和人促红素均是30亿元级别的大市场。

  据弗若斯特沙利文统计,中国人生长激素的市场规模在2022年为17亿美元,预计2026年将增至31亿美元,2030年为48亿美元。

  按给药次数计,人生长激素疗法可分为短效生长激素疗法和长效生产激素疗法。

  短效生长激素需要每天给药,患者在治疗时容易出现漏针,而漏针将使得生长速度变慢。与短效产品不同,长效生长激素每周给药。这对患者来说更为方便,也更受市场的认可。当然,长效产品的价格也更贵,每名患者每年的平均治疗费用约为12.1万元,是短效水剂的1.7-2倍,是短效粉剂的4.2-5倍。

  目前国内只有一款长效生长激素金赛增,来自金赛药业。

  特宝生物的Y型聚乙二醇重组人生长激素(YPEG-GH)作为长效生长激素,相较金赛药业的竞品,专利布局更完整,覆盖范围更广,如能按预期获得上市许可,其在国内和国外的生产及销售均不受其他公司专利壁垒的限制,销售市场具有更大的拓展空间。

  Y型聚乙二醇重组人生长激素(YPEG-GH)与长春金赛金赛增对比

  来源:国金证券

  促红细胞生成素(EPO)是一种调节红细胞生成的细胞因子,能作用于骨髓中红系造血祖细胞,促进其增殖、分化。重组人促红细胞生成素(rhEPO)主要用于治疗慢性肾功能衰竭造成的贫血,或因药物引起骨髓抑制造成的贫血,其静脉给药半衰期为4-13小时,一般需每周给药2-3次。

  目前,全球的长效化重组人促红素已拥有超过50%的市场占有率。根据药渡数据,2022年,国内重组人促红素总体市场规模达34.2亿元,同比增长11.34%,但市场品种皆为短效品种。未来国内长效化制剂可能会进一步提升重组人促红素的总体市场规模,补充或替代现有的短效产品。

  国内2022年重组人促红素市场竞争格局

  来源:药渡数据

  重组人促红素长效化方案主要包括高糖基化和聚乙二醇化修饰等,罗氏(Roche)的Mircera(甲氧聚二醇重组人促红素注射液)已于2018年成为国内第一款上市的长效化重组人促红素,该药物也是目前唯一已上市的、能够实现一个月给药一次的重组人促红素药物。

  特宝生物的Y型聚乙二醇重组人促红素系与罗氏Mircera相比,采用40kD支链PEG修饰的重组人促红素,其体内半衰期与Mircera类似,半衰期长达100.3~164.0小时,可支持2-4周给药1次。

  此外,相关研究表明,支链PEG修饰方式的蛋白质pH抗性、热稳定性和抗蛋白酶酶解能力均明显强于直链PEG修饰方式,因此采用支链PEG修饰的YPEG-EPO在药物稳定性方面可能具有一定的潜在的竞争优势。

  结语

  重组蛋白药物市场空间大,品种相对较少且多数药物在各自治疗领域内无替代产品,因此产生“重磅炸弹”概率相对较高。并且,重组蛋白疗效确切、作用显著,对某些疾病具有不可替代的治疗作用。从长期的角度,重组蛋白疗效可能被干细胞药物和基因治疗替代,但短期内尚无这方面的担忧。特宝生物作为国内重组蛋白药物的重要参与者,市场也给出了足够有诚意的估值,但在多款潜力品种的加持下,或许有望更上一层楼。后续发展如何,药渡还将持续关注。

有问题请联系 767871486@qq.com 商务合作广告联系 QQ:767871486
www.chaguwang.cn 查股网