来源 :挖贝网2022-07-05
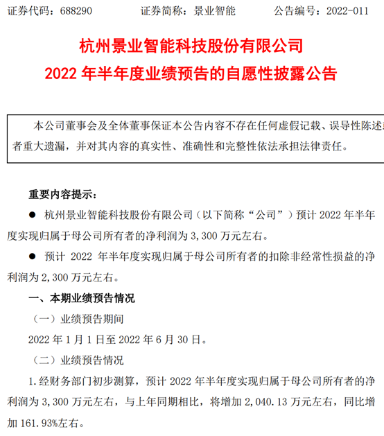
挖贝网7月5日,景业智能(688290)近日发布2022年半年度业绩预告的自愿性披露公告,预计2022年上半年度实现归属于母公司所有者的净利润为3,300万元左右,上年同期1,259.87万元,同比增加161.93%左右。

公告显示,业绩预告期间为2022年1月1日至2022年6月30日,预计2022年半年度归属于母公司所有者的扣除非经常性损益的净利润为2,300万元左右,与上年同期相比,将增加1,380.87万元左右,同比增加150.24%左右。
在国家政策的大力支持下,核工业进入快速发展期,逐步向着智能化、数字化方向转型升级,推动了核工业领域智能化需求的增加。公司紧紧抓住行业发展机遇,积极推进产品研发、加大研发投入,全力开拓业务,公司产品线得到丰富,客户不断增加,保证了主营业务的持续增长。
报告期内,公司生产经营正常,在手订单充足,项目依计划顺利完成交付。同时,在内部管理上,对各项成本费用进行严格有效的管控,保持了较好的毛利率和净利润率,实现公司经营业绩稳定增长。
2022年半年度非经常性损益较上年同期增幅较大,主要系公司合理使用暂时闲置自有资金进行现金管理增加资金收益、政府补助资金等较上年同期增加所致。