来源 :华夏能源网2024-07-19
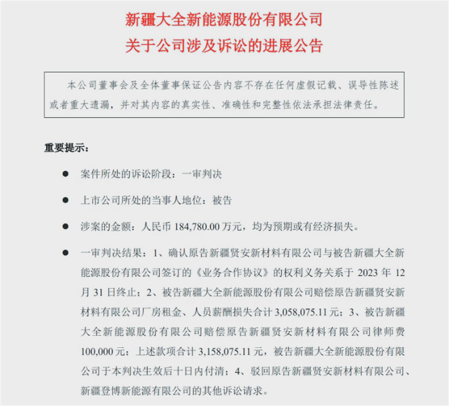
2024年7月17日,大全能源宣布了一项重要的法律进展。该公司与新疆贤安新材料有限公司(原告一)和新疆登博新能源有限公司(原告二)之间的纠纷已经得到了一审法院的判决。判决结果显示,大全能源需向原告一支付300万元人民币。同时,法院驳回了原告二提出的其他诉讼请求。值得注意的是,原告方最初提出的赔偿金额高达18.5亿元人民币。

该案件的核心争议集中在大全能源与被告供应商之间关于合同履行的具体细节与执行状况。
不续约引发天价索赔!
根据公开信息,这起诉讼的起因可以追溯到大全能源与原告一和原告二之间的商业合作,原告一和原告二为关联企业。具体来说,大全能源负责供应多晶硅料,而原告一则承担硅棒的拉晶工作,原告二则负责硅芯的切割工序。
2023年6月,原告方首次向法院提起诉讼,请求大全能源赔偿经济损失3.88亿元。然而,同年9月,原告方提交申请,大幅提升了赔偿金额至19.59亿元。直至今年5月,案件有了新进展,原告方对诉讼请求进行了调整,撤回了部分要求,最终将索赔金额确定为18.5亿元。
然而,在回应原告的索赔时,大全能源明确表达了不认可的态度。
回顾相关协议,大全能源与新疆贤安新材料有限公司曾于2022年1月签订合作协议,内容涵盖厂房租赁及硅料加工等事项。协议指出,新疆贤安新材料有限公司及其关联企业能够按合同约定的数量和时间交付符合质量标准的硅芯,并且其注册资本达到3349万元以上,大全能源需对新疆贤安及其关联公司承担独家采购责任。
不过,大全能源强调,新疆登博新能源有限公司仅是贤安公司的关联方,非直接协议签署者,其索赔的共同利润损失是基于长期合作预期的估算,并非实际损失或协议规定金额。此外,大全能源认为自己并未违反协议核心条款,因此不认同原告的索赔主张。
积怨已深,原告背后谁在推动?
数据显示,贤安新材料的主要控股股东为新疆索科斯,持股高达70%,而新疆索科斯曾是大全能源硅粉供应的核心伙伴,其背后大股东为金胜,持股75.12%。并且,登博新能源也是由金胜持股。
有资料显示,在大全能源上市前的几年里,新疆索科斯一直是其最大的供应商。上市之后,大全能源选择不再公开前五大供应商的具体信息。尽管如此,其年报中仍透露了关键数据:2021年及2022年,公司的第一大客户采购额分别达到34.33亿元和17.70亿元。

近年来,随着合盛硅业等工业硅巨头涉足硅料市场,传统硅料企业也在向上游工业硅领域进行扩张。大全能源也不例外,2023年12月宣布在新疆石河子投资150亿元,布局多晶硅及工业硅产业链。

也就是说,新疆索斯特与大全能源持续多年的合作将受到影响,甚至成为竞争对手。再加上大全能源选择不再续约贤安新材料,索斯特被迫成为弃子。
还有一点值得注意,索科斯还是大全能源的竞争对手新疆新特晶体硅高科技有限公司的股东,金胜同时也是新特晶体硅的董事。简言之,与大全能源正面交锋、提出索赔的正是金胜本人。
结语:
此次一审判决对大全能源来说是一个积极的结果,成功避免了原告提出的18.48亿元的高额赔偿。公司已明确表示这个判决不会对其日常运营或财务状况产生重大影响。但案件仍有可能进入上诉程序,最终的影响将取决于最终裁决的执行情况。