来源 :挖贝网2021-07-14
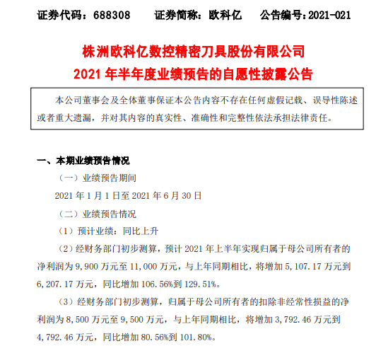
7月14日,欧科亿(688308)发布2021年半年度业绩预告:预计2021年上半年实现归属于母公司所有者的净利润为9,900万元至11,000万元,与上年同期相比,将增加5,107.17万元到6,207.17万元,同比增加106.56%到129.51%。

公告显示,业绩预告期间为2021年1月1日至2021年6月30日,归属于母公司所有者的扣除非经常性损益的净利润为8,500万元至9,500万元,与上年同期相比,将增加3,792.46万元到4,792.46万元,同比增加80.56%到101.80%。
公司2021年上半年业绩较上年同期增长的主要原因为:2021年上半年,下游市场需求旺盛,国产刀具进口替代加快,公司数控刀具产品订单饱满,数控刀片产能增幅较大,同时,公司加大了新产品开发,公司盈利能力进一步增强。
挖贝网资料显示,欧科亿是一家专业从事硬质合金制品和数控刀具产品的研发、生产和销售,具有自主研发和创新能力的高新技术企业。