6月23日讯,6月21日,上交所对科创板上市公司欧科亿(SH:688308)发出问询函,针对其主营业务、募集资金用途等进行问询。
6月10日,欧科亿公告称,其将向不超过35名符合规定条件的投资者发行境内上市人民币普通股(A股),募集资金总额8亿人民币。扣除发行费用后,将用于投资株洲欧科亿切削工具数控刀具产业园项目及补充流动资金。一周多后,公司收到上述问询函。
《科创板日报》记者查阅欧科亿最新披露的2022年一季报发现,公司运营状况相较往年已出现明显经营压力。不过,欧科亿增加了对于上游客户格林美的预付账款支付,后者是公司的第二大股东。
货币资金“”锐减“”
欧科亿成立于1996年1月,创立之初,专注于硬质合金制品,即锯齿刀片的研发、制造与销售,该产品的用途主要为家具木材和部分钢材的切割。经多年发展,公司锯齿刀片生产规模位居国内龙头地位,年产量约千吨,并和百得工具、乐客、永泰锯业等国内外知名工具企业建立了稳定的合作关系。因此在公司发展的前期阶段,公司从类别来讲,属于地产家居产业链公司。
但自2010年开始的房地产行业调控后,公司开始转型数控刀片的研发,逐步从合金制造企业转型为数控刀具制造企业,制造规模逐年扩大。2020年12月10日,在上交所科创板挂牌上市,也是湖南省株洲市首家科创板上市公司,同时也是首家以硬质合金刀具为主营业务的科创板上市公司。
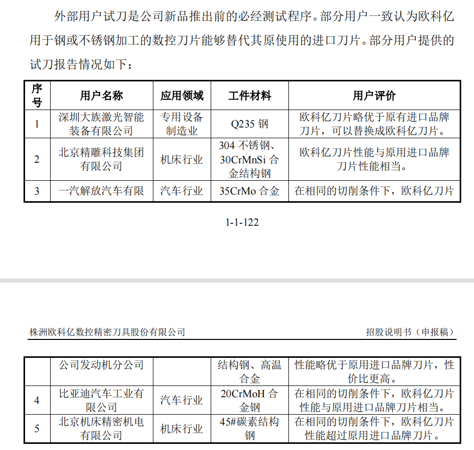
值得注意的是,在公司上市之初的首版招股书中,欧科亿披露了外部用户的试刀情况。试刀情况显示,深圳大族激光、比亚迪汽车工业等科技公司均为产品客户,且对其刀具产品评价不低,

比亚迪在欧科亿财报中出现的次数并不多,《科创板日报》记者发现,在2020年报与2021年报中,除了2020年报中的开头提及针对比亚迪进行了大量刀具方案及测试,此后并没有任何关于比亚迪的信息。
从年报数据来看,公司上市前一年,即2019年,录得营收6.03亿元,扣非归母净利润1.03亿元。而在最新披露的2021年报中,公司录得营收9.9亿元,扣非归母净利润则在1.96亿元。从净利率指标来看,相较2019年15%左右的净利率,截至2021年,已提升至22%。
但在公司资金储备方面,显然没有收入增长那般曲线。如2019年上市前,公司货币资金账面余额为1.7亿元。但在2020年上市后,公司货币资金余额暴涨至6.46亿元。choice数据显示,公司于2020年上市时,刨除募集资金费用,实际募得5.3亿元左右,因此,公司自有资金应该在1.1亿元左右,相比2019年有所下滑。
但在2021年报及2022年一季报中,公司货币资金锐减至1.89亿元,即便加上用于购买理财产品的2.5亿交易性金融资产,也只有不到4.5亿元。同时一季报数据显示,公司货币资金余额仍在进一步下降,相比2021年底仅过去3个月,交易性金融资产及货币资金总额跌至4亿元左右,其中2.56亿元交易性金融资产跌至1.5亿元左右,减少一亿,但在投资收益一栏中并无入账,由此可见公司在购买理财产品时保本尚且困难,获利也无从说起。
需要注意的是,在上述几番操作之后,欧科亿从A股募集得来的5亿元资金,可供其自由支配的已所剩无几,这或成为其在不久前再度增发股份的主因。
是否从事房地产业务遭问询
定增募集说明书显示,欧科亿本次8亿元左右的拟募集资金,在扣除发行费用后,6亿元将用于其数控刀具产业园项目投资,剩余2亿元将用于补充流动资金。
在上交所的问询函中,公司截至2022年3月31日,账面资金余额为2.54亿元,交易性金融资产余额为1.55亿元,流动资产占比为58.81%,长期借款仅为300万元。换言之,如果此次定增未能募集到足额资金以供建设产业园之用,仅靠自有资金公司显然难以独力支撑。
此外,交易所亦关心欧科亿是否有子公司或者关联方从事房地产业务,募投资金是否也有相关用途。《科创板日报》记者查询工商信息发现,截至目前,欧科亿及其子公司的经营范围仅为硬质合金及相关原料、工模具加工、销售,仍属于设备制造领域,因此仅从资质来看,公司并无可以开展房地产业务的资质。
同时,上交所亦问询称,欧科亿此次建设的数控刀具产业园,其产品与公司目前主营业务并无核心技术上的差别,在募集说明书中,欧科亿表示,公司目前的数控刀具产品以满足众多中小企业金属切削共性需求的通用数控刀片为主,产品覆盖广度较为薄弱,不能一站式满足终端客户整体用刀需求。通过本次募集资金投资项目,公司将新增硬质合金整体刀具、数控刀具、金属陶瓷产品等产能,具备向终端客户提供整体刀具解决方案的能力。
虽然从财报信息来看,欧科亿产品的利润水平相较此前有所提高,譬如其净利率相比此前不足20%,提升至25%左右。但产品价格提升带来的负面影响则是,公司存货周转速度的变慢。如2020年时,公司存货周转天数为127天左右,在2021年时该指标为125天,但在2022年一季报中,则剧增一个月,达到150天。

与之相对的是,欧科亿应收账款周转能力也在逐渐变弱,如今年之前,公司应收账款周转天数通常在115天左右,但一季报时则增加了半个月,为近两年峰值,这意味着公司产品技术含量提高并未带来公司与供应商议价能力的提升。
类似的现象也出现在了公司的现金流量表里。如经营活动中,公司虽然在2021年纸面营收为9.9亿元,但销售收到现金仅不到6亿元。当然,在一个年度的营收支撑下,公司2021年经营现金流净额尚能为正,录得1.6亿元,一旦分季度之后,公司的“季节性失血”则浮出水面。如2021年的一季报和2022年的一季报,其经营活动现金流均为负数,即便考虑到季节性的收入因素,但结合前文可知,这很大程度上是今年以来公司营运状况的压力所导致。
值得注意的是,欧科亿除了动用募集资金适时补充,还在近两个报告期显著提高了针对供应商荆门市格林美新材料有限公司的钴粉采购款。财报数据显示,在之前几个报告期,公司预付款项不过139.12万和165.11万元,但在近两个报告期则暴增至1029.18万和779.69万元。虽然相对于数亿元的销售额而言并不算多,但格林美为欧科亿的第二大股东,其持股比例达到13%。在此时间节点贸然提高关联方交易额,不免会被市场产生诸多联想。
针对欧科亿定增所涉问题及公司经营等相关疑问,《科创板日报》记者联系采访公司,截至发稿,未获回应。