来源 :挖贝网2022-01-25
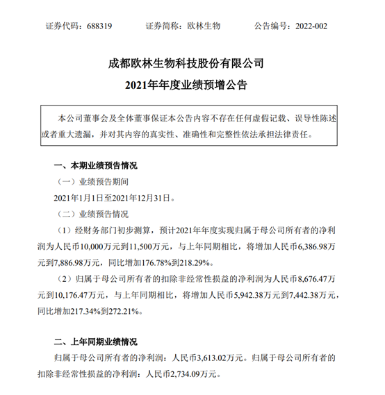
1月25日,欧林生物(688319)近日发布2021年年度业绩预增公告,预计2021年年度实现归属于母公司所有者的净利润为人民币10,000万元到11,500万元,上年同期3,613.02万元,同比增加176.78%到218.29%。

2021年公司不断加大市场开拓力度,公司吸附破伤风疫苗销售持续增长。此外,2021年公司A群C群脑膜炎球菌多糖结合疫苗取得首次批签发上市销售,为公司带来销售收入。
公司是一家专注于人用疫苗研发、生产及销售的生物制药企业,目前公司吸附破伤风疫苗、Hib结合疫苗和AC结合疫苗已上市销售。公司产品管线还拥有多种在研产品,其中AC-Hib联合疫苗处于III期临床试验、重组金葡菌疫苗处于II期临床试验、另有多种疫苗正处于临床前研究阶段。