来源 :电鳗快报2025-01-24

近日,曾经闪耀的“AI四小龙”之一——云从科技发布的业绩预亏公告如同一颗震撼弹。这家曾在AI 1.0时代风光无限的企业,在步入AI 2.0时代后,却面临着前所未有的挑战与困境。
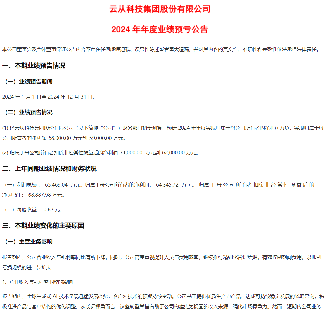
据云从科技的业绩预告,2024年公司预计归属于母公司所有者的净利润将大幅亏损6.88亿元至5.90亿元,而扣除非经常性损益后的净利润亏损更是达到了7.10亿元至6.20亿元。这一数字不仅令人瞠目结舌,更让投资者对云从科技的未来充满了疑虑。

面对如此严峻的形势,云从科技也在积极寻求应对之策。然而,要想在短时间内扭转颓势并非易事。公司需要加大研发投入,提升产品竞争力;需要优化客户结构,拓展市场份额;更需要加强内部管理,提高运营效率,但这些都需要时间和资金的支持。
云从科技的困境并非个例,而是整个AI行业在快速发展过程中面临的共性问题。随着技术的不断进步和市场的不断变化,AI企业需要不断调整战略、创新产品、提升服务才能保持竞争力。然而,在这个过程中,许多企业都会遇到各种挑战和困难。对于云从科技来说,如何在困境中破茧成蝶、重拾辉煌将是其未来面临的重要课题。
云从科技的现状令人担忧但也充满了希望,作为曾经的“AI四小龙”之一,云从科技拥有深厚的技术底蕴和广泛的市场基础。只要能够正视问题、积极应对、勇于创新就一定能够走出困境、实现逆袭。
《电鳗财经》将继续关注后续发展。