来源 :电鳗快报2025-03-17

在当今全球能源转型的大背景下,氢能作为一种清洁、高效、可持续的能源载体,正逐渐成为各国竞相发展的战略性新兴产业。近日,北京亿华通科技股份有限公司(以下简称“亿华通”)宣布筹划并购定州旭阳氢能有限公司的消息,如同一颗石子投入平静的湖面,在资本市场和氢能产业领域激起了层层涟漪,引发了业界的广泛关注与深思。
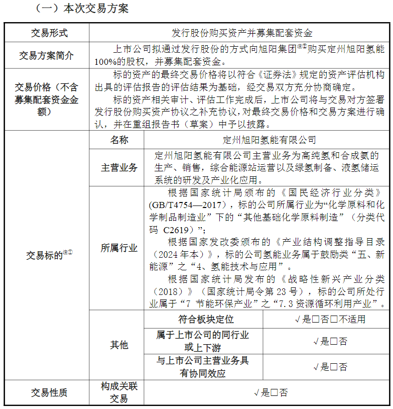
3月12日晚,亿华通发布公告披露,公司拟通过发行股份方式购买定州旭阳氢能有限公司的100%股权,并募集配套资金不超过5.5亿元。公司股票自2月27日起停牌,并于3月13日复牌。

亿华通作为国内氢燃料电池领域的佼佼者,被誉为“中国氢能第一股”,其在燃料电池系统的研发及产业化方面取得了显著成就。其产品广泛应用于客车、物流车及重卡等商用车型,为推动我国氢燃料电池汽车产业的发展做出了积极贡献。
然而,尽管技术实力强劲,但亿华通近年来却面临着持续亏损的困境。据财报显示,公司自上市以来尚未实现盈利,且亏损幅度有扩大趋势。2024年业绩快报更是显示,公司实现营业收入3.7亿元,同比下滑超50%,亏损额进一步扩大到4.5亿元。这使得亿华通不得不寻求新的突破点,以扭转当前的不利局面。

而此次并购的主角之一——旭阳氢能,则是全球最大独立焦炭生产商及供应商中国旭阳集团旗下的子公司。旭阳集团自2020年开始涉足氢能源业务,凭借其丰富的资源和强大的实力,已在氢能的生产、储存和运输领域取得了不俗的成绩。特别是在京津冀地区,旭阳氢能已成为最大的氢气供应商,拥有四条高纯氢生产线,以及完善的储运、加氢和应用体系。其稳定的制-储-运-加-用全产业链盈利模式,为氢能产业的商业化发展提供了有力支撑。
从双方的背景和优势来看,此次并购无疑是一次强强联合。对于亿华通而言,并购旭阳氢能将有助于其实现全产业链布局,进一步拓展市场份额,降低生产成本,提升市场竞争力。通过整合旭阳氢能在制氢、储运、加氢站等方面的资源,亿华通可以更好地发挥自身在氢燃料电池生产领域的技术优势,加速技术转化和应用,将研发成果更快地推向市场,实现商业价值的最大化。同时,旭阳氢能在京津冀地区的市场基础和客户资源,也将为亿华通带来更多的业务机会和增长空间。
但业内人士也指出,氢能产业尚处于商业化初期阶段,市场规模偏小,技术瓶颈和成本问题仍需解决。这意味着亿华通在并购后将面临诸多挑战和不确定性,如市场开拓难度大、技术研发投入高、成本控制压力大等。因此,亿华通能否通过此次并购实现翻盘,仍需要时间的检验和市场的验证。
《电鳗财经》将继续关注后续发展。