来源 :云头条2025-10-16
2025 年 10 月 16 日,深圳云天励飞技术股份有限公司发布《持股 5%以上股东减持计划完成暨减持股份结果公告》。

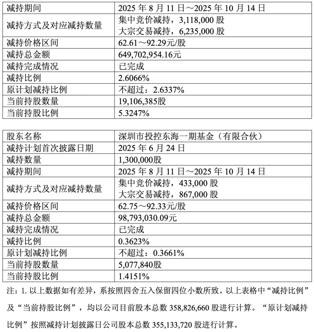
本次减持计划实施前,深圳云天励飞技术股份有限公司股东深圳东海云天创业投资合伙企业(有限合伙)持有 28,459,385 股,占总股本的 8.0137%。
股东深圳市投控东海一期基金(有限合伙)持有 6,377,840 股,占总股本的 1.7959%。

上述股份均为来源于公司首次公开发行前持有的股份,并于 2024 年 4 月 8 日起上市流通。
本次减持计划实施完毕:


目前市值 278 亿:


云天励飞 2025 年上半年营收 6.46 亿,同比增长 123.1%;亏损 2.05 亿。

2022 年至 2024 年,云天励飞营收分别为 5.46 亿、5.06 亿、9.17 亿;亏损分别为 4.47 亿、3.83 亿、5.79 亿。

主要业务分析:

营收构成:

研发 535 人,平均薪酬 40.51 万:


研发投入 4 亿:

现任及报告期内离任董事、监事、高级管理人员和核心技术人员持股变动及报酬:

截止 2024 年 12 月 31 日,员工 920 人:
