chaguwang.cn-查股网.中国
查股网.CN
三一重能(688349)内幕信息消息披露
 
个股最新内幕信息查询:    
 

人事丨三一重能核心技术人员离职!

http://www.chaguwang.cn  2023-09-14  三一重能内幕信息

来源 :风电观察2023-09-14

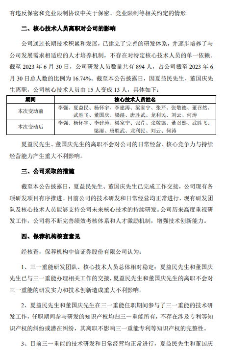
  2023年9月14日,三一重能股份有限公司发布《关于核心技术人员离职的公告》,公告称,三一重能核心技术

  人员夏益民先生、董国庆先生因个人原因申请辞去所任职务并已办理完成离职手续。离职后,夏益民先生、董国庆先生不再担任公司任何职务。

  

  

  

  

  

有问题请联系 767871486@qq.com 商务合作广告联系 QQ:767871486
www.chaguwang.cn 查股网