来源 :北极星电力网2023-12-15
近日,三一重能发布关于出售全资子公司股权的公告。
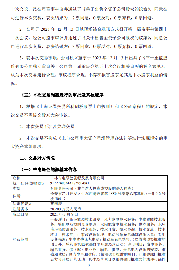
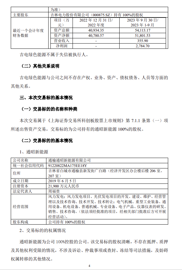
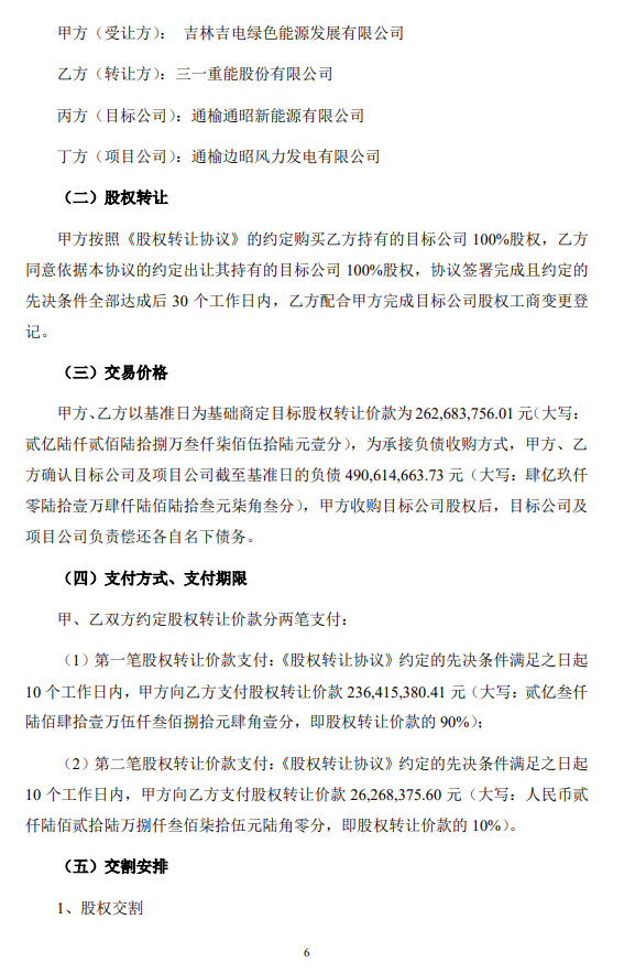
根据公告显示,三一重能将全资子公司重能国际控股有限公司其持有的吉林省湘榆新能源有限公司100%的股权转让给吉林吉电绿色能源发展有限公司,转让对价暂定为人民币26268.38 万元。
湘榆新能源成立于2022年1月30日,持有通榆开通风力发电有限公司100%的股权,通榆开通持有位于吉林省白城市通榆县的三一通榆碳纤维智慧风机试验基地项目,目标项目已于2023年8月31日建成且全容量并网发电。公司通过重能国际间接持有湘榆新能源100%的股权。
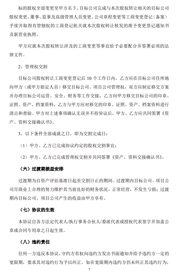
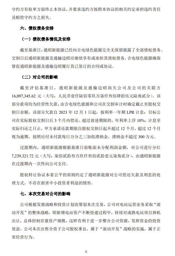
针对本次交易对公司的影响,三一重能表示,根据发展战略和投资计划而筹划本次交易,公司对电站运营业务采取“滚动开发”的整体战略,即新增电站资产不断投建过程中,持续对成熟电站项目择机出让,总体控制存量资产规模,这样有利于进一步整合公司资源,发挥资金的投资效益。三一重能本次出售全资子公司股权事宜,属于“滚动开发”战略的实施,属于正常经营行为
以下为原文内容:







