来源 :挖贝网2022-03-28
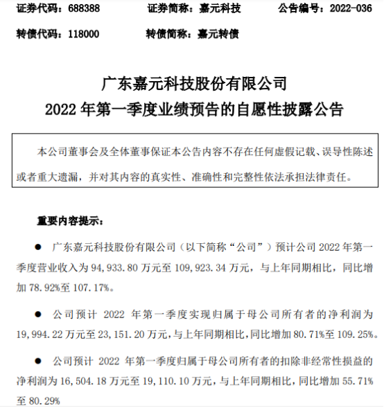
3月28日,嘉元科技(688388)发布2022年一季度业绩预告公告:预计2022年第一季度实现归属于母公司所有者的净利润为19,994.22万元至23,151.20万元,与上年同期相比,将增加8,930.18万元至12,087.16万元,同比增加80.71%至109.25%。

公告显示,业绩预告期间为2022年1月1日至2022年3月31日,预计2022年第一季度实现归属于母公司所有者的扣除非经常性损益的净利润为16,504.18万元至19,110.10万元,与上年同期相比,将增加5,904.66万元至8,510.58万元,同比增加55.71%至80.29%。
报告期内,公司以首发超募资金和可转债募集资金投资建设的位于梅州市梅县区白渡镇沙坪工业园的“年产1.5万吨高性能铜箔项目”第一条年产5000吨生产线顺利达产,整体产能提升;同时得益于下游市场需求增加,产品结构进一步优化,经营业绩稳步提升。
挖贝网资料显示,嘉元科技主要从事锂离子电池用4.5~12μm各类高性能电解铜箔及PCB用电解铜箔的研究、生产和销售,主要用于锂离子电池集流体、PCB电路板。