来源 :云头条2023-04-06
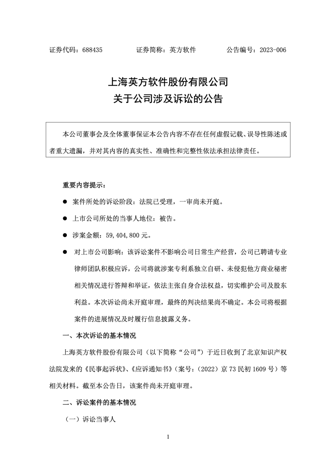
2023年2月14日,英方软件发布《涉及诉讼》的公告。



原告:迪思杰(北京)数码技术有限公司(以下简称“迪思杰公司”)
被告一:上海英方软件股份有限公司
被告二:李天伟(英方软件员工)
事实与理由:
迪思杰公司认为李天伟在前任职单位北京九桥软件有限公司、北京九桥同步软件有限公司工作期间接触了迪思杰公司的商业秘密,李天伟及英方软件申请的三项专利(一种 ROWID 对应关系数据的压缩和解压方法,专利号为 201910485933.7;一种 ROWID 映射表的存储和查询方法及装置,专利号为 201910506515.1;一种基于数据库 DML 同步的持续数据保护方法及装置,专利号为 201910933462.1)侵犯了李天伟所接触的迪思杰公司的商业秘密,给迪思杰公司造成了经济损失。
诉讼请求:
1、请求判令二被告立即停止侵权,立即停止复制、销售、使用侵权软件程序及软件产品,并发布致歉声明,向迪思杰公司赔礼道歉,消除侵权影响。
2、请求判令二被告连带赔偿迪思杰公司经济损失人民币 14,776,200 元、惩罚性经济损失人民币 44,328,600 元。
3、请求判令二被告连带赔偿迪思杰公司为制止二被告侵权行为而支出的律师费人民币 300,000 元,并承担本案全部诉讼费用。
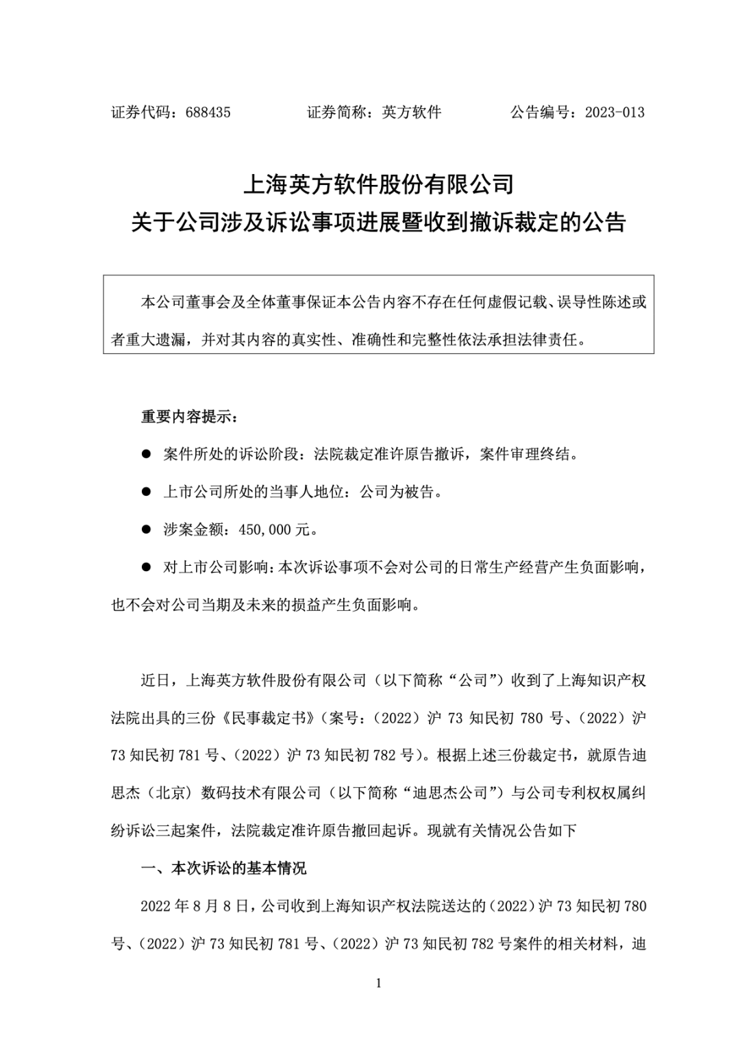
撤诉
2023年4月6日,英方软件发布《关于公司涉及诉讼事项进展暨收到撤诉裁定的公告》。


近日,英方软件收到了上海知识产权法院出具的三份《民事裁定书》「案号:(2022)沪 73 知民初 780 号、(2022)沪 73 知民初 781 号、(2022)沪 73 知民初 782 号」。
根据上述三份裁定书,就原告迪思杰(北京)数码技术有限公司与英方专利权权属纠纷诉讼三起案件,法院裁定准许原告撤回起诉。