来源 :挖贝网2023-04-12
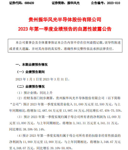
4月11日,振华风光(688439)发布2023年第一季度业绩预告:预计2023年第一季度实现营业收入31,000万元至32,500万元,与上年同期相比,将增加12,487.04万元至13,987.04万元,同比增长67.45%-75.55%。
预计2023年第一季度实现归属于母公司所有者的净利润为12,000万元至13,000万元,与上年同期相比,将增加3,341.31万元至4,341.31万元,同比增长38.59%-50.14%。
公告显示,业绩预告期间为2023年1月1日—2023年3月31日,预计2023年第一季度实现归属于母公司所有者的扣除非经常性损益的净利润为11,900万元至12,900万元,与上年同期相比,将增加3,348.67万元至4,348.67万元,同比增长39.16%-50.85%。
报告期内,国内高可靠集成电路产品市场持续向好,公司聚焦技术创新,发挥核心产品竞争优势,产品销量实现增长,同时,公司通过关键工艺技术改造,以规模效应释放带动生产制造环节的降本增效,提升公司盈利能力。
挖贝网资料显示,振华风光专注于高可靠集成电路设计、封装、测试及销售,主要产品包括信号链及电源管理器等系列产品。