来源 :金融界2024-10-14
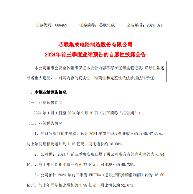
芯联集成(688469)10月13日晚间发布2024年前三季度业绩预告,数据显示公司营收同比增长18.68%至45.47亿元,归母净利润亏损6.84亿元,较上年同期13.61亿元的亏损额收窄近50%。尽管业绩呈现向好态势,但芯联集成仍未能扭亏为盈,持续亏损的状况引发市场对其未来发展的担忧。

营收增长难掩亏损困境
芯联集成的亏损主要源于几个方面。首先,研发投入持续高企。作为一家集成电路设计公司,芯联集成需要不断投入大量资金进行技术研发和产品创新,以保持市场竞争力。这种高强度的研发投入在短期内难以完全转化为利润,成为公司亏损的重要原因之一。
其次,市场竞争加剧导致利润空间被压缩。集成电路行业竞争激烈,芯片价格持续下跌,而原材料和生产成本却相对刚性,这使得芯联集成的利润空间受到挤压。尽管公司通过提高产品性能和优化产品结构来应对市场压力,但仍难以完全抵消成本上升和价格下跌的双重影响。
此外,全球经济不确定性增加也给芯联集成的经营带来挑战。国际贸易摩擦、地缘政治风险等因素导致市场需求波动,对公司的订单获取和收入增长造成一定影响。
技术创新与市场拓展双管齐下
面对持续亏损的局面,芯联集成正积极采取措施以改善经营状况。公司将技术创新作为核心竞争力,持续加大研发投入,不断推出新产品和新技术。芯联集成近期推出的多款高性能芯片产品,在功耗、集成度和性能等方面都取得了突破,获得市场认可。
同时,芯联集成也在积极拓展新的市场领域。除了传统的消费电子市场外,公司正大力进军汽车电子、工业控制等高增长领域。这些新兴市场不仅能为芯联集成带来新的增长点,还有助于分散经营风险,提高公司的抗风险能力。
芯联集成还在不断优化供应链管理,通过与上游供应商建立长期稳定的合作关系,降低采购成本,提高生产效率。公司还在加强内部管理,精简组织结构,提高运营效率,以降低经营成本。
行业洗牌加剧,机遇与挑战并存
当前,全球集成电路行业正经历新一轮洗牌。一方面,市场需求持续增长,特别是在5G、人工智能、物联网等新兴领域;另一方面,行业竞争日益激烈,技术门槛不断提高,只有具备核心竞争力的企业才能在激烈的市场竞争中脱颖而出。
对芯联集成而言,这既是挑战也是机遇。公司需要在保持技术领先性的同时,加快市场响应速度,提高产品性价比,才能在激烈的竞争中站稳脚跟。同时,芯联集成还需要加强资本运作,通过并购重组等方式整合行业资源,扩大市场份额,提高综合竞争力。
芯联集成能否尽快扭转亏损局面,实现盈利增长,将直接关系到公司的长期发展前景。市场普遍认为,随着公司新产品逐步放量和新市场的开拓,芯联集成有望在未来几个季度内实现业绩拐点。然而,考虑到行业的激烈竞争和全球经济的不确定性,芯联集成的转型之路仍充满挑战。