
4月7日
上海南芯半导体科技股份有限公司(简称:“南芯科技”,股票代码为“688484”)今日在科创板上市。
南芯科技此次发行价为39.99元,发行6353万股,募资总额为25.4亿元。

南芯科技原计划募资16.58亿元。这意味着南芯科技此次超募近9亿元。
南芯科技开盘价为54元,较发行价上涨35%;收盘价为59.35元,较发行价上涨48.41%;以收盘价计算,公司市值为251.37亿元。
年营收13亿

南芯科技主营业务为模拟与嵌入式芯片的研发、设计和销售,专注于电源及电池管理领域,为客户提供端到端的完整解决方案。

南芯科技现有产品已覆盖充电管理芯片(电荷泵充电管理芯片、通用充电管理芯片、无线充电管理芯片)、DC-DC芯片、AC-DC芯片、充电协议芯片及锂电管理芯片,通过打造完整的产品矩阵,满足客户系统应用需求。
南芯科技的产品主要应用于手机、笔记本/平板电脑、电源适配器、智能穿戴设备等消费电子领域,储能电源、电动工具等工业领域及车载领域。
招股书显示,南芯科技2019年、2020年、2021年营收分别为1.07亿元、1.78亿元、9.84亿元;净利分别为-985万元、-797.5万元、2.44亿元;扣非后净利分别为-1161万元、-1407万元、2.37亿元。
南芯科技2022年上半年营收7.76亿,净利为2亿元,扣非后净利为2亿元。

南芯科技2022年营收13亿,与上年同期的9.84亿元增长32.17%;净利为2.46亿元,较上年同期的2.44亿元增长0.89%;扣非后净利为2.36亿元,较上年同期的2.37亿元下降0.42%。
南芯科技预计2023年第一季度营收为2.6亿元至3.2亿元,与上年同期4.2亿元相比下降38.18%至23.92%,主要原因是2022年第一季度尚未明显受到2022年下游终端市场需求减弱、疫情有所反复等因素影响,其营业收入规模及净利润水平相对较高;
在经历2022年末疫情政策调整的短期影响后,公司产品需求逐渐回暖,预计2023年第一季度营收相较于2022年第四季度环比增长1.72%至25.19%。
顺为红杉小米OPPO及安克创新是股东

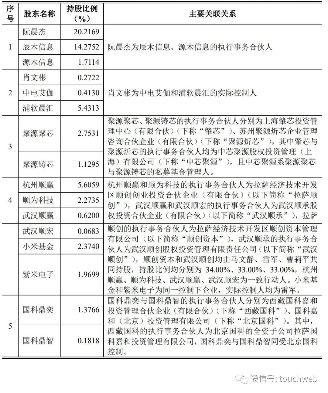
IPO前,阮晨杰直接持有南芯半导体20.2169%的股份,并担任员工持股平台辰木信息、源木信息的执行事务合伙人,有权代表辰木信息、源木信息行使南芯半导体15.9866%股份的表决权。阮晨杰以直接和间接的方式合计控制公司36.2035%的股份。综上,阮晨杰为南芯半导体的控股股东、实际控制人。

阮晨杰,1983年出生,硕士研究生。阮晨杰2006年至2010年任上海立隆微电子有限公司模拟设计工程师,2010年至2016年历任德州仪器半导体技术(上海)有限公司设计经理、系统经理。2016年至2021年11月任南芯有限董事长、总经理兼财务负责人。2021年11月至今任南芯科技董事长兼总经理。
南芯科技的股东中知名公司及基金众多,包括顺为资本、红杉、小米、OPPO及安克创新等。

杭州顺赢持股为5.6059%,顺为科技持股为2.2735%,武汉顺赢持股为0.62%,武汉顺宏持股为0.0683%;顺为科技、武汉顺赢、武汉顺宏与杭州顺赢为一致行动人,均为顺为资本旗下基金。
上海集电持股6.8828%,红杉瀚辰持股6.5497%,安克创新持股为5.253%;
浦软晨汇持股为5.4313%,中电艾伽持股0.413%,肖文彬持股为0.2722%,浦软晨汇及中电艾伽的实际控制人为肖文彬。
OPPO通信持股4.1679%,维沃通信持股3.4634%,英特尔持股3.3344%,聚源聚芯持股2.7531%,聚源铸芯持股1.1295%;光速优择持股1.8182%。

小米基金持股为2.374%,紫米电子持股为1.9699%,小米基金和紫米电子为同一控制下企业,实际控制人均为雷军。
国科鼎奕持股为1.3766%,国科鼎智持股为0.1818%,沃赋一号持股为0.9589%,精确联芯持股为0.8028%,嘉兴临宸持股为0.5454%,穹瑞企管持股为0.4909%,瀚扬咨询持股为0.3985%;
张江燧锋、全德学、元禾璞华分别持股为0.3636%,龙旗科技持股0.2727%,马墨企管、冯源绘芯、芯明创投、稔熙企管分别持股0.1818%,皓斐信息持为0.1414%。

IPO后,阮晨杰直接持股为17.1843%,辰木信息持股为12.1338%,源木信息持股为1.4546%,闰木信息持股为0.5091%,杭州顺赢持股为4.765%,顺为科技持股为1.9325%,武汉顺赢持股0.527%,武汉顺宏持股0.058%;
上海集电持股5.8504%,红杉瀚辰持股5.5672%,浦软晨汇持股4.6166%,中电艾伽持股0.351%,肖文彬持股0.2314%,安克创新持股为4.465%;
OPPO通信持股为3.5427%,维沃通信持股为2.9439%,英特尔持股为2.8342%,聚源聚芯持股为2.3402%,聚源铸芯持股为0.9601%,小米基金持股为2.0179%,紫米电子持股为1.6744%。
摩勤智能持股为1.5559%,光速优择持股为1.5454%,国科鼎奕持股为1.1701%,国科鼎智持股为0.1545%,沃赋一号持股为0.8151%,精确联芯持股为0.6824 %,嘉兴临宸持股为0.4636%,穹瑞企管持股为0.4173%,瀚扬咨询持股为0.3388%;
张江燧锋、全德学、元禾璞华分别持股为0.3091%,龙旗科技持股0.2318%,马墨企管、冯源绘芯、芯明创投、稔熙企管分别持股0.1545%,皓斐信息持为0.1202 %。