来源 :界面2022-07-29
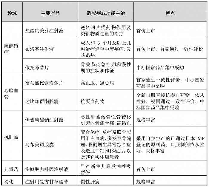
苑东生物(688513.SH)上市已近两年,从数据看成长趋势平稳。2021年公司的营业收入和净利润分别为10.23亿元和2.32亿元,分别同比增长了10.96%和30.46%;2022年上半年营业收入和净利润分别为5.75亿元和1.35亿元,同比增幅分别为15.38%和14.74%。苑东生物表示,业绩的成长,主要系公司富马酸比索洛尔片、依托考昔片、达比加群酯胶囊等产品销量增长所致。
据悉,苑东生物是一家集化学原料药、高端化学药品及生物药品研发、生产、销售全产业链于一体的高新技术企业,高端化学药品方面已实现32个高端化学药品产业化,其中包括5个国内首仿产品,22个通过一致性评价(其中8个为首家通过)产品。

来源:公告
小分子创新药及生物药方面,苑东生物已有10余个1类创新药在研,其中已经开展临床试验的有3个,分别是:优格列汀片、CX3002片、EP-9001A注射液,此外,公司尚有一系列新分子实体的候选药物EP-0093I+EP0093A、EP-0108O+EP-0108A等多个项目正在进行临床前药学研究。
原料药方面,公司已实现21个高端化学原料药产品的产业化,多个主要化学药品已实现原料药自主供应,10个原料药已出口主流国际市场,并已成功拓展原料药CMO/CDMO业务。公司主要化学原料药产品为盐酸可洛派韦、富马酸比索洛尔和盐酸纳美芬,其中盐酸可洛派韦为北京凯因的化学1类新药盐酸可洛派韦胶囊提供CMO/CDMO服务。
在报告期内,苑东生物维持住了研发的高投入,投入金额1.17亿元,占营业收入的比例达到20.32%。而2021年全年2.09亿元,占比20.41%。截至6月底,公司拥有研发人员370名,薪酬合集4342.32万元,研发人员平均薪酬为11.74万元。目前的在研项目50余个,创新药项目占比达20%,其中自主研发化学1类新药1个正在开展III期临床试验、1个已完成I期临床试验;1个生物1类新药正在开展I期临床试验。
不过近期,苑东生物一位核心技术人员ZHU MEI SHENG(盛竹莓)因已到法定退休年龄并正在办理退休离任手续,特向公司申请辞去核心技术人员职务。公司称,退休离任后,ZHU MEI SHENG(盛竹莓)不再担任公司任何职务,其本人与公司签有保密及竞业限制协议,不存在涉及职务发明专利权属纠纷或潜在纠纷的情形,亦不存在影响公司专利权属完整性的影响,其负责的工作由吴学银负责,不会对公司的技术研发和产品开发产生实质性影响。

来源:公告
另值得关注的是,苑东生物报告期内,计入损益的各种政府补助收入为1662.52万元,占公司利润总额的比重达11.37%。而2021年时,计入损益的各种政府补助收入为7089.75万元,占公司利润总额的比重为28.71%。曾经在2019年时,这个数据一度还达到过45.08%的高度。
苑东生物上半年销售费用为2.33亿元,上期发生额为2.22亿元,本期销售费用中的推广服务费为1.97亿元。
股东方面,苑东生物截至2022年6月底由6220户股东,较3月底的7161户,筹码有所集中,在2021年12月底时,股东户数还为9397户。前十大流通股东中,国泰聚信价值优势灵活配置混合型基金有所增持,增持了114.76万股,使其持股比例上升到1.83%,位列第二大流通股东、第四大股东。
