来源 :挖贝网2023-01-20
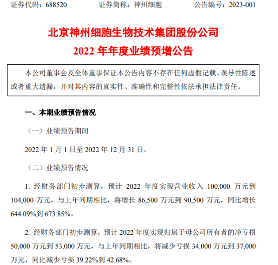
挖贝网1月20日,神州细胞(688520)发布2022年年度业绩预告:预计2022年度实现营业收入100,000万元到104,000万元,与上年同期相比,将增长86,500万元到90,500万元,同比增长644.09%到673.85%。
经财务部门初步测算,预计2022年度实现归属于母公司所有者的净亏损50,000万元到53,000万元,与上年同期相比,将减少亏损34,000万元到37,000万元,同比减少亏损39.22%到42.68%。

公告显示,业绩预告期间为2022年1月1日至2022年12月31日,归属于母公司所有者的扣除非经常性损益后的净亏损37,000万元到40,000万元,与上年同期相比,将减少亏损48,500万元到51,500万元,同比减少亏损54.73%到58.11%。
报告期内,公司预计实现营业收入10.00亿元到10.40亿元,系因公司自主研发的首个产品安佳因(重组人凝血因子Ⅷ)于2021年7月获批上市,2022年为首个完整销售年度,安佳因?销售收入大幅增长。
此外,公司首个抗体药物即抗肿瘤产品安平希(瑞帕妥单抗注射液)亦于2022年8月获批上市,开始产生销售收入。
报告期内,由于包括新冠疫苗在内的公司多个产品在境内外开展临床研究,相关研发费用尤其是新冠疫苗产品的临床研究费用支出较大,从而导致公司报告期内研发费用增幅较大。
随着安平希?(瑞帕妥单抗注射液)的上市和安诺能2(重组新冠病毒2价S三聚体蛋白疫苗)被纳入紧急使用,公司市场营销团队进一步扩充,相应的人员薪酬、推广费等市场销售费用也同步增加。
报告期内,公司非经常性损益金额较上年同期减少,主要系因为减轻血友病等疾病患者的经济负担,提升用药保障水平,履行企业社会责任,公司对外捐赠款物增加等因素影响导致营业外支出增加。
综上,公司2022年度持续出现归属于母公司所有者的净利润为负的情况。
挖贝网资料显示,神州细胞是一家致力于研发具备差异化竞争优势生物药的创新型生物制药研发公司,专注于恶性肿瘤、自身免疫性疾病、感染性疾病和遗传病等多个治疗和预防领域的生物药产品研发和产业化。