chaguwang.cn-查股网.中国
查股网.CN
上纬新材(688585)内幕信息消息披露
沪深个股最新内幕信息查询:
返回查股网主页
收藏查股网(Ctrl+D键)
上纬新材分时资金
上纬新材日线资金
大盘分时DDX数据
大盘历史DDX(日线图)
基本面选股系统
主力资金流向统计
Level-2指标龙虎榜
DDX综合选股(V1)
DDX综合选股(V2)
DDX选股决策(实时)
板块资金流向(实时)
热点板块概念股票
上纬新材财务走势
上纬新材价值分析
上纬新材概念题材
上纬新材内幕消息
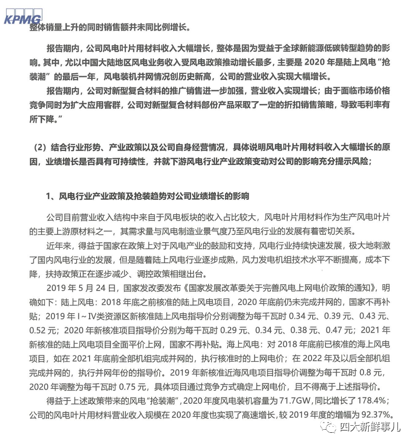
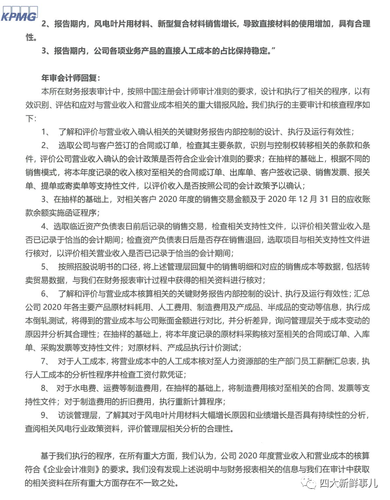
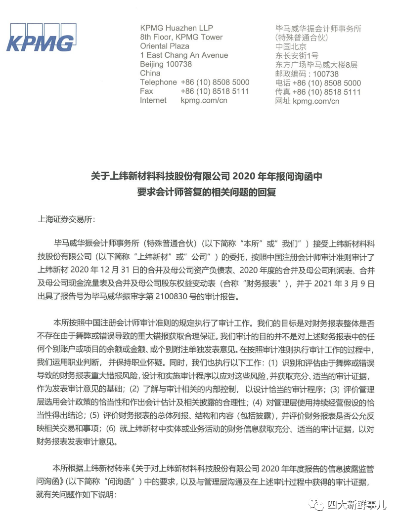
毕马威华振关于上纬新材2020年年报问询函相关问题的回复!
http://www.chaguwang.cn
2021-04-21
上纬新材内幕信息
来源 :四大新鲜事儿
2021-04-21
信息来源:上市公司公告??由四大君编辑整理,转载时请注明转载来源。
有问题请联系
767871486@qq.com
商务合作广告联系
QQ:767871486
查股网以"免费 简单 客观 实用"为原则,致力于为广大股民提供最有价值和实用的股票数据作参考!
Copyright 2007-2021
www.chaguwang.cn
查股网