chaguwang.cn-查股网.中国
查股网.CN
新相微(688593)内幕信息消息披露
 
个股最新内幕信息查询:    
 

每日挖掘一家上市公司:新相微(688593)

http://www.chaguwang.cn  2025-12-31  新相微内幕信息

来源 :科创投资研究2025-12-31

  新相微(688593):国产显示驱动芯片的先驱者与AMOLED时代的挑战者

  报告日期: 2025年12月04日

  栏目寄语:本栏目旨在每日为您挖掘一家上市公司的核心“价值链”,穿透叙事迷雾,洞察潜在风险与机遇。不追热点,只探本质,助您做出更明智的决策。

  免责声明:本报告基于公开信息分析,仅供参考,不构成任何投资建议。市场有风险,投资需谨慎。

  1.公司画像:

  核心标签与概况

  上海新相微电子股份有限公司(简称“新相微”)成立于2005年,是中国本土最早从事显示驱动芯片(DDIC)研发设计的企业之一。

  公司由加州伯克利大学电子工程博士Peter Hong Xiao(肖宏)归国创办,凭借先发优势和持续的技术积累,成功实现了多款显示驱动芯片的国产化替代,打破了长期以来由国际巨头主导的市场格局。

  新相微专注于TFT-LCD和AMOLED等新型显示技术的驱动芯片及电源管理芯片(PMIC)的研发与销售,产品广泛应用于智能穿戴、智能手机、平板电脑、电视、车载显示等多个领域。

  公司采用Fabless(无晶圆厂)模式运营,将资源集中于高附加值的芯片设计环节,是国内显示驱动芯片领域的科创先锋和国产替代的重要力量。2023年6月,公司成功登陆上海证券交易所科创板,标志着其进入了全新的发展阶段。

  1.1 最近热闻

  新相微近期的市场热点主要围绕其AMOLED显示驱动芯片的研发进展和业绩拐点展开。

  1.1.1.AMOLED产品线突破与放量:

  市场高度关注公司在AMOLED DDIC领域的最新进展。有研报指出,新相微的AMOLED产品线已开始在智能穿戴和手机领域实现小批量放量,特别是在车载OLED DDIC、智能穿戴/手机OLED DDIC等高端产品上持续投入研发,并积极进行技术融合与拓展,如OLED TDDI(触控与显示驱动器集成)等,这被视为公司未来业绩增长的核心驱动力。

  1.1.2.2024年业绩承压与2025年Q1扭亏:

  公司2024年年报显示,全年营收同比增长5.61%,但归母净利润同比下降近70%,扣非净利润为负,主要系行业周期性波动和竞争加剧导致毛利率承压。

  然而,公司2025年一季度业绩实现同比扭亏为盈,营收同比高增,这被市场解读为行业周期底部已过,公司产品结构优化和新产品放量开始显现成效,极大地提振了市场信心。

  1.1.3.战略整合与产业生态构建:

  新相微在2024年通过战略整合,进一步优化了产品线和技术布局,旨在逐步迈向显示芯片领域的领先企业。

  公司持续深化与京东方、深天马、维信诺等国内主流面板厂商的合作,巩固了其在国产显示产业链中的核心地位。此外,公司积极布局车载显示和MicroLED等前沿技术,以应对未来显示技术迭代的挑战。

  【栏目快照】

  一家深耕显示驱动芯片领域近二十年的国产替代先驱,凭借在TFT-LCD领域的深厚积累和Fabless模式的轻资产运营,成功登陆科创板;当前正处于业绩周期性底部回升的关键时期,其AMOLED和车载显示等高端产品线的放量节奏将是决定公司能否实现二次腾飞的核心观察指标。

  2.主要概念与标签

  新相微作为一家专注于显示芯片设计的高新技术企业,其核心价值和市场定位可以由以下几个关键概念和标签来概括:

  2.1 主要概念:

  2.1.1.显示驱动芯片(DDIC):

  这是新相微最核心的产品,是连接显示面板和主控芯片的关键器件,负责驱动显示面板上的像素点,使其显示出图像。公司产品覆盖中小尺寸TFT-LCD、大尺寸TFT-LCD、AMOLED等主流显示技术,是典型的半导体设计企业。

  2.1.2.AMOLED/OLED:

  随着OLED面板在智能手机、智能穿戴和高端电视领域的渗透率不断提高,新相微在AMOLED DDIC领域的布局成为其最大的成长亮点。AMOLED驱动芯片的技术壁垒更高,毛利率也更具吸引力,是公司实现产品结构升级和业绩高增长的关键。

  2.1.3.电源管理芯片(PMIC):

  公司在显示驱动芯片的基础上,也提供配套的PMIC产品,用于管理显示系统的电源供应。这使得公司能够提供显示系统整体解决方案,增强了客户粘性。

  2.1.4.Fabless模式:

  即无晶圆厂模式,公司专注于芯片设计和销售,将制造环节外包给晶圆代工厂(如中芯国际、华虹宏力)和封装测试厂。这种模式具有轻资产、高研发投入、快速响应市场的特点,符合科创板对高新技术企业的定位。

  2.1.5.国产替代:

  在显示驱动芯片领域,长期以来市场被韩国三星LSI、LX Semicon和中国台湾联咏、奇景光电等巨头垄断。新相微作为国内最早实现DDIC国产化的企业之一,是国家半导体产业自主可控战略的重要组成部分,享受政策红利和本土供应链的优先支持。

  2.1.6.车载显示:

  随着汽车智能化、电动化趋势,车载显示屏的数量和尺寸不断增加,对显示驱动芯片的可靠性和性能要求更高。新相微积极布局车载TFT-LCD IC和车载OLED IC,是其拓展高价值应用市场的重要方向。

  这些标签共同构成了新相微的投资叙事:一家立足于国产替代浪潮,以Fabless模式驱动,从传统TFT-LCD向高壁垒的AMOLED和车载显示领域升级的显示芯片设计新星。

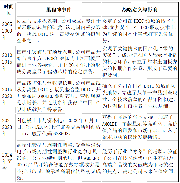
  3.公司发展史:

  理解过去的兴衰脉络

  新相微的发展史是一部中国显示驱动芯片产业从无到有、从追赶到并跑的缩影,其核心脉络是“海归创业-国产化先驱-科创板上市-高端化转型”。

  3.1 历史沿革:

  新相微成立于2005年3月,由海归博士Peter Hong Xiao(肖宏)在上海创办。

  3.2 关键转型与突破:

  新相微的关键突破主要体现在两个方面:技术国产化和产品高端化。

  3.2.1.TFT-LCD驱动芯片的国产化:

  在公司成立初期,国内显示驱动芯片市场几乎被外资企业垄断。新相微通过自主研发,率先在TFT-LCD领域实现了从分离型到整合型DDIC的国产化,成功配套京东方、深天马等面板厂,这是其历史上最重要的技术突破。特别是其分离型DDIC产品,与京东方合作长达十余年,形成了稳定的供货体系,成为公司早期的现金牛业务。

  3.2.2.AMOLED驱动芯片的布局:

  随着显示技术向OLED/AMOLED演进,新相微及时跟进,将研发重心转向AMOLED DDIC。AMOLED驱动芯片的技术难度远高于TFT-LCD,涉及更复杂的工艺和算法。公司通过持续高强度的研发投入(2024年研发费用占营收比达12.98%),成功开发出适用于智能穿戴、手机等领域的产品,并在2024年开始实现商业化放量,标志着公司完成了从传统显示到新型显示的技术关键转型。

  3.2.3.Fabless模式的坚持与优化:

  始终坚持Fabless模式,使得公司能够将有限的资金集中投入到芯片设计这一核心环节,保持技术领先性。同时,公司与晶圆代工厂(如中芯国际、华虹宏力)和封测厂建立了紧密的合作关系,确保了供应链的稳定性和产品质量。

  3.3 战略调整与资本运作:

  新相微的战略调整主要围绕“聚焦核心、资本助力”展开。

  3.3.1.业务聚焦:

  公司始终将核心业务聚焦于显示驱动芯片和配套PMIC,未进行大规模的跨界扩张,保持了在DDIC领域的专业性和领先性。这种聚焦战略,使其在技术迭代和市场竞争中能够快速反应。

  3.3.2.科创板上市(IPO):

  2023年的科创板上市是公司最重要的资本运作。通过IPO募集资金,公司主要投向了AMOLED显示驱动芯片研发及产业化项目、车载显示驱动芯片研发及产业化项目、整合型显示驱动芯片研发及产业化项目以及补充流动资金。这笔资金极大地加速了公司在高端产品线的布局,是公司实现二次增长的战略基石。

  3.3.3.股权结构稳定:

  公司的实际控制人Peter Hong Xiao(肖宏)及其一致行动人股权结构相对稳定,为公司的长期战略决策提供了保障。上市后,公司总股本有所增加,但核心管理层和技术团队的持股比例保持了较高的水平,有利于公司治理和激励机制的稳定。

  【分析员视角】

  新相微的兴衰脉络清晰地揭示了其战略成败的关键点:

  其成功源于对国产替代的先发卡位和Fabless模式的灵活高效。在TFT-LCD时代,公司抓住了国内面板产业崛起的历史机遇,与本土面板厂深度绑定,成功实现了国产化替代,这是其早期价值创造的核心。

  然而,公司也面临着行业周期性波动和技术迭代的巨大挑战。2024年的业绩承压,既有全球消费电子市场周期性下滑的外部因素,也有DDIC领域竞争加剧、产品毛利率下降的内部压力。

  公司能否在AMOLED和车载显示等高壁垒新赛道上快速形成规模化营收,是其未来价值能否重估的关键。

  过去的资本运作(IPO)为公司提供了充足的“弹药”,但这些资金能否高效转化为技术优势和市场份额,将是未来几年需要持续观察的重点。简而言之,新相微的未来取决于其能否成功穿越周期,完成从TFT-LCD国产化先驱到AMOLED/车载显示技术领导者的战略升级。

  4.业务与商业模式解构:

  看清赚钱的逻辑

  新相微的商业模式是典型的Fabless芯片设计公司模式,其赚钱逻辑建立在高技术壁垒的芯片设计能力和与本土显示产业链的深度绑定之上。

  4.1 核心业务构成:

  新相微的核心业务主要分为两大板块:显示驱动芯片(DDIC)和电源管理芯片(PMIC)。

  业务构成:

  各业务线特点:

  4.1.1.中小尺寸TFT-LCD DDIC:

  运作方式:主要应用于智能穿戴、功能手机、部分平板电脑等。产品特点是集成度高、功耗低、成本敏感。

  盈利模式:批量出货,以规模效应和成本控制获取利润。

  特点:这是公司的传统优势业务,市场竞争激烈,但公司凭借与本土面板厂的长期合作关系,保持了稳定的市场份额。

  4.1.2.大尺寸TFT-LCD DDIC:

  运作方式:主要应用于电视、显示器、笔记本电脑等。产品对分辨率、刷新率、色彩深度要求较高。

  盈利模式:依赖于大尺寸面板市场的周期性波动,通过技术升级(如高刷新率、高分辨率)保持毛利率。

  特点:市场规模大,但技术迭代速度相对较慢,是公司营收的重要支撑。

  4.1.3.AMOLED DDIC:

  运作方式:应用于高端智能手机、智能穿戴和未来车载OLED。技术壁垒极高,需要掌握复杂的OLED像素驱动算法和高精度模拟电路设计。

  盈利模式:高技术溢价,毛利率显著高于TFT-LCD DDIC。

  特点:这是公司未来的战略核心和高成长引擎。目前处于市场导入期,一旦实现大规模放量,将显著改善公司整体盈利结构。

  4.1.4.电源管理芯片(PMIC):

  运作方式:作为显示驱动芯片的配套产品,提供完整的显示系统解决方案。

  盈利模式:协同销售,增强客户粘性,并贡献稳定的毛利。

  特点:业务规模较小,但战略意义重大,有助于公司提升在客户供应链中的地位。

  4.2 盈利模式:

  新相微的盈利模式是典型的“技术授权+产品销售”模式,核心在于高附加值的芯片设计。

  主要靠什么赚钱?

  公司主要通过销售自主设计的显示驱动芯片产品来获取收入。作为Fabless公司,其成本主要包括晶圆采购、封装测试费用、研发投入和销售费用。毛利空间主要取决于芯片设计的技术先进性、良率和市场定价能力。

  关键客户是谁?

  公司的关键客户是国内主流的显示面板制造商和显示模组厂,如京东方(BOE)、深天马、维信诺、亿华显示、中显智能等。这些客户是公司产品最终进入消费电子、车载等终端市场的桥梁。

  回款周期如何?

  芯片设计行业的客户通常为大型面板厂或模组厂,回款周期相对稳定,但受行业周期和客户自身财务状况影响。公司在招股书中披露,其应收账款周转率处于行业合理水平,但仍需警惕在行业下行周期中,客户回款压力增大的风险。

  4.3 业务逻辑演进:

  新相微的业务逻辑演进可以概括为“从点到面,从低到高”:

  4.3.1.从“点”到“面”:

  早期(2005-2015年),公司专注于TFT-LCD领域的分离型DDIC,实现了单一产品的国产化突破。中期(2016-2020年),公司将产品线扩展到整合型DDIC,并覆盖了中小尺寸和大尺寸TFT-LCD,实现了全尺寸、全技术的“面”覆盖。

  4.3.2.从“低”到“高”:

  近年来(2021年至今),公司将业务重心转向高技术壁垒、高附加值的AMOLED DDIC、车载显示芯片和MicroLED芯片。这是公司业务逻辑的核心升级,旨在摆脱TFT-LCD领域的激烈竞争和低毛利困境,抢占新型显示技术带来的高端市场份额。

  4.3.3.从“芯片”到“方案”:

  通过配套PMIC和触控芯片(Touch IC)的研发,公司正逐步从单一芯片供应商向显示系统整体解决方案提供商转型,以期在客户供应链中占据更重要的地位。

  【分析员视角】

  新相微商业模式的优劣和可持续性分析如下:

  优势(护城河):

  技术壁垒:显示驱动芯片,尤其是AMOLED DDIC,属于模拟和混合信号芯片,设计难度大,需要长期积累。新相微近二十年的深耕和高研发投入(2024年研发占比12.98%)构成了其核心技术壁垒。

  客户壁垒:与京东方、深天马等国内面板龙头的深度合作和认证周期极长,一旦进入供应链,合作关系稳定,新进入者难以撼动。

  Fabless的灵活性:轻资产模式使其能够快速应对市场变化,将资金集中于研发,保持技术迭代速度。

  劣势与风险:

  重度依赖晶圆代工: Fabless模式的固有风险,即对晶圆代工厂的产能和工艺依赖性高。在半导体产能紧张时,可能面临成本上升和供货不稳定的风险。

  盈利的周期性:公司的营收和盈利能力与下游消费电子和显示面板行业的周期性波动高度相关。

  高端市场竞争:在AMOLED DDIC等高端市场,公司仍需面对三星LSI、联咏等国际巨头的激烈竞争,市场份额的获取需要时间。

  总而言之,新相微的增长逻辑已从过去的依赖国产替代的资本开支转向依赖技术壁垒和产品高端化。其盈利模式的护城河在于“技术+客户”的深度绑定,但其可持续性取决于AMOLED和车载显示等新业务能否在未来三年内实现规模化、高毛利的产出。

  5.行业天花板与竞争格局:

  定位生存的土壤

  新相微所处的显示驱动芯片(DDIC)行业是半导体产业链中的重要分支,其发展与全球显示面板产业的演进紧密相连。

  5.1 行业定位:

  申万行业分类:电子/半导体

  公司在整个产业链位置:中游。

  上游:晶圆代工厂(如中芯国际、华虹宏力)、封装测试厂、IP供应商。

  中游:芯片设计公司(如新相微、联咏、三星LSI),负责DDIC和PMIC的设计。

  下游:显示面板制造商(如京东方、深天马、TCL华星)和显示模组厂,最终产品应用于智能手机、电视、车载、穿戴等终端。

  5.2 议价能力分析:

  新相微的议价能力呈现出“对上游弱,对下游强弱并存”的特点。

  对上游供应商(晶圆代工厂、封测厂):议价能力相对较弱。DDIC产品通常采用成熟制程(如0.11μm、0.13μm、0.18μm),但随着AMOLED DDIC向更先进的制程(如28nm、40nm)发展,对代工厂的依赖性增强。在半导体产能紧张时期,DDIC厂商需要承受晶圆价格上涨的压力,这直接影响其毛利率。

  对下游客户(面板厂、模组厂):议价能力强弱并存。

  强:在TFT-LCD领域,新相微与京东方等头部客户建立了长期、稳定的合作关系,产品经过严格认证,具有一定的供应链锁定效应,议价能力相对稳定。在AMOLED DDIC等高壁垒新产品导入期,凭借稀缺的国产技术能力,议价能力较强。

  弱:在TFT-LCD的成熟低端市场,由于竞争者众多(如天德钰、集创北方等),产品同质化严重,公司议价能力较弱,容易受到价格战的影响,这也是2024年毛利率承压的主要原因之一。

  5.3 行业概览与趋势:

  行业整体规模、增长率与生命周期:

  全球显示驱动芯片市场规模庞大,且随着新型显示技术的渗透持续增长。

  市场规模与增长率:全球DDIC市场规模在百亿美元级别,受显示面板出货量和技术升级驱动,预计未来几年将保持稳健增长。特别是AMOLED DDIC和车载DDIC市场,其复合年增长率(CAGR)远高于传统TFT-LCD DDIC。

  所处生命周期:

  TFT-LCD DDIC:处于成熟期向衰退期过渡的阶段。市场规模稳定,但竞争激烈,价格和毛利率持续承压。

  AMOLED DDIC:处于成长期。随着OLED面板在手机、穿戴、车载领域的渗透率加速,市场需求爆发,技术和产品正在快速迭代。

  车载DDIC:处于成长期。汽车智能化推动车载显示屏数量和尺寸增加,对芯片的可靠性、安全性要求极高,市场前景广阔。

  驱动因素:

  新型显示技术渗透: AMOLED、MicroLED等新型显示技术的普及是DDIC市场最核心的驱动力。AMOLED DDIC的单价和技术壁垒更高,带动了行业整体价值量的提升。

  国产替代浪潮:在国家政策支持和本土面板厂供应链安全需求的推动下,中国大陆DDIC厂商迎来了历史性机遇。新相微作为国产DDIC的代表,直接受益于这一趋势。

  终端应用升级:智能手机向高刷新率、高分辨率发展;智能穿戴设备功能日益复杂;车载显示屏向多屏化、大屏化、异形化发展,这些都对DDIC的性能提出了更高的要求,加速了产品迭代。

  Fabless模式成熟:晶圆代工和封测产业链的成熟,为新相微等Fabless公司提供了高效的生产保障。

  影响行业发展的关键政策、技术、市场变化:

  政策:国家对集成电路产业的扶持政策(如大基金投资、税收优惠)是国产DDIC厂商发展的重要保障。

  技术: OLED TDDI(触控与显示驱动器集成)技术的成熟和应用,将进一步整合DDIC和触控芯片功能,要求厂商具备更强的系统集成能力。MicroLED技术的商业化进程将是下一个重要的技术拐点。

  市场:全球消费电子市场的周期性波动直接影响DDIC的需求。2024年的市场回暖预示着行业周期底部已过,但未来仍需警惕宏观经济不确定性带来的影响。

  5.4 未来展望:

  DDIC行业未来的发展方向是“高集成、高价值、高可靠性”。

  5.4.1.AMOLED/OLED DDIC成为主流:

  随着OLED面板成本的下降和良率的提升,AMOLED DDIC将逐步取代TFT-LCD DDIC成为市场的主导力量,尤其是在中高端消费电子领域。

  5.4.2.车载显示成为新蓝海:

  车载DDIC因其高可靠性、长生命周期和高认证壁垒,将成为DDIC厂商竞争的新焦点。新相微在该领域的布局有望为其带来长期稳定的高毛利收入。

  5.4.3.系统集成化趋势:

  DDIC将与触控芯片(TDDI)、电源管理芯片(PMIC)甚至部分显示处理功能进行更高程度的集成,要求芯片设计公司具备更强的系统级设计能力。

  5.5 竞争格局:

  DDIC行业的竞争格局呈现出“高端寡头垄断,中低端充分竞争”的特点。

  整体格局:全球DDIC市场长期由韩国和中国台湾厂商主导。在AMOLED DDIC等高端领域,三星LSI和LX Semicon占据绝对优势,形成寡头垄断。在TFT-LCD DDIC等中低端领域,竞争者众多,市场呈现充分竞争态势。

  中国大陆格局:中国大陆DDIC厂商(如新相微、集创北方、天德钰、格科微等)正在快速崛起,主要受益于国产替代和本土面板厂的支持。新相微凭借其在全尺寸TFT-LCD和AMOLED领域的全面布局,处于国产DDIC厂商的第一梯队。

  5.6 主要竞争对手:

  5.7 公司护城河:

  新相微的护城河主要体现在技术和客户两个方面:

  技术护城河(强):近二十年的技术积累,尤其是在TFT-LCD和AMOLED的混合信号电路设计、高压驱动技术、低功耗设计等方面形成了专利和Know-How。AMOLED DDIC的认证周期长、技术难度大,一旦突破即形成较高的技术壁垒。

  客户护城河(强):与京东方、深天马等国内面板龙头的长期战略合作和深度定制开发,使得公司产品具有较高的客户粘性。面板厂更换DDIC供应商的成本和风险极高,为新相微提供了稳定的订单保障。

  品牌护城河(中):在国内DDIC领域具有较高的品牌知名度,但在全球范围内,尤其是在高端AMOLED市场,品牌影响力仍需提升。

  成本护城河(弱): Fabless模式使其成本受晶圆代工价格影响较大,在成熟TFT-LCD市场,成本控制难度大,护城河较弱。

  5.8 竞争优势与劣势:

  6.财务体检与经营成色:

  检验身体的健康状况

  新相微的财务状况反映了其作为一家高成长性Fabless芯片设计公司,在行业周期底部和高端化转型期的阵痛与希望。

  6.1 成长性指标:

  分析:

  营收: 2022年至2024年,公司营收保持了温和增长,复合增长率为8.9%,显示出在行业周期下行期,公司仍能凭借产品线扩张和国产替代红利实现逆势增长。

  净利润:归母净利润和扣非净利润在2024年出现大幅下滑甚至亏损。归母净利润复合增长率为-59.5%,扣非净利润复合增长率更是为负。这主要归因于:1)行业竞争加剧,TFT-LCD DDIC产品价格承压,导致综合毛利率下降;2)公司为加速AMOLED和车载显示等高端产品研发,研发投入持续增加,侵蚀了利润。

  6.2 盈利能力指标:

  分析:

  毛利率:综合毛利率从2022年的32.1%持续下滑至2024年的20.9%,是公司盈利能力恶化的核心原因。这反映了TFT-LCD DDIC市场的激烈竞争和价格战。

  ROE:净资产收益率(ROE)从高位大幅下降,表明公司股东权益的盈利能力显著减弱。ROE的下滑与净利润的下降趋势高度一致。

  6.3 健康状况指标:

  分析:

  偿债能力:公司的资产负债率极低,流动比率极高,表明其偿债能力极强,财务结构非常健康。这得益于其Fabless的轻资产模式和IPO带来的充裕现金。公司几乎没有有息负债,财务风险极低。

  现金流:

  经营活动现金流净额(万元):-6,686.70(2024年) vs 9,566.06(2023年)。

  与净利润匹配: 2024年,公司经营活动现金流净额为负值,与净利润(843.29万元)不匹配。这主要是由于公司为保障供应链稳定,增加了原材料采购备货,以及支付了较多的研发和人员薪酬,导致经营性现金流出增加。

  研发与创新投入:

  分析:

  公司持续加大研发投入,2024年研发费用同比增长15.2%,占营收比达到12.98%,远高于一般制造业。这体现了公司作为科创板企业,以技术创新为核心驱动力的战略定位,是其未来高端化转型的基石。

  6.4 最新业绩:

  2025年第一季度业绩(根据市场研报和公告摘要):营收同比高增,归母净利润实现扭亏为盈。这表明公司可能已走出2024年的低谷,新产品放量和行业回暖的积极影响开始显现。

  【风险红旗】

  新相微财务上最值得警惕的信号是:

  1.毛利率持续下滑:综合毛利率从2022年的32.1%下降到2024年的20.9%,下滑趋势明显且幅度较大。这是行业竞争加剧和产品结构仍以TFT-LCD为主的直接体现,若不能迅速提升AMOLED等高毛利产品的占比,盈利能力将持续承压。

  2.扣非净利润为负: 2024年扣除非经常性损益的净利润为-368.23万元,表明公司主营业务的盈利能力已受到严重挑战。

  3.经营活动现金流转负: 2024年经营活动现金流净额为-6,686.70万元,与净利润不匹配。虽然部分原因在于备货和研发投入,但持续的负现金流将影响公司的运营灵活性和抗风险能力。

  7.核心驱动与风险预警:

  展望未来的明与暗

  新相微的未来发展充满了机遇与挑战,其核心驱动力在于新型显示技术的迭代和国产替代的深化,而主要风险则集中在市场竞争和技术研发的滞后性。

  7.1 未来增长核心驱动:

  新相微的增长将主要由“技术升级”和“市场拓展”双轮驱动。

  7.1.1.技术升级:AMOLED DDIC的规模化放量

  核心驱动:随着OLED面板在智能手机、智能穿戴、VR/AR设备以及车载显示领域的渗透率不断提高,对AMOLED DDIC的需求将迎来爆发式增长。AMOLED DDIC的单价和毛利率远高于TFT-LCD DDIC。

  具体表现:新相微在AMOLED DDIC领域已实现技术突破和客户导入,一旦成功实现规模化放量,将显著优化公司的产品结构,提升整体毛利率和盈利水平。公司在车载OLED DDIC的布局,更是瞄准了高可靠性、高价值的蓝海市场。

  7.1.2.市场拓展:车载显示与MicroLED的卡位

  核心驱动:汽车智能化趋势推动车载显示屏数量和尺寸的增加,对DDIC的需求呈现几何级增长。车载DDIC的认证周期长、技术要求高,一旦通过认证,订单粘性强,盈利稳定。

  具体表现:公司积极投入车载TFT-LCD IC和车载OLED IC的研发,有望在未来几年内成为新的营收增长点。同时,公司对MicroLED等下一代显示技术的提前布局,为其在更长远的未来竞争中抢占了先机。

  7.1.3.成本下降与效率提升

  核心驱动:随着公司AMOLED DDIC产品良率的提升和出货量的增加,规模效应将逐步显现,有助于摊薄研发和制造成本。

  具体表现: Fabless模式的优势在于,一旦产品设计成熟,规模化生产将带来边际成本的快速下降,从而提升净利润率。

  7.2 潜在催化剂:

  7.2.1.重大订单公告:

  获得国内头部手机品牌或国际Tier 1汽车厂商的AMOLED DDIC或车载DDIC大规模量产订单,将是市场情绪和估值提升的最直接催化剂。

  7.2.2.OLED TDDI产品突破:

  成功推出高集成度的OLED TDDI产品并实现客户导入,将证明公司在系统集成能力上的领先性,进一步巩固其在高端市场的地位。

  7.2.3.行业景气度超预期回升:

  全球消费电子市场在2025年实现超预期复苏,将带动DDIC整体需求和价格回升,公司业绩将迎来弹性爆发。

  7.3 主要风险点(分级):

  一级风险(致命伤):

  技术迭代失败风险:显示技术迭代速度快,如果公司在AMOLED、车载显示等高壁垒新赛道上的研发投入无法及时转化为有竞争力的产品,或产品良率、性能无法达到客户要求,将面临被市场淘汰的风险。这是对Fabless芯片设计公司最致命的风险。

  核心技术人员流失风险:芯片设计行业的核心竞争力在于人才。如果核心技术团队或创始人流失,将直接影响公司的研发能力和持续创新能力。

  二级风险(严重问题):

  行业竞争加剧导致毛利率持续下滑风险:如果TFT-LCD DDIC的价格战蔓延,且AMOLED DDIC的放量速度不及预期,公司综合毛利率将持续承压,可能导致长期亏损。

  晶圆代工产能及成本风险: Fabless模式下,公司对晶圆代工厂的依赖性高。若代工厂产能紧张或价格大幅上涨,将直接影响公司的供货能力和成本控制。

  客户集中度风险:公司主要客户集中于国内少数几家头部面板厂。若主要客户的经营状况发生重大不利变化,或其供应链策略调整,将对公司营收产生重大影响。

  三级风险(潜在隐患):

  宏观经济周期风险: DDIC产品最终应用于消费电子等领域,其需求受宏观经济和居民消费能力影响,具有明显的周期性。

  汇率波动风险:公司存在部分原材料采购和产品销售以美元结算的情况,汇率波动可能对公司的财务费用和利润产生影响。

  知识产权风险:芯片设计领域知识产权纠纷多发,公司可能面临专利诉讼或技术侵权风险。

  8.估值与投资逻辑探讨:

  做出最终的决策权衡

  8.1 当前估值水平:

  由于新相微2024年扣非净利润为负,传统的市盈率(PE)估值法参考意义有限。我们主要采用市销率(PS)和市净率(PB)进行对比分析。

  对比分析:

  PE:新相微的PE(TTM)高达107倍,处于高估状态。这主要是因为2024年净利润基数极低,市场已在用预期未来利润而非当前利润进行定价。

  PB: 1.8倍的PB处于历史低位,且低于行业平均水平。这反映了市场对其当前盈利能力的悲观预期,但考虑到其Fabless模式的轻资产特性和高研发投入,PB估值可能存在低估。

  PS: 17.8倍的PS高于行业平均,表明市场对其营收质量和未来增长潜力仍抱有较高期望,愿意给予一定的溢价。

  8.2 市场预期与情绪:

  机构覆盖度:新相微作为科创板新股和国产替代标的,受到多家券商的关注,覆盖度较高。

  资金动向:在2024年业绩承压期间,部分资金选择观望或流出。但随着2025年Q1业绩扭亏,市场情绪有所回暖,北向资金和公募基金的动向将是未来观察的重点。

  近期市场关注点:市场情绪主要围绕AMOLED DDIC的放量进度和车载显示业务的客户认证展开。任何关于新产品导入的积极消息,都可能引发股价的快速反应。

  8.3 核心投资逻辑总结:

  新相微的核心投资逻辑是“周期底部+结构升级”。

  乐观情景:

  如果一切顺利,公司将凭借AMOLED DDIC和车载显示芯片的规模化放量实现价值重估。核心亮点在于:1)成功从低毛利的TFT-LCD市场转向高毛利的AMOLED市场,实现产品结构质变;2)抓住车载显示这一高景气度蓝海市场,建立新的长期稳定增长极;3)行业周期回暖,带动传统业务盈利能力修复。在这种情景下,公司有望在2026年实现净利润的爆发式增长,估值将向国内一线半导体设计龙头看齐。

  悲观情景:

  如果出现问题,最可能的风险来源是AMOLED DDIC的放量不及预期或TFT-LCD DDIC价格战的恶化。如果公司在高端产品上的技术和良率无法与国际巨头竞争,导致客户导入失败或订单量小,而传统业务的毛利率又持续被压缩,公司将陷入“高投入、低产出”的困境,长期盈利能力将受到质疑。

  9.结论与评级:

  我们的最终判断

  基于对新相微公司画像、业务模式、行业竞争和财务状况的深度分析,我们给出以下结论与评级:

  9.1 核心观察点:

  9.1.1.AMOLED DDIC营收占比及毛利率变化:

  重点关注公司未来半年报和年报中,AMOLED DDIC业务的营收占比和毛利率是否能持续提升,这是验证公司结构升级成功的核心指标。

  9.1.2.经营活动现金流的修复情况:

  关注2025年经营活动现金流能否转正并与净利润匹配,以验证公司盈利质量和运营效率的改善。

  总结:新相微是一家具有战略价值和高成长潜力的半导体设计公司,其核心价值在于国产替代和AMOLED/车载显示的高端化转型。然而,公司正处于盈利周期的底部和战略转型的关键期,财务数据短期承压,投资风险较高。

  对于看好中国半导体产业自主可控和新型显示技术发展的中长期投资者,新相微是值得关注的标的,但需要密切跟踪其高端产品线的放量进度。

  免责声明:本报告基于公开信息分析,仅供参考,不构成任何投资建议。市场有风险,投资需谨慎。

查股网为非盈利性网站 本页为转载如有版权问题请联系 767871486@qq.comQQ:767871486
Copyright 2007-2025
www.chaguwang.cn 查股网