7月26日,深圳威迈斯新能源股份有限公司(下称“威迈斯”,SH:688612)在上海证券交易所科创板上市。本次上市,威迈斯的发行价为47.29元/股,发行数量为4210万股,募资总额约为19.91亿元,募资净额约为18.36亿元。

而此前招股书则显示,威迈斯原计划募资13.32亿元,最终超募约5亿元(按募资净额计)。上市首日,威迈斯的开盘价为60.00元/股,较发行价上涨26.88%。最终,收报49.63亿元/股,涨幅约为4.95%,总市值约为208.92亿元。
据贝多财经了解,威迈斯于2022年6月23日递交招股书,2023年3月29日获得上市委会议审议通过。此前的2019年,威迈斯就曾在深交所中小板递交IPO申请,但被认定公司存在内部控制薄弱的情形,并于2020年8月被否。
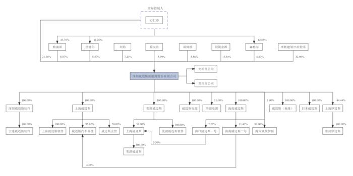
根据信息,威迈斯成立于2005年8月,前称为深圳威迈斯电源有限公司。目前,该公司的注册资本约为3.79亿元,法定代表人为万仁春,股东包括万仁春、刘钧、同晟投资、丰图投资、广汽资本、深创投等。

据招股书介绍,威迈斯专注于新能源汽车领域,主要从事新能源汽车相关电力电子产品的研发、生产、销售和技术服务,主要产品包括车载电源的车载充电机、车载DC/DC变换器、车载电源集成产品,电驱系统的电机控制器、电驱总成,以及液冷充电桩模块等。
威迈斯在招股书中表示,该公司以电梯电源和通信电源等工业电源业务为起点,目前专注于新能源汽车领域,主要从事新能源汽车相关电力电子产品的研发、生产、销售和技术服务,并取得了领先的市场份额。
2020年、2021年和2022年,威迈斯的营业收入分别为6.57亿元、16.95亿元和38.32亿元,净利润分别为551.12万元、7137.09万元和2.93亿元,扣非后净利润分别为-866.92万元、6494.05万元和2.69亿元。

贝多财经发现,威迈斯的收入主要来自新能源汽车领域业务产品的销售。报告期内,威迈斯的新能源汽车领域业务收入分别为5.55亿元、16.40亿元和37.61亿元,占主营业务收入的比例分别为84.67%、96.99%和98.45%。
其中,车载电源集成产品是威迈斯具有核心技术优势的重点产品。报告期内,该公司车载电源集成产品收入分别为3.99亿元、13.70亿元和32.60亿元,占主营业务收入的比例分别为60.88%、81.05%和85.33%。
据招股书介绍,威迈斯已成为小鹏汽车理想汽车、合众新能源、零跑汽车等造车新势力以及上汽集团、吉利汽车、奇瑞汽车、长安汽车等众多车企的核心供应商,与之建立起长期的战略合作关系。
同时,威迈斯成功开拓了东风日产、上汽通用等合资品牌客户。在海外市场,该公司参与全球新能源汽车市场的竞争,已向海外知名车企Stellantis集团量产销售车载电源集成产品,并取得雷诺、通用汽车等海外车企定点。
另据招股书披露,威迈斯2023年第一季度的营收为10.44亿元,较2022年同期的6.76亿元增长54.40%;净利润为8578.23万元,较2022年同期的5639.60万元增长52.11%;扣非后净利润为7370.05万元,较2022年同期的5295.31万元增长39.18%。


同时,威迈斯预计其2023年上半年的营收区间为21.47亿元至22.47亿元,同比变动幅度为42.90%至49.56%;预计扣非后净利润区间为1.86亿元至2.09亿元,同比变动幅度为56.02%至75.17%。
本次上市前,威迈斯的控股股东、实际控制人为万仁春。据招股书披露,万仁春直接持有该公司21.3625%股权。同时,万仁春作为执行事务合伙人控制倍特尔、特浦斯、森特尔三个员工持股平台,间接控制该公司21.4099%的表决权。

据此,万仁春直接和间接控制威迈斯42.7724%的表决权,为该公司的控股股东、实际控制人,并担任威迈斯董事长一职。同时,威迈斯董事、总经理刘钧直接持股7.23%,蔡友良持股5.99%,胡锦桥持股5.56%;
同晟金源持股5.54%,李秋建持股3.77%,丰图汇瑞持股3.42%,洪从树持股2.78%,韩广斌持股2.57%,扬州尚颀持股2.08%,三花弘道持股1.96%,广州广祺持股1.83%,孙一藻持股1.80%,人才基金持股1.66%;


辰途华迈持股1.63%,冯颖盈持股1.60%,杨学锋持股1.54%,辰途六号持股1.34%,姚顺持股0.97%,佛山尚颀持股0.69%,辰途十五号持股0.65%,丰北天一持股0.54%,辰途十三号持股0.49%,万斌龙持股0.45%,深创投持股0.41%。