chaguwang.cn-查股网.中国
查股网.CN
电气风电(688660)内幕信息消息披露
 
个股最新内幕信息查询:    
 

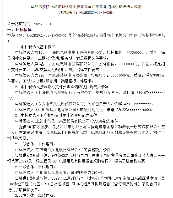
电气风电预中标华能16MW定制化海上低频风电机组项目

http://www.chaguwang.cn  2025-11-12  电气风电内幕信息

来源 :每日风电2025-11-12

  11月10日,华能清能院16MW定制化海上低频风电机组设备招标中标候选人公示,电气风电预中标,投标报价5632万元。

  项目概况与招标范围:

  建设地点:浙江省台州市玉环市

  规模:1台16MW定制化海上低频风电机组(含塔筒、五年整机维护)。

  建设工期:合同签订后3个月

  本次招标采购设备的名称、数量、技术规格:华能清能院16MW定制化海上低频风电机组(含塔筒、五年整机维护)数量:1台。

  技术规格:

  (1)华能清能院16MW定制化海上低频风电机组(包括机舱、发电机、叶片、主轴、齿轮箱等主要部件,以及中央监控和远程监测等系统)、筒式塔架(基础顶法兰)、海缆穿塔架孔洞密封框架组件及封堵材料,塔架内海缆的固定、质保期内的备品备件及专用工具以和消耗品及相关服务、基础过渡段门及门框、塔内及过渡段内照明线路、照明灯具、塔内及过渡段内消防设施等。

  (2)华能清能院16MW定制化海上低频风电机组的单机容量(风电机组出口端,扣除机组自由电后的容量):16.0MW,水平轴、三叶片、上风向、并网型风电机组,采用变桨变速调节功率方式。

  (3)华能清能院16MW定制化海上低频风电机组的轮毂高度:150m及以上(但不大于170m)。

  (4)华能清能院16MW定制化海上低频风电机组的输出频率为20Hz。

  (5)乙方需提供全新制造、技术先进、性能稳定、安全可靠、包装完整的成套并网型风力发电机组及相关服务,并提供质保期服务。

  (6)乙方需根据甲方要求完成国家认定资质机构出具的华能清能院16MW定制化海上低频风电机组完整型式试验报告的证明文件及低电压穿越、电能质量报告等电网要求的测试报告。

  交货地点:浙江省台州市玉环市

  交货期:自合同签订之日起3个月内完成低频机组生产制造交付。

  

查股网为非盈利性网站 本页为转载如有版权问题请联系 767871486@qq.comQQ:767871486
Copyright 2007-2025
www.chaguwang.cn 查股网