来源 :中电网2024-07-02
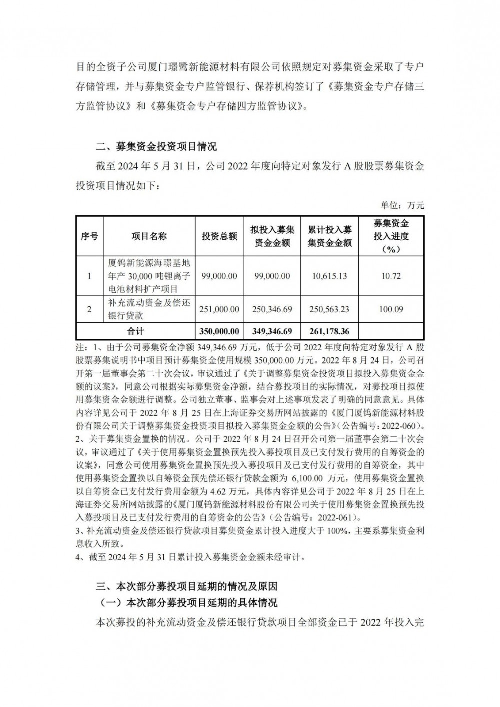
6月28日,厦钨新能发布公告称,公司决定在不改变募投项目的投资内容、募集资金投资金额以及实施主体的前提下,对2022年度向特定对象发行股票募集资金投资项目之一的“厦钨新能源海璟基地年产30,000吨锂离子电池材料扩产项目”达到预定可使用状态的时间进行调整。项目可使用状态日期由2024年6月变更为2025年12月。
厦钨新能表示,“厦钨新能源海璟基地年产30,000吨锂离子电池材料扩产项目”履行招投标程序后已于2023年1月开工建设,原预计达到可使用状态日期为2024年6月。公司积极推进项目建设,审慎规划募集资金的使用,目前,本项目已完成主体结构封顶并已启动设备选购。但受市场环境变化、行业发展变化等多方面因素的影响,项目整体进度较计划有所延后。
为有效提升募集资金的使用效率,确保募投项目的实施质量和项目效益,降低募集资金的投资风险,结合该项目的实际建设情况和投资进度,经过审慎评估和综合考量,在不改变募投项目的投资内容、募集资金投资金额以及实施主体的前提下,公司决定对该项目达到预定可使用状态时间延期至2025年12月。
公告指出,本次募投项目延期是公司根据项目的实际建设情况和投资进度作出的审慎决定,没有调整募投项目的实施主体、投资总额和建设规模,不存在改变或变相改变募集资金投向和其他损害股东利益的情形。
原公告如下:





