7月15日,智能便携按摩器企业倍轻松(688793.SH)在上交所科创板正式上市,成为国内“健康智能硬件第一股”。
本次上市并不是倍轻松首次登陆资本市场。据招股书显示,早在2016年5月,其就在新三板挂牌公开转让,不过于2017年8月起终止挂牌。去年6月,倍轻松转战科创板。但由于近几年高调的销售推广行为,与略显逊色的研发投入,自申报科创板起,倍轻松就被诟病“轻研发、重营销”,其科创属性频被质疑。
研发投入不及科创板平均水平线主要研发项目近两年无新增
倍轻松,成立于2000年7月,自称是一家“专注于健康产品创新研发的高新技术企业”,主要从事智能便携按摩器的设计、研发、生产、销售及服务。
近两年,倍轻松营销动作频频,不仅赞助热门综艺《向往的生活》第四季,与薇娅、刘涛等明星直播间合作,今年5月,因官宣流量明星肖战成为其官方代言人,而广受追捧。
根据招股书显示,2018年至2020年,倍轻松销售费用分别为1.83亿元、2.87亿元和3.42亿元,销售费用率为36.01%、41.28%和41.40%。截止2020年12月31日,倍轻松共设有165家线下直营门店。
然而与高调的销售行为相比,倍轻松对于研发的投入却似乎“低调”很多,不仅三年合计研发投入不及销售投入的13%,而且与科创板上市公司的平均研发投入水平也相差甚远。
2018年至2020年其研发费用分别为0.26亿元、0.41亿元和0.37亿元,占当年营收比分别为5.04%、5.86%和4.46%。三年内合计研发费用占营业收入比例为5.08%。而证监会发行监管部副主任李维友于今年4月表示,目前科创板上市公司超过250家,平均研发投入占营业收入的12%。

(来源:招股书)
或因略显单薄的研发投入,近几年倍轻松研发项目几乎并无新增。中国科技新闻网查阅招股书发现,其2018年至2020年主要研发费用支出项目数量分别为20个、19个和9个,项目数量逐年减少。其中2019年19个研发项目中,仅有“轻松云智能手机客户端研发项目”为新增项目,其余全为2018年未完成项目,而2020年则无新增项目。

(来源:招股书)
而对于此次募资用途,倍轻松拟用2.79亿元用于营销网络建设项目,相比之下,仅0.88亿元用于研发中心升级建设项目。
近几年随着人口老龄化加剧、亚健康人群增多,按摩器具市场发展迅速,2010年至2019年,我国按摩器具市场规模由49亿元增长至139亿元。市场快速增长的同时,也驱使行业竞争日益激烈。
目前,我国按摩器具各类生产企业已超过3000家。奥佳华、荣泰健康等传统按摩器企业对于便携按摩器领域已有布局,网易严选、小米有品、京东京造等互联网巨头也纷纷涌入赛道推出便携按摩器产品。这些对于近两年主要研发项目并无新增的倍轻松来说,未来或许并不“轻松”。
另外值得一提的是,倍轻松研发人员数量为98人,占员工总数11.10%;正式员工中硕士及以上学历人员数量仅为21人,占总人数比为2.38%;四位核心技术人员学历均为本科或职高。而同为智能硬件领域科创板上市公司的石头科技,研发人员数量为382人,占员工总数55.85%,仅研发人员中硕士及以上学历人员就有123人。
产品功能或未达预期产品研发尚有欠缺
目前倍轻松自主品牌有“breo”和“倍轻松”系列产品,主要包括眼部、颈部、头部及头皮四大类智能便携按摩器,占营业收入八成左右。
倍轻松在招股书中表示其专注创新研发,持续推动现代科学技术与传统中医理论的有机结合。然而就招股书介绍来看,目前倍轻松对于中医理论的应用仅仅停留在按摩落点与按揉效果上,而其他带有高新技术属性的中医应用,例如“健康物联与大数据健康服务技术”等则显示“正在研发中”。

(来源:倍轻松官网)


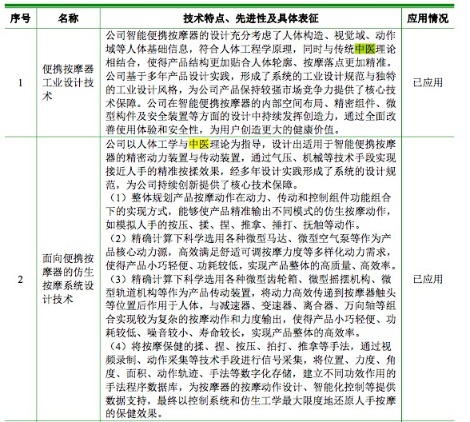
(倍轻松中医理论应用来源:招股书)


(倍轻松中医理论应用来源:招股书)
在按摩落点与按揉效果方面,倍轻松在其官网称通过将“针砭灸音”的中医理念与智能科技融合,模拟人手按摩相关穴位,从而创造用户的按摩体验。而钛媒体曾在今年三月份对其眼部按摩仪iSee J plus进行测评,结果显示,不仅穴位按摩感知难以达到,而且也不易找准穴位位置。产品功能或许还需进一步完善。
(来源:钛媒体)

(电商平台也不乏关于穴位按摩的负面评价来源:倍轻松京东自营旗舰店)
除此之外,倍轻松在产品使用性能与生产质量方面也有待提高。2019年1月,广州市消委会公布称其对多个品牌按摩仪产品进行包括操作智能性、使用便利性和人体工程学(舒适度)在内的使用性能指标打分评价。在此次使用性能评价中,倍轻松头部按摩产品综合评价得分排名垫底,但价格却最高。2020年6月17日,倍轻松子公司正念智能因生产的“3D揉捏按摩披肩”不符合国家标准,受到东莞市市场监督管理局行政处罚。

(来源:南方都市报)
事实上,倍轻松近两年为产品增加了许多附加功能,例如眼部按摩仪的可视化功能、与天猫精灵合作语音交互功能以及180度弯折功能等等。然而在“按摩”的核心功能上,或略有欠缺。
正如钛媒体在测评总结中所言,先把基础体验做好,再做智能化噱头。智能化可以成为加分项,但不能成为让消费者买单的决定点。
拥有过硬的核心技术优势,或许才更利于企业的可持续性发展
值得注意的是,近两年倍轻松业绩已呈现整体增速放缓态势。2018年至2020年,营收分别为5.08亿元、6.94亿元和8.26亿元,同比增长42.11%,36.64%、19.07%;毛利分别为2.96亿元、4.23亿元和4.82亿元,同比增长49.56%、43.07%和14.05%,增速呈逐年放缓状态。在净利润方面,同期分别为0.45亿元、0.55亿元和0.70亿元,同比增长119.76%、21.44%和28.65%,2019年和2020年净利增幅与2018年相比大幅放缓。
针对倍轻松新增研发项目情况、技术优势,以及中医在产品研发中的应用等问题,中国科技新闻网向倍轻松发去沟通函并致电,但对方表示“不方便安排采访回复”。
7月15日,倍轻松上市首日开盘价160.00元/股,最高股价185.58元/股,较发行价27.40元/股上涨577%。7月16日,上午收盘价166.64元/股。