蜜雪冰城和奈雪的茶供应商田野股份被出具持保留意见的审计报告:2023 年IPO刚成功闯关凌通社早就指出公司“无实际控制人存管理风险”

2023 年成功在北交所闯关的田野股份公告,中兴华对公司 2024 年年报出具了持保留意见的审计报告,这是对公司不规范行为的一种“认证”。
1 、田野股份2023 年 2 月才上市,当时,包括凌通社在内的研究者都对公司的股权结构和运作等做过研究,认为公司有二大风险:无实际控制人存管理风险,非法占用1000多亩基本农田被处罚。如今上市第二年的年报就出问题了。
2 、事实上,作为农业相关公司,不来就是最容易出问题的公司,此前包括獐子岛、康美药业等都在这个行业,还有此前最牛逼的是甲鱼跑了的。因此农业相关公司的审核应该是要更加留意。
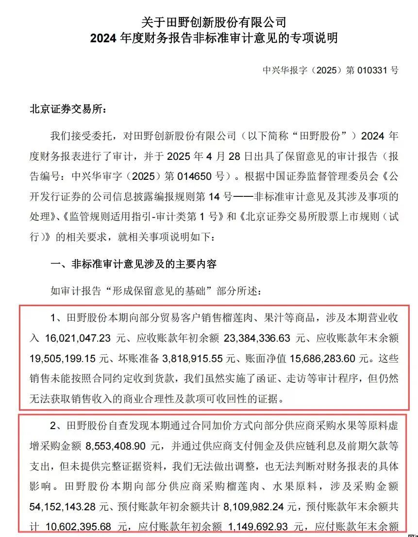
3 、本次形成的非标,第一个是田野股份本期向部分贸易客户销售榴莲肉、果汁等商品,涉及本期营业收入 16,021,047.23 元、应收账款年初余额 23,384,336.63 元、应收账款年末余额19,505,199.15 元、坏账准备 3,818,915.55 元、账面净值 15,686,283.60 元。这些销售未能按照合同约定收到货款。第二是田野股份自查发现本期通过合同加价方式向部分供应商采购水果等原料虚增采购金额 8,553,408.90 元,并通过供应商支付佣金及供应链利息及前期欠款等支出,但未提供完整证据资料。
4 、不仅仅是采购等公司治理,公司的领导把炒股当成了爱好。4月18日,北交所发布纪律处分决定书,田野股份的董事兼总经理单丹因短线交易行为受到纪律处分。调查发现,单丹在2024年9月18日至10月11日期间,合计买入“田野股份”股票13万股,而其女儿李某奇在2025年2月27日卖出“田野股份”股票10万股,且两者之间的交易时间间隔不足6个月。
5 、公司的主要业务聚焦于原料果汁、速冻果蔬及鲜果的研发与生产,客户覆盖蜜雪冰城、奈雪的茶等头部茶饮品牌。公司第一大客户奈雪的茶(深圳品道)也是公司第四大股东。奈雪的茶持有田野股份1200万股,持股比例3.67%。公司被非标后,对于未来的融资和发展将形成不良后果。


此前研究报告
关注我们,了解更多
田野股份IPO:自身难保的奈雪是第一大客户又是第三大股东 1213.6万销售费用给一家4人社保公司搞定一点点存利益输送嫌疑
二大风险:无实际控制人存管理风险,非法占用1000多亩基本农田被处罚
北交所网站发布了田野股份的IPO第一次问询结果,这是一家农业公司,主要为奈雪等网红品牌提供冷冻芒果原浆等原料。
田野股份很早就在新三板上市,融资好几个亿,很快就用完了,所以这次IPO看起来是一个顺理顺章很好的故事,而且通过融资,能够更好地为农村农业服务、但凌通社学习了IPO说明书,发现这不是一个简单的故事,首先要解决规范性问题。
?极度依懒奈雪等自身难保的网红茶品:奈雪等网红饮料公司公司2021年的核心客户,而且都是新客户,如果没有这些品牌的采购,公司价值可能要打到骨折。但是,这些网红品牌现在都是自身难保,比如奈雪去年亏损40多亿,今年上半年继续亏损。
?奈雪和沪上阿姨2021年11月IPO之前突击入股绑定:为了绑定供应商和客户,2家公司突击入股之后2021年改变了田野的主要客服系统
?绑定一点点的大额销售服务有输送利益嫌疑:为了绑定一点点网红产品,公司通过上海汇禾食品作为中介,每年提供大额的销售服务费,2021年达到2021年为932.7万,三年金额已经达到1213.6万。而这家公司并无专家方面的资质,缴纳社保的人数只有4个。
?大规模非法占用基本农田:公司非常占用的基本农田达到1000多亩,基本农田一般指永久基本农田。永久基本农田即对基本农田实行永久性保护,是2008年中共十七届三中全会提出此概念。“永久基本农田”即无论什么情况下都不能改变其用途,不得以任何方式挪作它用的基本农田。这是非常严重的问题。
?无实际控制人公司治理堪忧:公司没有实际控制人,也没有职业经理人,上市之后可能很快就有股权问题。
田野股份从新三板去北交所路上

主要就是这些果汁产品

奈雪茶百道一点点沪上阿姨四大网红是核心客户
作为农业公司,模式就是上游自己建立生产基地以及收购农村合作社果农产品,中游建立果汁工厂,下游卖给农夫山泉这样的公司做果汁饮料,我们都知道有一家叫做汇源果汁的公司现在已经破产了。不过田野股份和汇源果汁不同,自己也不出最终产品,,而且抓住了最近几年兴起的网红茶品牌。

IPO说明书显示,公司2021年度新茶饮客户收入占61.82%,在前五大客户中,除了农夫山泉是传统的果汁品牌企业之外,奈雪茶百道一点点沪上阿姨四大网红是核心客户,都是新的网红品牌。

这些网红茶饮都是最近1年才成为核心客户
IPO说明书显示,田野的前五大客户最近3年变化很大,2021年新茶饮才占主导,2019年只占4.20%,2020年也只有24.44%。也就是说,从公司客户的可持续性来看,其实田野的客户群在2021年才真正形成。

//
奈雪和沪上阿姨2021年11月IPO之前突击入股
2021年的一次增发,让奈雪和沪上阿姨和田野股份在股权上绑定。而增发完成之后的2022年1月5日,田野股份就向广西证监局申请辅导备案,辅导备案申报板块为深交所主办,辅导机构为国海证券。北交所发展之后公司变更辅导备案板块为北交所。
2021年,奈雪的控股公司深圳品道成为公司的第四大股东。
//
2021年11月参与增发的机构和个人
这次增发其实有点Pre-IPO的味道,参加增发的除了2大客户之外,还有多家私募以及2位自然人。




//
报告期2大客户突击入股

汇禾食品销售服务费之谜:绑定一点点
一点点是田野股份2021年第四大客户,和奈雪以及沪上阿姨通过股份的绑定不同,一点点的绑定中存在灰色地带,这一点也被北交所问询。
IPO说明书显示,公司从2019年开始就存在巨额的销售服务费,2019年为19.16万,2020年为279.3万,2021年为932.7万,三年总额已经达到1213.6万,IPO显示,这些钱都进了一家叫走上海汇禾食品的公司。
在IPO问询中,田野认为这是一个合理的做法,主要是因为上海汇禾有食品配方并得到了一点点的认可。
但是,工商资料显示,上海汇禾2000年6月30日才变更经营范围“食品经营”,此前只是以及销售金属材料等的普通贸易公司,也未见任何食品研发的资质等材料。而其控制人孙燕还注册了多家贸易公司,其中2家已经注销。而工商资料显示,公司的缴纳社保的人数2019年为0人,2020和2021年为4人,公司只是一个小微公司甚至有空壳的嫌疑。
这样一家公司每年收钱服务费,其中内涵大家都应该懂。
//
每年支付大额销售费用给汇禾食品



//
回复是合理的

//
2022年汇禾采购额1261万合同

//
汇禾食品2020年6月30日年才变更法人从事经营食品

//
孙燕注册了多个贸易公司

//
公司的社保人数只有4个人

网红茶企业自身难保
作为网红茶产业链的供应商,田野并非没有后顾之忧,因为这些网红产品大多数都是昙花一现,当热潮过后变成一地鸡毛。目前第一大客户兼股东奈雪在香港上市之后股价从18.98跌到6元附近。而其业绩显示,在疫情之下,反正非常不好。2021年亏损43.21亿,2022年上半年继续亏损2.84亿。一旦网红倒下,田野作为供应商的风险足够大。


1859.27亩基本农田违法占用
占用非法农田是一个非常大的指控,不过IPO说明书轻描淡写地说自己不会被处罚,反正谁信就谁信了。这个问题不解决,今后可能是一个大问题。





无实际控制人公司治理堪忧
IPO说明书显示,公司目前无实际控制人,最大股东姚久壮深圳大学国际金融专业毕业,并非有品牌的职业经理人。

而目前公司的第二大股东为一家国际食品背景公司,公司可能一上市就存在控制权的战争,公司治理的稳定性和治理堪忧
