来源 :诸海滨新三板2025-02-07
摘要
锂电辊压设备“小巨人”营收CAGR达113%,首次覆盖给予“增持”评级
纳科诺尔是行业领先的辊压机制造商,产品包含各类新能源电池的极片辊压机及其他用途辊压机。共拥有专利147项,其中发明专利18项,工信部重点专精特新“小巨人”。我们预计纳科诺尔在2024-2026年实现营收11.72/14.61/18.78亿元,归母净利润1.93/2.36/3.07亿元,对应EPS为1.68/2.05/2.62元,当前股价对应PE25.55/21.02/16.39X。考虑到纳科诺尔募投项目已经启动,同时自身在手订单充足,在下游锂电池生产商客户的采购占比较大,自身为锂电辊压设备龙头企业,在固态电池、干法电极等方面技术储备领先,首次覆盖给予“增持”评级。
轧机贡献90%以上营收,市占率23%国内第一占两大龙头同类采购50%以上
现阶段轧机产品是纳科诺尔主要的营收来源产品项,2021-2023年占营业总收入比重分别为85.42%、84.11%、91.89%,始终为最主要的营收贡献产品。锂电辊压设备行业集中度较高,2022年国内锂电辊压设备行业CR3为59.4%,其中纳科诺尔排名第一,市占率23.4%。纳科诺尔作为辊压设备领军企业,为各主要客户的重点供应商,占其同类采购比例较高,占比亚迪辊压设备采购的60%、宁德新能源的近50%。截至2023年7月底在手订单金额合计23.93亿元,其中合计订单金额超过5,000万元的客户共13家。
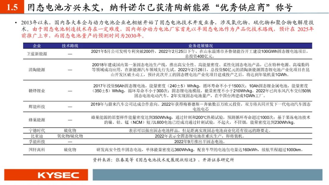
干法电极、固态电池方兴未艾,纳科诺尔已有产品进入测试及生产阶段
纳科诺尔已经推出干法电极设备四辊、五辊、八辊、十辊等系列产品,目前客户测试反馈良好,正在进行电芯级别测试。2023年5月,纳科诺尔推出了与清研电子联合研发的干法电极成型覆合一体机。纳科诺尔是最早参与固态电池生产设备相关研发的企业之一,主要参与了负极锂带、氧化膜等制备。于2019年开始与清陶新能源有设备订单的实质性合作,并在2020年荣获其授予的“优秀战略供应商”称号,2022年、2023年连续荣获其“优秀供应商”称号。
风险提示
行业竞争加剧的风险、下游需求不及预期风险、产品较为单一风险。
1
详细内容





































