成都瑞奇智造科技股份有限公司(以下简称:瑞奇智造)为高端过程装备专业提供商,主要从事大型压力容器、智能集成装置、油气钻采专用设备等产品的设计、研发和制造,电力专用设备的加工及锂电、核能安装工程等业务,能够为核能、新能源、石油化工、环保等领域的客户提供节能减排、清洁降耗的整体解决方案及综合服务。今日,公司成功登陆北交所。
重视研发,产品处于国内先进水平
瑞奇智造自成立以来,一直将技术创新视为核心竞争力和企业生命力的根源,始终坚持技术的自主创新。
通过多年的努力,公司培养、吸收了一批高素质的技术研发人员与精通生产制造工艺的优秀人才,组成了强大的研发、技术团队。截至本招股说明书签署日,公司共有研发人员77名,其中包括在行业内具有影响力的核心技术人员7名,其均在压力容器行业从事了多年的研究与实践工作。公司的员工中,拥有高级职称的20人,中级职称的41人;拥有本科及以上学历的78人。技术全面、业务经验丰富的专业人才队伍为公司不断提升核心竞争力奠定了坚实的人才基础。
经过二十余年的沉淀与发展,公司已成长为拥有自主创新能力、研发能力、设计能力的公司,掌握了压力容器领域的多项核心技术。报告期内,公司的研发投入占营业收入的平均比例为4.62%。截至本招股说明书签署日,公司已获得35项专利。
凭借突出的技术实力和持续的研发投入,公司已被认定为四川省高新技术企业、国家级专精特新“小巨人”企业、四川省企业技术中心。公司先后获得成都市科学技术研究成果登记证、四川省科学技术成果登记证书、四川省经济和信息化委员会和四川省财政厅颁发的四川省重大技术装备省内首台套产品证书,并被成都市知识产权局等部门定为“成都市第四批知识产权试点企业”。
目前,公司多项产品及技术工艺达到国内先进水平。公司研制的新型变温变压吸附柱是应用于多晶硅生产装置中的一种关键设备,用于多晶硅生产尾气回收过程中的杂质吸附,实现氢气的净化回收,被认定为四川省重大技术装备省内首台套产品。该设备解决了活性炭床层传热、最低温度点控制、温度分布不均及升降温控等问题,突破了原尾气吸附装置效率低以及可靠性低的行业技术瓶颈,现已在新特股份等多晶硅龙头企业得到了批量应用。公司研发的液体悬浮式非能动停堆组件是公司为中国原子能科学研究院研制的第四代核反应堆快堆关键设备之一。
公司近年来也努力进行现场组焊工艺水平的提升,其代表产品3200吨/天粉煤气化炉的现场组焊在苛刻的施工环境和条件下,实现全部现场焊接无损探伤一次合格率99.80%,监检一次合格,代表公司具备了超大型耐热铬钼钢压力容器制造的能力。同时,基于对压力容器产品未来模块化集成化发展趋势的判断,公司近年来不断进行该方向的技术创新和产品研发,已在压力容器的集成化产品——智能集成装置的设计与制造领域具备了强劲的技术实力,产品销量逐年稳步提升,未来将进一步满足客户日益增长的模块化产品需求。
坐拥豪华客户团
瑞奇智造主攻大型压力容器中的高端市场,长期深耕于核能、新能源、石油化工、环保装备行业,致力于向客户提供符合其需求的高质量产品和系统解决方案,以产品质量的持续提升有效推动公司发展,已在国内市场上具备了一定的品牌知名度。
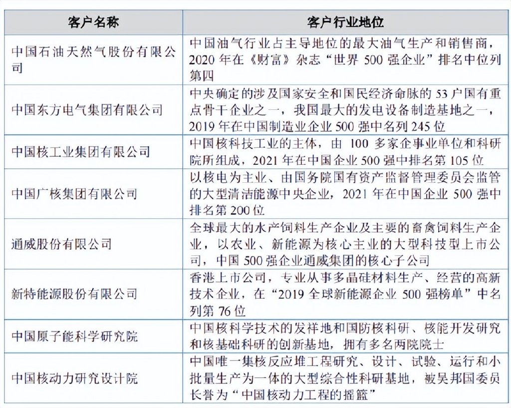
公司经过不断发展,已经能够针对不同客户的差异化需求最大限度的实现定制化产品快速交付。凭借卓越的技术创新实力、良好的产品品质、丰富的行业经验和快速响应的服务能力,公司的产品和服务得到了核能、新能源、石油化工、环保等领域众多客户的青睐与认可。公司多年来为国内客户提供了大量优质的压力容器产品,目前已经是中国核工业集团有限公司、中国东方电气集团有限公司、通威股份有限公司、新特能源股份有限公司、中国原子能科学研究院、中国核动力研究设计院等大型国企、上市公司、科研单位的合格供应商。
上述客户作为行业内大型企业,在供应商筛选方面有一套严格的规章制度和流程,在进入其供应商名录后,一般不会轻易更换,目前均与公司建立了良好的长期业务合作关系。(如下图所示)

公司主要客户情况
优质的客户资源和良好的品牌口碑使得公司能在激烈的市场竞争中保持一定的竞争优势。同时,由于长期服务于下游行业内实力较强的客户群体,公司也拥有研发和生产该领域最先进产品的机会,从而促进自身技术的不断革新。
募投项目助力公司智能制造转型升级
压力容器行业的发展主要依靠下游行业的需求拉动,产品广泛应用于核能、新能源、石油化工、环保等领域。近年来,核电、太阳能、锂电等清洁能源的产业规模增长迅速,带动了压力容器行业市场规模的迅速扩张,也带动了公司销售收入及在手订单的大幅增长。根据《2030年前碳达峰行动方案》,2030年,我国非化石能源消费比重达到25%左右,单位国内生产总值二氧化碳排放比2005年下降65%以上,顺利实现“碳达峰”目标。因此,压力容器下游新兴应用领域的持续发展及产业重大工程的建设将在未来一段时期内保持较大规模,其带来的广阔的增量市场空间将有利于快速消化压力容器生产商不断扩大的产能规模。
同时,伴随着国家一系列产业扶持政策的出台,我国装备制造水平呈现明显提升的态势,压力容器产品加工、成型、焊接、检测等单项工艺技术水平均取得了较大突破,这也为国内压力容器行业提供了一个良好的发展窗口。
在这样的背景下,瑞奇智造登陆北交所,募投扩产,有望更好的抓住行业发展机遇。公司本次北交所上市募投项目为专用设备生产基地建设项目。
该项目拟在成都市青白江区新建生产基地,通过购买土地、新建生产厂房,将部分原有租赁场地转移至新建生产基地等方式,优化生产线布局,同时引进螺杆空压机、智能温控箱、数控等离子切割机等先进生产设备和行业内优秀人才。
项目投产后,将新增大型压力容器(分离压力容器、反应压力容器、储存压力容器、换热压力容器)及智能集成装置产能8000吨/年,新增产能的产品与公司现有产品无明显差异,募投项目新增产能占达产后公司总产能的47.06%。
由于公司近年来核能、新能源和环保领域客户的新增订单较多,预计募投项目生产线将主要用于生产上述领域的产品从而增强对于客户需求的快速响应能力。公司将通过生产设备与生产工艺优化,打造更加高效和智能的募投项目生产线,进一步提高产品性能。
项目建成后,可以较好缓解当前公司场地限制,提高生产效率、生产能力并适应高端设备制造需要,满足公司业务发展需求。同时,本项目有助于公司优化生产线布局,提升生产智能化水平,减少租赁支出,从而全方位增强公司盈利能力,助力公司智能制造转型升级。