来源 :索比光伏网2024-12-17
12月16日,艾能聚发布关于公司募投项目延期的公告。
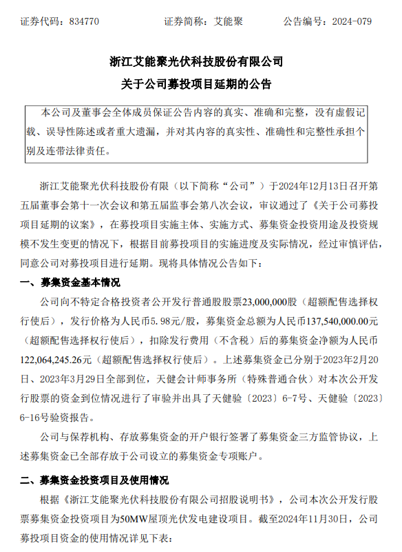
公司结合目前募集资金投资项目的实际进展情况,在项目实施主体、实施方式、募集资金项目投资用途及投资规模不发生变更的情况下,拟对50MW屋顶光伏发电建设项目进行延期一年,具体情况如下:

公司募投项目延期的主要原因为部分项目受业主方自身厂房建设进度影响,引致项目的实际投资进度与原计划投资进度存在一定差异。公司充分考虑建设周期与资金使用情况,为审慎起见,公司决定将募投项目延期至2025年12月31日。
公司表示,将持续跟进募投项目的建设进度,积极协调人力、物力等资源配置,推动募投项目实施进展;加强募集资金使用的监督管理,严格控制募投项目成本费用,确保募集资金使用的合法有效。
公告原文如下:






