来源 :锂电江湖2025-01-08
锂一次电源领域的“小巨人”:公司自2004年涉足锂微型电源领域,是一家集研究、开发、制造与销售于一体的国家级高新技术企业。公司主动加强市场开拓、提升全球化战略水平,2023年公司实现营业收入3.82亿元,同增14%;归母净利润0.45亿元,同增14%。
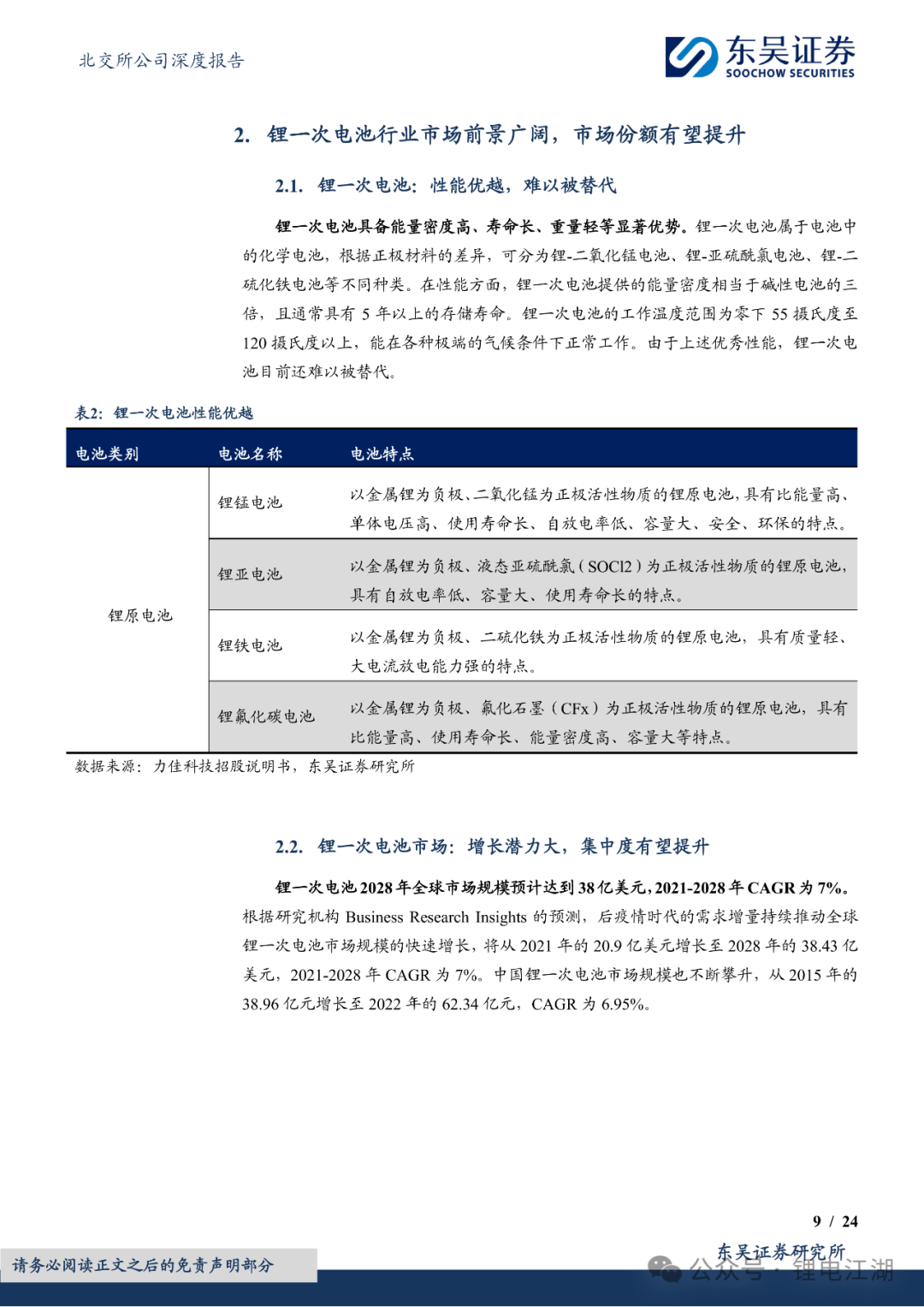
锂一次电池行业市场前景广阔,全球市场需求稳健增长。受益于后疫情时代的持续需求放量,全球锂一次电池市场规模逐年提升,预计2028年市场规模达38.4亿美元,2021-2028年CAGR为7%。新场景需求涌现,下游市场持续放量:1)计算机需求回暖:2022-2023年受全球经济衰退周期影响,PC出货量下滑,得益于支持AI和基于Arm的设备出现等利好因素,预计2024年PC出货量恢复至2.67亿台,未来有望持续增长;2)家用智能监控行业增长潜力大。全球监控摄像头市场快速增长,预计2024年全球监控摄像头市场将达到421亿美元,同增约10%;3)电子价签市场快速增长。电子价签广泛应用于零售业,市场规模快速增长带动锂一次电池需求提升,预计2024年全球电子价签市场规模达105亿元,2017-2024年CAGR为20.78%;4)物联网新场景持续涌现。随着智慧交通、智慧安防、智能表计等物联网新场景的涌现与深化,锂一次电池凭借卓越的产品性能,成为众多应用领域的主电源,中国智能安防软硬件市场规模预计2025年增至913亿元,2023-2025年CAGR预计为12%
新品量产开辟增长曲线,扩产满足增长需求:1)在研项目充足技术研发优势显著。公司重视研发,研发费用整体呈上升趋势,2018-2023年从810万元增长至1860万元,CAGR达18.09%,公司在研项目充足,通过技术研发巩固护城河。2)新产品成功量产销售,生产设备行业领先。叠片式一次锂锰软包电池成功量产销售。同时公司对生产设备持续迭代升级,积极推进“机器换人”和“两化融合”,生产设备与生产工艺均处于行业领先地位。3)募投扩产满足增长需求。公司上市募资扩产,预计新增5.6亿只电池产能(传统锂锰扣式电池产能5亿支、宽温型锂锰扣式电池产能2000万支、锂锰软包电池产能3000万支以及锂锰柱式电池1000万支),充分满足市场增长需求。
盈利预测与投资评级:我们预计公司2024-2026年归母净利润为0.66/0.74/0.81亿元,同比+47.8%/11.7%/10.2%,对应PE为25/23/20倍,首次覆盖,给予公司“增持”评级。
风险提示:行业竞争加剧、原材料价格波动、客户拓展不及预期。
★★★★★研★究★★报★告★★★★★























