来源 :中航富士达2025-05-12

邀请函
邀请函
第十一届世界雷达博览会
暨第五届雷达未来大会
诚邀您莅临

展会简介
“世界雷达博览会”是由中央军委装备发展部批准指导,由中国电子科技集团有限公司、中国电子信息产业集团有限公司、中国雷达行业协会共同主办的综合性国际雷达专业展会。博览会以实物展示、学术交流、贸易洽谈、专业赛事等为主要内容,自2001年起,每两年举办一届,展出规模和影响力逐届增大,业内反响热烈,已成为世界雷达行业相关技术、产品展示与交流合作的重要平台。
2025 第十一届世界雷达博览会将于 2025 年5月 17 日至19 日在合肥滨湖国际会展中心举办,本届博览会以“共享创新成果,为新质生产力发展注入活力”为主题,旨在搭建国际交流合作平台,展示全球雷达及相关电子信息领域的新技术、新产品、新应用、新趋势、新动能,推动军民融合、技术创新和产业创新的融合发展。我们盛邀八方同行,喜迎五湖宾朋,期待与您共同携手,打造一届高质量、更精彩、成效显著的雷达盛会!
中航富士达科技股份有限公司
中航富士达科技股份有限公司(以下简称“公司”)创立于1998年5月,隶属于中国航空工业集团有限公司,现有员工千余人。公司主要研发、生产和销售射频同轴连接器、射频同轴电缆组件、射频电缆等产品,产品广泛应用于通信、防务、航空航天等领域。2021年11月15日,公司作为全国首批、央企下属公司首家北交所上市公司正式登陆北京证券交易所,证券代码835640。
公司于2005年提交了亚洲电连接器行业的第一项国际标准。截至目前,公司已拥有国际标准14项,专利200余项,其中30多项技术填补国内空白,是我国射频连接器行业拥有IEC国际标准最多的企业。

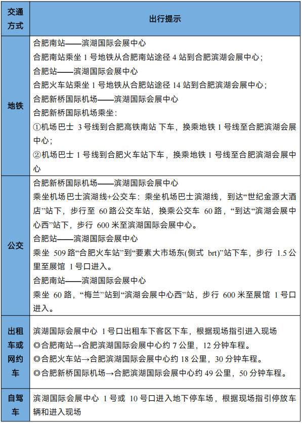
?展馆信息
?



中航富士达展位信息如下,期待您的光临!
展会时间:2025年5月17-19日
地址:合肥滨湖国际会展中心
展位号:A5区的A503

供稿|武家宇
校对|张瑜珍
编辑|张培蕾
审核|杨耔煜
光电企业集团核心价值观
客户至上价值创造艰苦奋斗创新变革
富士达公司核心价值观
厚德、责任、精进、创新