来源 :电鳗快报2024-12-30
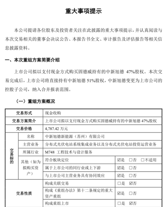
在当前全球光伏行业面临严重产能过剩和利润空间压缩的大环境下,北京证券交易所上市的旭杰科技却选择了一条不同寻常的路。12月23日晚间,该公司公布了一项重大资产重组草案,计划以4787.42万元购买中新旭德47%的股权。这一决策引发了市场和业界的广泛关注,不仅因为此次交易的高溢价,更因为被收购标的近年来的持续亏损。

据草案显示,中新旭德的净资产评估后的价值高达10241.46万元,增值率达到57.38%。

公告显示,2022年至2023年以及2024年1-6月份,中新旭德实现净利润分别为-513.84万元、-1512.34万元和-1092.47万元。
业内人士认为,对于一家连续亏损的企业来说,这样的溢价水平让外界对旭杰科技的决定感到困惑。业内专家表示,这种高溢价收购在当前光伏行业的整体低迷背景下显得尤为突兀,可能增加公司的财务风险。

事实上,旭杰科技自身也面临着不小的挑战。自2022年布局分布式光伏发电和光伏建筑一体化领域以来,公司在这一领域的收入虽然增长迅速,但盈利能力却明显承压。从2021年-2023年和2024年1-6月,该公司分别实现归属于母公司股东的净利润分别为2023.49万元、-2357.89万元、1070.14万元和958.14万元。

此外,旭杰科技的资金链也存在问题。截至今年9月底,该公司账面资金为8488万元,而该公司的短期借款和一年内到期的非流动负债总和达2.46亿元。

在此背景下,旭杰科技仍然决定高溢价收购一个业绩持续亏损的标的,且未设置任何业绩承诺。《电鳗财经》将对上述收购事项的后续进展保持关注。