来源 :人民网江苏频道2025-07-17
7月15日,江苏晟楠电子科技股份有限公司(下称“晟楠科技”,证券代码:837006)发布对北京证券交易所2024年年报问询函的回复公告,详细解释了营收骤降、净利转负、应收账款高企等关键问题。
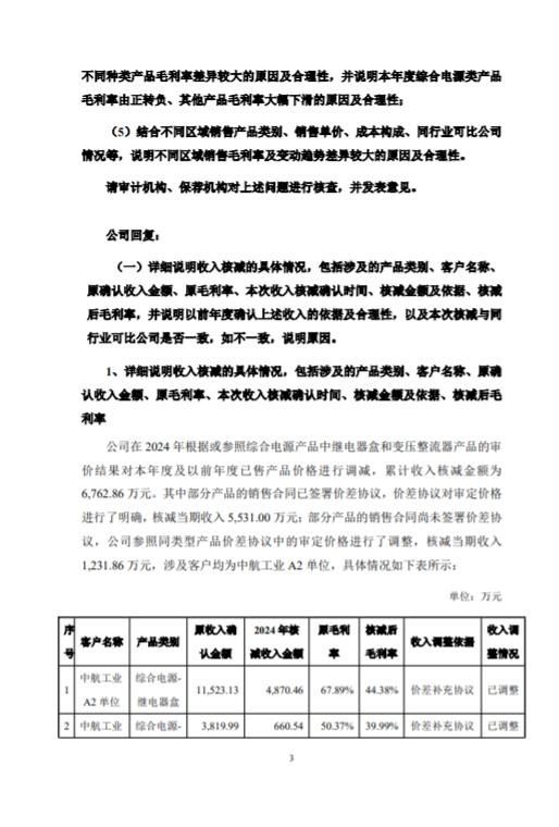
北交所问询函指出,晟楠科技2024年营业收入7,431.75万元,同比下降55.94%;净利润亏损979.76万元,毛利率跌至9.99%。公司解释称,主要因与中航工业A2单位签署价差补充协议,核减历史合同暂定价与实际结算价差额,并对未签署协议的同类产品参照平均价调减收入,合计影响6,762.86万元。其中,继电器盒与变压整流器两类产品占核减金额的91.8%。北交所要求详细说明收入核减的具体情况,并说明以前年度确认上述收入的依据及合理性。




北交所问询函指出,晟楠科技2024年营业收入7,431.75万元,同比下降55.94%;净利润亏损979.76万元,毛利率跌至9.99%。公司解释称,主要因与中航工业A2单位签署价差补充协议,核减历史合同暂定价与实际结算价差额,并对未签署协议的同类产品参照平均价调减收入,合计影响6,762.86万元。其中,继电器盒与变压整流器两类产品占核减金额的91.8%。北交所要求详细说明收入核减的具体情况,并说明以前年度确认上述收入的依据及合理性。
晟楠科技强调,暂定价调整符合军工行业惯例,同行业如中航重机、全信股份等亦存在类似操作,且不涉及前期差错更正。公司根据2024年的产品价格审核结果,在当期核减收入的依据充分,价差补充协议签署前各年度已售产品按照暂定价格确认的收入是合理的,与同行业公司是一致的。
截至2024年末,晟楠科技应收账款余额2.16亿元,其中账龄超一年占比35.51%。北交所问询其合理性,公司回应称,客户主要为军工集团,回款周期受军方审价及“背靠背”结算条款影响,中航工业A1单位、A2单位因暂定价未审定,导致回款延迟。期后数据显示,2025年1-6月已回款6,932万元,占比32.03%。
北交所指出,2024年晟楠科技经营性现金流净额2,417万元,同比转正,但短期借款增至6,406万元(增120.67%)。要求晟楠科技结合经营性现金流由负转正、货币资金下降,说明偿债安排。对此,晟楠科技表示借款主要用于补充流动资金,2025年一季度末已偿还2,300万元,剩余5,500万元借款中,1,400万元为新增。公司称,现有银行授信1.5亿元未使用,流动比率1.65,偿债无风险。
北交所追问存货下降15.5%且跌价计提仅1.7万元是否充分?要求结合产品改型及审价下调,说明减值测试过程。对此公司回应称,期末存货2,900万元,减少533万元,系改型后无需大量备货;库龄1年内占比59.8%。继电器盒、变压整流器审价后毛利率仍达44%和40%,高于25%减值阈值,故未追加计提。已按成本与可变现净值孰低原则对原材料计提1.7万元,减值风险可控。
2024年末存货余额2,899.86万元,同比下降15.53%,因产品机型改型减少备货。应付账款余额9,853.74万元,同比增长73.74%,主要因募投项目设备采购款未到付款节点。其中,应付江苏祥宇建设工程款1,334万元,因3#车间工程未验收;应付陕西宝成航空仪表473万元,因军方审价未完成。公司否认存在诉讼风险。
销售费用中职工薪酬232.46万元,同比下降78.72%,因收入核减导致绩效提成同步扣减;管理人员薪酬737.75万元,微降2.44%;研发费用薪酬229.25万元,增5.17%。公司称薪酬政策未变,变动与经营调整相关。